| Autor |
|
|
|
BID = 940010
der mit den kurzen Armen Urgestein
     
Beiträge: 17437
|
|
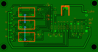
So ich hab mir mal die Mühe gemacht das neu zu machen.
_________________
Tippfehler sind vom Umtausch ausgeschlossen.
Arbeiten an Verteilern gehören in fachkundige Hände!
Sei Dir immer bewusst, dass von Deiner Arbeit das Leben und die Gesundheit anderer abhängen! |
|
BID = 940015
Monkey-Chris Stammposter
   
Beiträge: 373 Wohnort: Hannover
|
|
Saubere Sache, Bernd! ein paar Kleinigkeiten habe ich nochmal geändert, damit ich keine Probleme bei der Fertigung bekomme.
Dann kann ich also mal eine fräsen, meinste? Oder ändert sich noch was? |
|
BID = 940016
der mit den kurzen Armen Urgestein
     
Beiträge: 17437
|
Das wird so nicht funktionieren,  überprüfe mal deine Masse!
Edit : so fix geht das wenn man es richtig macht
_________________
Tippfehler sind vom Umtausch ausgeschlossen.
Arbeiten an Verteilern gehören in fachkundige Hände!
Sei Dir immer bewusst, dass von Deiner Arbeit das Leben und die Gesundheit anderer abhängen!
[ Diese Nachricht wurde geändert von: der mit den kurzen Armen am 3 Okt 2014 18:54 ]
|
BID = 940021
Monkey-Chris Stammposter
   
Beiträge: 373 Wohnort: Hannover
|
Das war nur ein Test, um zu schauen, ob du aufpasst!
|
BID = 940023
der mit den kurzen Armen Urgestein
     
Beiträge: 17437
|
Verscheissern kann ich mich allein
_________________
Tippfehler sind vom Umtausch ausgeschlossen.
Arbeiten an Verteilern gehören in fachkundige Hände!
Sei Dir immer bewusst, dass von Deiner Arbeit das Leben und die Gesundheit anderer abhängen!
|
BID = 940024
Monkey-Chris Stammposter
   
Beiträge: 373 Wohnort: Hannover
|
Da bin ich mir sicher.
|
BID = 940253
Monkey-Chris Stammposter
   
Beiträge: 373 Wohnort: Hannover
|
Ich habe jetzt die Bauteile, passende Gravierstichel und Bohrer bestellt und dann gehts los. Letztere kommen aus HK - daher dauerts noch etwas. Ich melde mich dann aber mit dem Ergebnis.
|