| Autor |
|
|
|
BID = 937129
der mit den kurzen Armen Urgestein
     
Beiträge: 17437
|
|
Der Pfeil liegt immer am Emitter. Merksatz tut der Pfeil der Basis Weh ist es PNP!
Edit : einen Fehler habe ich schon der T4 ist der interne Transistor im Sensor! Den benötigst du nicht! Der Emitter Kollektor dieses Transistors ist der Ausgang des Sensors nach GND ! Deshalb ist da auch die Basis nicht beschaltet!
_________________
Tippfehler sind vom Umtausch ausgeschlossen.
Arbeiten an Verteilern gehören in fachkundige Hände!
Sei Dir immer bewusst, dass von Deiner Arbeit das Leben und die Gesundheit anderer abhängen!
[ Diese Nachricht wurde geändert von: der mit den kurzen Armen am 7 Sep 2014 21:05 ]
[ Diese Nachricht wurde geändert von: der mit den kurzen Armen am 7 Sep 2014 21:06 ] |
|
BID = 937132
Monkey-Chris Stammposter
   
Beiträge: 373 Wohnort: Hannover
|
|
Achso! Ich dachte das Basissignal kommt aus dem Sensor und der T würde invertieren...
Edit: Ach nee, invertieren tut in dem Fall ja T3
[ Diese Nachricht wurde geändert von: Monkey-Chris am 7 Sep 2014 21:10 ] |
|
BID = 937137
Offroad GTI Urgestein
     
Beiträge: 12836 Wohnort: Cottbus
|
Hier mal meine Version mit etwas dickeren Leiterbahnen
(1/2h Layouten in Eagle, zugüglich 1/4h Schaltplan abmalen)
X1 = Einspeisung
X2 = S1
X3 = S2
X4 = T4
X5 = Motoranschluss
X6 = Ausgänge zum Steuerungsmodul
jeweils auf Bernds Schaltplan bezogen.
P.S.: Schön, dass du in deinem Layout eine Sternförmige Masseverbindung hast
Ich habe jetzt mal darauf verzichtet, da der Transistor genau an der Einspeise-Klemme sitzt.
Wie schon erwähnt, sitzt die Basis bei Leistungstransistoren praktisch nie in der Mitte, auch der TIP120 bildet da keine Ausnahme.
_________________
Theoretisch gibt es zwischen Theorie und Praxis keinen Unterschied. Praktisch gibt es ihn aber.
|
BID = 937144
Monkey-Chris Stammposter
   
Beiträge: 373 Wohnort: Hannover
|
Wow, das sieht wirklich sehr gut aus!! Hab ich mich doch fürs falsche Programm entschieden?  Wie gesagt, mit Sprint hatte ich schonmal gearbeitet. Daher wollte ich nicht wieder bei null anfangen. aber deine Platine sieht wirklich sehr professionell aus. Bestimmt geht das auch mit SL, aber ich bin noch nicht dahinter gekommen. Wie plazierst du denn die Bauteile? Kannst du den Schaltplan erstellen und er erstellt dir dann automatisch das Platinenlayout? Muss doch auch gehen... Ich doktere hier seit heute Vormittag rum!
Kannst du eine hpgl erstellen?
Hier nochmal meine korrigierte Variante.
|
BID = 937153
Offroad GTI Urgestein
     
Beiträge: 12836 Wohnort: Cottbus
|
Zitat :
| | Kannst du den Schaltplan erstellen und er erstellt dir dann automatisch das Platinenlayout? |
Nicht ganz. Aus dem Schaltplan, und den dort hinterlegten Gehäuseformen, generiert dir Eagle einen Bauteilhaufen, und übernimmt die entprechenden Verbindungen als Luftlinie.
Einen sogenannten Autoplacer gibt es nur als Zusatzprogramm (sog. ULP - User Language Program), die habe ich aber noch nicht ausprobiert. Also schiebt man so lange hin und her, bis die Luftlinien möglichst kurz werden und verbindet sie dann manuell.
Einen Autorouter gibt es, aber der macht auch viel Mist, wenn der Tag lang ist.
Zu erwähnen wäre hierbei noch, dass es zig Möglichkeiten gibt, den Autorouter zu konfigurieren, aber wirklich überzeugend ist kein Ergebnis.
Er ist eher dann zu gebrauchen, wenn breite Busse o.ä. geroutet werden müssen.
_________________
Theoretisch gibt es zwischen Theorie und Praxis keinen Unterschied. Praktisch gibt es ihn aber.
|
BID = 937160
Monkey-Chris Stammposter
   
Beiträge: 373 Wohnort: Hannover
|
Dass er sich vom Schaltplan die Bauteile und die Verbindungen zieht, ist schon geil. Kann SL das auch?
|
BID = 937163
der mit den kurzen Armen Urgestein
     
Beiträge: 17437
|
nein das sind getrennt Anwendungen.
Eagle benutzt den Schaltplan und bringt erst mal mit den Bauelementen ein wildes Drahtknäul.
_________________
Tippfehler sind vom Umtausch ausgeschlossen.
Arbeiten an Verteilern gehören in fachkundige Hände!
Sei Dir immer bewusst, dass von Deiner Arbeit das Leben und die Gesundheit anderer abhängen!
|
BID = 937164
Monkey-Chris Stammposter
   
Beiträge: 373 Wohnort: Hannover
|
Wäre ja möglich, dass SL das mit einem mit s-Plan erstellten Schaltplan auch kann. Wäre ja möglich in det heutigen Zeit.
|
BID = 937166
der mit den kurzen Armen Urgestein
     
Beiträge: 17437
|
Nee Abacom setzt da immer noch auf Brain statt auf WeicheWare
_________________
Tippfehler sind vom Umtausch ausgeschlossen.
Arbeiten an Verteilern gehören in fachkundige Hände!
Sei Dir immer bewusst, dass von Deiner Arbeit das Leben und die Gesundheit anderer abhängen!
|
BID = 937168
Monkey-Chris Stammposter
   
Beiträge: 373 Wohnort: Hannover
|
[ Diese Nachricht wurde geändert von: Monkey-Chris am 7 Sep 2014 22:27 ]
|
BID = 937170
Monkey-Chris Stammposter
   
Beiträge: 373 Wohnort: Hannover
|
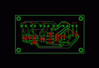
Passt denn mein Layout jetzt so oder hast du noch weitere Fehler entdeckt?
|
BID = 937171
der mit den kurzen Armen Urgestein
     
Beiträge: 17437
|
och nöö heute Abend nicht mehr
_________________
Tippfehler sind vom Umtausch ausgeschlossen.
Arbeiten an Verteilern gehören in fachkundige Hände!
Sei Dir immer bewusst, dass von Deiner Arbeit das Leben und die Gesundheit anderer abhängen!
|
BID = 937177
Monkey-Chris Stammposter
   
Beiträge: 373 Wohnort: Hannover
|
No problem. Gute Nacht und danke erstmal bis hierhin! Top!
|
BID = 937180
Offroad GTI Urgestein
     
Beiträge: 12836 Wohnort: Cottbus
|
Zitat :
Monkey-Chris hat am 7 Sep 2014 22:44 geschrieben :
|
Passt denn mein Layout jetzt so oder hast du noch weitere Fehler entdeckt?
|
Im Detail habe ich jetzt nicht jede Verbindung verfolgt.
Aber du könntest R2 und R7 um 90° nach rechts drehen und dann deine Vin(+) Verbindung durchschleifen (und damit R0 sparen).
Weiterhin sieht es mir z.T. nach sehr geringen Leiterbahnabständen aus.
Die sogenannten Restringe beim Leistungstransistor sind auch recht klein.
Dafür sind sie bei den Anschlussklemmen recht groß, die Bohrungen dafür recht klein.
Die Haken und Sprünge in den Leiterbahnen siehst du ja selbst (bemerkenswert vor allem die Verbundung R4 zur Basis T2  ).
_________________
Theoretisch gibt es zwischen Theorie und Praxis keinen Unterschied. Praktisch gibt es ihn aber.
|
BID = 937184
der mit den kurzen Armen Urgestein
     
Beiträge: 17437
|
Wenn du dir mal den Schaltplan richtig ansiehst springt die das layout schon förmlich in die Augen! Tipp klappe mal T1 , T2 und T3 nach unten und verschiebe die kreuzenden Leitungen dann unter die Bauelemente!
_________________
Tippfehler sind vom Umtausch ausgeschlossen.
Arbeiten an Verteilern gehören in fachkundige Hände!
Sei Dir immer bewusst, dass von Deiner Arbeit das Leben und die Gesundheit anderer abhängen!
|