Anschluss Relaismodul

Im Unterforum Projekte im Selbstbau - Beschreibung: Selbstbau von Elektronik und Elektro

Elektronik Forum Nicht eingeloggt       Einloggen       Registrieren




[Registrieren]      --     [FAQ]      --     [ Einen Link auf Ihrer Homepage zum Forum]      --     [ Themen kostenlos per RSS in ihre Homepage einbauen]      --     [Einloggen]

Suchen


Serverzeit: 25 12 2025  17:57:07      TV   VCR Aufnahme   TFT   CRT-Monitor   Netzteile   LED-FAQ   Oszilloskop-Schirmbilder            


Elektronik- und Elektroforum Forum Index   >>   Projekte im Selbstbau        Projekte im Selbstbau : Selbstbau von Elektronik und Elektro

Gehe zu Seite ( Vorherige Seite 1 | 2 | 3 | 4 | 5 | 6 | 7 | 8 | 9 | 10 | 11 | 12 | 13 | 14 | 15 | 16 | 17 Nächste Seite )      


Autor
Anschluss Relaismodul
Suche nach: relaismodul (41)

    







BID = 939594

Monkey-Chris

Stammposter



Beiträge: 373
Wohnort: Hannover
 

  


Moin Bernd,

ich habe noch keine, würde aber die von dir empfohlenen nehmen...

BID = 939596

der mit den kurzen Armen

Urgestein



Beiträge: 17437

 

  

OK da werde ich mich mal übers Layout her machen

_________________
Tippfehler sind vom Umtausch ausgeschlossen.
Arbeiten an Verteilern gehören in fachkundige Hände!
Sei Dir immer bewusst, dass von Deiner Arbeit das Leben und die Gesundheit anderer abhängen!

BID = 939599

Monkey-Chris

Stammposter



Beiträge: 373
Wohnort: Hannover

Cool! Sehr nett von dir!

BID = 939712

der mit den kurzen Armen

Urgestein



Beiträge: 17437

So die Feinarbeit machste selber








Die Brücken konnte ich nicht vermeiden.
Edit : PDF der Relais vergessen



PDF anzeigen



_________________
Tippfehler sind vom Umtausch ausgeschlossen.
Arbeiten an Verteilern gehören in fachkundige Hände!
Sei Dir immer bewusst, dass von Deiner Arbeit das Leben und die Gesundheit anderer abhängen!

[ Diese Nachricht wurde geändert von: der mit den kurzen Armen am 30 Sep 2014 13:39 ]

BID = 939714

Monkey-Chris

Stammposter



Beiträge: 373
Wohnort: Hannover

Was für ne Feinarbeit! Das ist ja wirklich tip-top! Ich glaub, ich muss noch viel lernen...
Sehe ich das richtig, dass ich die Relais auf die Brücken setze?

BID = 939715

der mit den kurzen Armen

Urgestein



Beiträge: 17437

Jo hinterher wirst du die schwer ein löten können
Das Layout ist noch etwas lang, da ist zu viel Luft zwischen Relais und Rest.
Edit kannst es ja mal mit Automasse Versuchen
Warte mit der Anfertigung der Platine bis du die Relais hast! Ich bin mir nicht sicher ob die Gespiegelt sind!

_________________
Tippfehler sind vom Umtausch ausgeschlossen.
Arbeiten an Verteilern gehören in fachkundige Hände!
Sei Dir immer bewusst, dass von Deiner Arbeit das Leben und die Gesundheit anderer abhängen!

[ Diese Nachricht wurde geändert von: der mit den kurzen Armen am 30 Sep 2014 13:59 ]

[ Diese Nachricht wurde geändert von: der mit den kurzen Armen am 30 Sep 2014 14:01 ]

BID = 939720

der mit den kurzen Armen

Urgestein



Beiträge: 17437

shit da war noch ein Fehler




_________________
Tippfehler sind vom Umtausch ausgeschlossen.
Arbeiten an Verteilern gehören in fachkundige Hände!
Sei Dir immer bewusst, dass von Deiner Arbeit das Leben und die Gesundheit anderer abhängen!

BID = 939743

Monkey-Chris

Stammposter



Beiträge: 373
Wohnort: Hannover

Das wäre jetzt mein Vorschlag (nach deiner Vorarbeit). Sicher geht das alles noch enger, ich werde das aber wohl so lassen.
Kurze Frage: Die Luke bekommt über die Klemme Masse. Aber sollte nicht auch noch eine Klemme auf das Bord, an die die Masse rein geht? Wobei nachher sämtliche Massen miteinander verbunden werden. Von daher wäre es nicht unbedingt nötig, würde mir aber besser gefallen.



BID = 939750

Monkey-Chris

Stammposter



Beiträge: 373
Wohnort: Hannover

Sag mal, was ist eigentlich mit R2 über Led2?

BID = 939751

Monkey-Chris

Stammposter



Beiträge: 373
Wohnort: Hannover


Zitat :
Monkey-Chris hat am 30 Sep 2014 21:58 geschrieben :

Sag mal, was ist eigentlich mit R2 über Led2?


...ist R3 und gehört an Masse, wenn ich das richtig sehe.

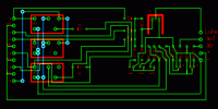
Und auch nochmal Layout eingeschrumpft.




Edit: Laut Datenblatt müssen die Relais auf dem Layout tatsächlich gespiegelt werden. Wie stelle ich das am geschicktesten an? K1 ist nämlich nicht mehr gruppiert... Anbei mal das Layout.



[ Diese Nachricht wurde geändert von: Monkey-Chris am 30 Sep 2014 22:18 ]

BID = 939765

der mit den kurzen Armen

Urgestein



Beiträge: 17437

Moment anbei erstmal die lmk.Datein Wo die Hingehören weist du?
Die Vorwiderstände R1,R5 und R11 haben mit den LED die Plätze getauscht. Es ist egal ob die wie in der Zeichnung nach oder vor den LED angeordnet sind. So war es im Layout einfacher
Durch die Automasse kannst du die überflüssigen Lötaugen und Durchkontaktierungen entfernen.
Ansonsten schick mir die *.Lay zu. Ich ändere das dann.



Edit : Fehler beseitigen!




_________________
Tippfehler sind vom Umtausch ausgeschlossen.
Arbeiten an Verteilern gehören in fachkundige Hände!
Sei Dir immer bewusst, dass von Deiner Arbeit das Leben und die Gesundheit anderer abhängen!

[ Diese Nachricht wurde geändert von: der mit den kurzen Armen am  1 Okt 2014  0:35 ]

BID = 939797

Monkey-Chris

Stammposter



Beiträge: 373
Wohnort: Hannover

Die von dir markierten dinge habe ich nochmal geändert - und zusätzlich ein paar andere Details. Nur die Relais sind immer noch falsch rum. Ich traue mich aber nicht, das Bauteil und die Gruppierung aufzulösen. Bekomme die nachher nicht mehr gruppiert. Habe noch nicht rausgefunden, wie ich das Bauteil (Umriss) und die einzelnen Pads markiert bekomme, ohne die Leiterbahn mit zu markieren...

[ Diese Nachricht wurde geändert von: Monkey-Chris am  1 Okt 2014 14:53 ]

BID = 939798

Monkey-Chris

Stammposter



Beiträge: 373
Wohnort: Hannover



BID = 939851

der mit den kurzen Armen

Urgestein



Beiträge: 17437

Du musst das Bauteil auflösen, erst danach kannst du die Gruppierung aufheben.
Gewöhne dir an nur ein Raster von 1,27mm zu verwenden, das erleichtert dir die Platzierung! Zum ändern der Automasseanschlüsse am Relais mach das bitte nur auf einer leeren Seite und speichre dann das Bauelement als Makro neu ab.
Edit: Schau da gehören die LMK hin. Ich hab einen Ordner Test erstellt





_________________
Tippfehler sind vom Umtausch ausgeschlossen.
Arbeiten an Verteilern gehören in fachkundige Hände!
Sei Dir immer bewusst, dass von Deiner Arbeit das Leben und die Gesundheit anderer abhängen!

[ Diese Nachricht wurde geändert von: der mit den kurzen Armen am  1 Okt 2014 22:58 ]

BID = 939855

der mit den kurzen Armen

Urgestein



Beiträge: 17437

Hier mal die Schritte zum erstellen eines eigenen Bauteils.





_________________
Tippfehler sind vom Umtausch ausgeschlossen.
Arbeiten an Verteilern gehören in fachkundige Hände!
Sei Dir immer bewusst, dass von Deiner Arbeit das Leben und die Gesundheit anderer abhängen!

[ Diese Nachricht wurde geändert von: der mit den kurzen Armen am  1 Okt 2014 23:50 ]


Vorherige Seite       Nächste Seite
Gehe zu Seite ( Vorherige Seite 1 | 2 | 3 | 4 | 5 | 6 | 7 | 8 | 9 | 10 | 11 | 12 | 13 | 14 | 15 | 16 | 17 Nächste Seite )
Zurück zur Seite 0 im Unterforum          Vorheriges Thema Nächstes Thema 


Zum Ersatzteileshop


Bezeichnungen von Produkten, Abbildungen und Logos , die in diesem Forum oder im Shop verwendet werden, sind Eigentum des entsprechenden Herstellers oder Besitzers. Diese dienen lediglich zur Identifikation!
Impressum       Datenschutz       Copyright © Baldur Brock Fernsehtechnik und Versand Ersatzteile in Heilbronn Deutschland       

gerechnet auf die letzten 30 Tage haben wir 18 Beiträge im Durchschnitt pro Tag       heute wurden bisher 8 Beiträge verfasst
© x sparkkelsputz        Besucher : 187937300   Heute : 14405    Gestern : 17227    Online : 280        25.12.2025    17:57
28 Besucher in den letzten 60 Sekunden        alle 2.14 Sekunden ein neuer Besucher ---- logout ----viewtopic ---- logout ----
xcvb ycvb
0.0877940654755