| Autor |
Möglichkeiten zur Regelung der Spannung -> Labornetzteil Suche nach: spannung (45775) labornetzteil (952) |
|
|
|
|
BID = 987072
Neonblack Gesprächig
  
Beiträge: 130
|
|
Zitat :
der mit den kurzen Armen hat am 8 Apr 2016 19:31 geschrieben :
|
[...]Wirf mal die Strombegrenzung raus und Baue den Spannungsteiler so wie im Datenblatt auf mit 1,8 K und 47 K poti , dann wirst du sehen das sich die Spannung von 1,23V bis 40 V sofern die Eingangsspannung hoch genug ist auch ändern lässt. |
Ja klar, das habe ich schon ganz am Anfang auf'm Breadboard ausprobiert. Allerdings mit 10K Potis (hat aber funktioniert), da ich keine 50er da habe. 220K wird wohl zu viel sein, oder?
Zitat :
| | [...]Das der LM mit 5 V versorgt wird ist jetzt auch klar , dafür sorgen R4 und D1 |
Bis hierhin habe ich das alles soweit verstanden. An der Zener kann ich die 4,5V auch messen. Aber... es kommt am Ausgang nichts an! Ich messe mit der Schaltung - die mit Deiner ziemlich übereinstimmt - 0-2,2 V und der LM wird mächtig heiß. Und das sollte ja auch nicht richtig sein. Kann ich denn "unterwegs" etwas prüfen um rauszufinden, wo der Fehler liegt?
Zitat :
| [...]
Weiter im Text ein richtiges Labornetzteil wirst du zu einem vernünftigen Preis und mit entsprechender Technik nicht selbst bauen können. |
Ja klar, nach oben ist immer Luft. Ich brauche ja auch nur etwas für meine Zwecke. Und das lateinische "labore" läßt da viele Interpretationen zu.
Zitat :
| | [...]Wir sagen doch nicht umsonst fang an mit Brötchen und versuche nicht gleich Brote zu backen. |
Naja, ich finde jetzt nicht, dass dieses Schaltung so umfangreich ist, dass man das nicht mal versuchen kann. Spannungsregelung und Strombegrenzung sind ja rudimentäre Funktionen zum Testen. Schnickschnack kommt ja erst später...
Zitat :
| [...]oder du Audiotechnik damit betreibst!
|
Ja, das wird der Fall sein. Ich nehme aber mal an, dass die billigen Netzteile von Reichelt und Pendants mit den gleichen Problemen zu kämpfen haben, oder? Und ich möchte jetzt nicht unbedingt 2000.- Euro für ein Labornetzteil ausgeben mit dem ich dann PC gesteuert meine Wunschströme produzieren kann.
Zitat :
| | [...]Da sind schon ganz andere Leute auf die Stürze geschnautz und haben Tagelang Fehler gesucht nur weil das Layout nicht entsprechend der Frequenz aufgebaut wurde. |
Das beruhigt mich jetzt ein wenig. Vielleicht habe ich ja mittlerweile den LM auch gebraten...? Ich meine, sooo viele Bauteile sind es ja nun nicht. Und alles was man testen kann (oder Ersatz dafür parat hat) ist getestet oder ausgetauscht. Außer die beiden IC.
Zitat :
| | Edit: auch bei mir hat sich ein Fehler eingeschlichen D1 und D2 vertauschen Der Verbindungspunkt vom Poti dem R und der Diode geht auf den PIN 4 und der Anschluss am Pin 4 geht auf den Ausgang ! |
Das sollte in diesem Schaltplan auch genau so sein. Leider läuft das immer noch nicht.... Aber mittlerweile habe ich Übung im Platinen-Ätzen und im Löten. Das ist auch was wert....
|
|
BID = 987073
Neonblack Gesprächig
  
Beiträge: 130
|
|
Nicht so ganz das was ich suche, aber eine sehr informative Website. Die "elektronische Gleichstrom-Sicherung" läßt sich doch bestimmt auch in mein Projekt einbauen (nachrüsten), oder?
lg
Micha |
|
BID = 987074
Neonblack Gesprächig
  
Beiträge: 130
|
Ja, hehe... für 2 Riesen fast geschenkt, oder?
lg
Micha
|
BID = 987075
perl Ehrenmitglied
       
Beiträge: 11110,1 Wohnort: Rheinbach
|
Zitat :
| | Ich brauche ja auch nur etwas für meine Zwecke. Und das lateinische "labore" läßt da viele Interpretationen zu. |
Finde ich nicht.
Vermutlich meinst du das Sprichwort "Ora et labora".
Wenn ich den Thread und deinen Fortschritt so durchblättere, kommst du vielleicht schneller voran, wenn du allmählich mit dem Beten anfängst.
|
BID = 987079
Offroad GTI Urgestein
     
Beiträge: 12836 Wohnort: Cottbus
|
Zitat :
| | Die "elektronische Gleichstrom-Sicherung" läßt sich doch bestimmt auch in mein Projekt einbauen (nachrüsten), oder? | Sicha dadd
Zitat :
| | Ja klar, das habe ich schon ganz am Anfang auf'm Breadboard ausprobiert. |
Hast du auch mal mit einem Oszilloskop kontrolliert, wie sich dein Labor^hust^netzteil bei Lastsprüngen verhält und wie es auf eine veränderte Sollgröße usw. reagiert? Selbst ausgewachsene Labornetzteile haben damit zuweilen zu kämpfen.
...aber du machst das schon...
_________________
Theoretisch gibt es zwischen Theorie und Praxis keinen Unterschied. Praktisch gibt es ihn aber.
[ Diese Nachricht wurde geändert von: Offroad GTI am 9 Apr 2016 9:23 ]
|
BID = 987100
der mit den kurzen Armen Urgestein
     
Beiträge: 17437
|
Hast du schon mal was von Reihenschaltung von Widerständen gehört?
Dein 10 k Poti langt da völlig zu 10 k Poti + 4 *10 K Festwiderstand in Reihe ergeben auch 50 K!
Du kannst den Wert dann eben nur von 50 bis 40 k einstellen und wenns weiter runter gehen soll wird eben einer der Festwiderstände kurzgeschlossen dann gehts von von 30 bis 40 K usw
_________________
Tippfehler sind vom Umtausch ausgeschlossen.
Arbeiten an Verteilern gehören in fachkundige Hände!
Sei Dir immer bewusst, dass von Deiner Arbeit das Leben und die Gesundheit anderer abhängen!
|
BID = 987101
Neonblack Gesprächig
  
Beiträge: 130
|
Zitat :
perl hat am 9 Apr 2016 04:07 geschrieben :
|
[...]
Vermutlich meinst du das Sprichwort "Ora et labora". |
Nö, dann hätte ich das ja geschrieben. Ich meine, dass ein "Arbeitsnetzteil" den Anforderungen genügen muss. Jemand der mit ein paar LEDs rumwerkelt braucht kein Netzteil für rund 2000.- Euro. Für mich ist es ein Labornetzteil, wenn Spannung und Strom sich regeln lassen und Buchsen vorne dran sind um verschiedene Geräte damit zu betreiben. Dass alles immer in Qualitätsstufen da ist (Fiat Uno --> Bugatti Veyron - sind trotzdem beides KFZ), ändert nix an den Oberbegriffen.
Zitat :
| | Wenn ich den Thread und deinen Fortschritt so durchblättere, kommst du vielleicht schneller voran, wenn du allmählich mit dem Beten anfängst. |
Ehrlich gesagt verstehe ich den zynischen Unterton nicht. Hast Du einen Tipp für mich, wie ich diese Schaltung zum Laufen bekomme? Es gibt hier sehr hilfreiche Leute (vor allen Dingen dmdkA, Roland und BlackLight) und ich habe persönlich schon wirklich viel gelernt. Wofür ist solch ein Forum sonst da? Wollt ihr euch nur gegenseitig eure Arbitrary-Netzteile zeigen?
Hier hat jeder seine Vorstellung von Nützlichkeit und Pragmatismus. Vielleicht ist meine Vorstellung "überdimensioniert", also 0-30V und Strombegrenzung (imo Standards). Aber das ist meine Vorstellung, ich habe sowohl Gehäuse als auch Trafo hier stehen - warum also nicht damit was machen? Am Anfang dieses Threads hat BlackLight mir den 2575/6 empfohlen, weil meine 317er ineffizient sind. Ich habe das kurz recherchiert und finde, dass er damit vollkommen richtig liegt. Also habe ich die gekauft (zusätzlich habe ich die LM338, von nabrxas empfohlen, gekauft). Ich habe mir selbst im Netz eine Schaltung gesucht und die (als absolute beginner) in Eagle übertragen, so gut ich das eben verstanden und im Video gesehen habe. Nicht sehr ordentlich, aber wieder was gelernt. Ich bin höflich, bedanke mich artig wenn jemand etwas für mich tut (wie im "real life" eben auch) und freue mich über Fortschritte und Verständniszuwachs. An welcher Stelle also habe ich Raum geschaffen für Zynismus und Häme?
lg
Micha
|
BID = 987104
Neonblack Gesprächig
  
Beiträge: 130
|
Zitat :
Offroad GTI hat am 9 Apr 2016 09:23 geschrieben :
|
[...]Hast du auch mal mit einem Oszilloskop kontrolliert, wie sich dein Labor^hust^netzteil bei Lastsprüngen verhält und wie es auf eine veränderte Sollgröße usw. reagiert? Selbst ausgewachsene Labornetzteile haben damit zuweilen zu kämpfen. |
Und was will dieser Satz anregen? Dass ich eine noch kompliziertere Schaltung brauche oder ein "ausgewachsenes Labornetzteil" kaufen soll? Oder besser gar keins? Hast Du denn mal Dein 15 Volt-Teil mit einem Oszi kontrolliert? Wie verhält sich das denn bei Lastsprüngen?
Zitat :
| | ...aber du machst das schon... 8) |
Ich habe doch in einem Fachforum um Hilfe gebeten... wenn ich das selbst könnte, wär ich doch nicht hier.
lg
Micha
|
BID = 987106
Neonblack Gesprächig
  
Beiträge: 130
|
Zitat :
der mit den kurzen Armen hat am 9 Apr 2016 13:13 geschrieben :
|
Hast du schon mal was von Reihenschaltung von Widerständen gehört?
Dein 10 k Poti langt da völlig zu 10 k Poti + 4 *10 K Festwiderstand in Reihe ergeben auch 50 K!
[...] |
Klingt logisch, hatte ich mir vorher auch schon überlegt. Das ist ja auch nur zum Übergang gedacht. Wenn die Schaltung soweit steht werde ich vernünftige Potis bei Reichelt bestellen (habe mir da schon welche rausgesucht). Die Frage ist ja: In der Schaltung aus dem Video sind 5K Potis verbaut. Da diese Schaltung grundsätzlich sichtbar funktioniert, können die ja nicht so ganz verkehrt sein, oder? Kann natürlich sein dass das im praktischen Betrieb nicht gut funktioniert, aber "oberflächlich" müsste das ja wenigstens so aussehen wie im Video. Ich hatte jetzt 5K und 22K drin. Läuft mit beiden nicht. Der Elektroniker aus dem Video hat in meiner Schaltung keinen Fehler finden können. Vielleicht habe ich ja wirklich den 2576 geschrottet? Den zu testen geht wahrscheinlich nur mit einem Labornetzteil, hm?
lg
Micha
|
BID = 987111
Kaira B Schreibmaschine
    
Beiträge: 1570 Wohnort: Dresden
|
Zitat :
Neonblack hat am 9 Apr 2016 03:12 geschrieben :
|
Ja, hehe... für 2 Riesen fast geschenkt, oder?
Ich brauche ja auch nur etwas für meine Zwecke.
lg
Micha
|
Bester Micha!
Interessant an diesem Handbuch für das hm 8143 ist die recht ausführliche
Erläuterung der prinzipiellen Funktion von Netzteilen.
Was Netzteile heute alles können wenn es "LABORNETZTEILE" sind wird
auch klar.Das hat natürlich seinen Preis.
Ob das alles benötigt wird ist ein anderses Thema.
Zur Erfüllung eines Zweckes gibts nur unbrauchbar und brauchbar.
Wenn es den Zweck erfüllt gehts noch um Aufwand und Nutzen.
Manche Lösungsansätze zur Problemlösung sind einfach nicht zielführend.
Der "L200" macht bei mir einen brauchbaren und zuverlässigen "Job"
für kleine Spielereien.
Beim LM2576 hat mich der zu erwartende Rippelstrom abgehalten das
zu testen. Kann sein das dieser bei der recht hohen Taktfrequenz
mit dem zusätzlichen Filter nicht stört.
Mach uns mal ein Foto von Deinem Aufbau...
|
BID = 987120
Neonblack Gesprächig
  
Beiträge: 130
|
Zitat :
Kaira B hat am 9 Apr 2016 14:46 geschrieben :
|
[...]
Was Netzteile heute alles können wenn es "LABORNETZTEILE" sind wird
auch klar.Das hat natürlich seinen Preis.
Ob das alles benötigt wird ist ein anderses Thema.
Zur Erfüllung eines Zweckes gibts nur unbrauchbar und brauchbar.
Wenn es den Zweck erfüllt gehts noch um Aufwand und Nutzen.
|
Ich finde jetzt insgesamt die Werte vom 2576 (Spannung und Strom) und die geringe Wärmeentwicklung gut. Der "Typ ausm Video  ") hat mit Oszi gemessen und findet die Rippelströme brauchbar. Da noch was hinter zu dengeln damit das noch besser wird wäre ja später auch kein Ding, oder?
lg
Micha
|
BID = 987128
der mit den kurzen Armen Urgestein
     
Beiträge: 17437
|
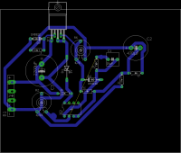
Wenn ich mir dein Layout anschau und dein Regler heiß wird wundert mich das nicht!
Nochmal schau dir das Datenblatt vom Regler noch mal an! Was denkst du warum da die Masse im Schaltbild Sternförmig gezeichnet ist und auch im Layout ist die Sternförmig umgesetzt. Schwingende Schaltregler sind keine gute Spannungsregler aber sehr gute Heizungen. Auch der Strommesswiderstand sollte eben keine Spule bilden. Im Video hat der Mensch auch nur einen Draht genommen und weil der zu lang ist einfach aufgerollt. Zu Deinem Verständnis 10 1 Ohm Widerstände parallel ergeben 0,1 OHM = 100mOhm , 20 Stück von den 1OHm // sind 50mOhm und mit 40 1OHM Widerständen parallel würdest du bei 25 mOHM landen. Deine 0,02 Ohm entsprechen 50 1 Ohm Widerständen die alle Parallel liegen!
Der Unterschied zwischen einem Längsregler und einem Schaltregler liegt in der Größe der Ripplespannung . Das ist eine Wechselspannung die deiner Gleichspannung überlagert ist. Bei einem Längsregler ist die Eingangsspannung im Normalfall immer höher als die Ausgangsspannung und da der Längsregler vom Prinzip wie ein veränderlicher Vorwiderstand arbeitet entsteht da keine Ripplespannung ! Die Ausgangsspannung ist fast mit einer Batteriespannung vergleichbar.
Ein Schaltregler schaltet die Eingangsspannung nur für kurze Zeit auf den Ausgang. Das entspricht dann einer reinen Wechselspannung (Rechteckspannung) Die Drossel hier 150mH begrenzt das ansteigen und abfallen der Spannung. Aus deiner Rechteckspannung macht die die Gleichspannung trotzdem bleibt da ein gewisser Anteil der Rechteckspannung übrig zwar in der Form der Kurve verschliffen aber die Gleichspannung ändert eben ihren Wert. Deshalb wird ein Schaltregler nie Ripplefrei ohne zusätzlichen Aufwand. Der Elko am Ausgang nach der Drossel kann die Spannung zwar stabilisieren aber bringt den Ripple auch nicht weg. Deshalb werden da mehrere LC-Filter nachgeschaltet! Wenn du später mal tiefer in die Matterie einsteigst kannst du dir ja mal die Ausgangsspannungen mit dem Oszigugg betrachten.
_________________
Tippfehler sind vom Umtausch ausgeschlossen.
Arbeiten an Verteilern gehören in fachkundige Hände!
Sei Dir immer bewusst, dass von Deiner Arbeit das Leben und die Gesundheit anderer abhängen!
|
BID = 987141
rasender roland Schreibmaschine
    
Beiträge: 1802 Wohnort: Liessow b SN
|
Was soll diese Induktivität mit dem angefriemeltem Widerstand rechts unten
im Bild sein ?
Im Plan gibt es nur eine Induktivität und das ist die Speicherdrossel für den Regler.
Ist das links oben auch eine Speicherdrossel mit 150 MikroH.
Oder ist das eine Netzeingangsdrossel zur Entstörung aus einem Netzteil.
_________________
mfg
Rasender Roland
|
BID = 987254
Neonblack Gesprächig
  
Beiträge: 130
|
Zitat :
der mit den kurzen Armen hat am 9 Apr 2016 17:27 geschrieben :
|
[...]
Nochmal schau dir das Datenblatt vom Regler noch mal an! Was denkst du warum da die Masse im Schaltbild Sternförmig gezeichnet ist und auch im Layout ist die Sternförmig umgesetzt. |
Ich verstehe nicht ganz was Du mit sternförmig meinst. Ich habe mein Layout noch einmal angehängt. Okay, die Spule (R1) hatte 20mOhm, deshalb habe ich die genommen weil ich dachte, dass es eben auf diesen Widerstand ankommt. Dass die als Induktivität fehl am Platze ist, habe ich nicht berücksichtigt. Das ist jetzt korrigiert, da hängt jetzt ein Draht dran. Aber das kann ja nicht der Grund gewesen sein, dass ich an R7 überhaupt nichts messe?! Und auch mit dem Draht messe ich nichts. Ich habe gerade festegestellt, dass am LM358 an Pin8 4,2V ankommen, aber auf Pin1 kommt davon nichts an. Dem Datenblatt nach sollte da doch aber eine verstärkte Spannung ankommen, oder?
Zitat :
| [...]
Der Unterschied zwischen einem Längsregler und einem Schaltregler [...]Deshalb wird ein Schaltregler nie Ripplefrei ohne zusätzlichen Aufwand. Der Elko am Ausgang nach der Drossel kann die Spannung zwar stabilisieren aber bringt den Ripple auch nicht weg. Deshalb werden da mehrere LC-Filter nachgeschaltet! [...] |
Sehr geile Erklärung. Ich hatte das vorher schon mal eruiert, aber jetzt ist es nochmal deutlicher. Dann mal anders gefragt: gesetzt den Fall, man bekommt den Ripple in den Griff - ist ein Schaltregler dann besser, oder hat der noch mehr Nachteile? Für welche Bauteile/Anwendungen ist der Ripple denn schädlich?
lg
Micha
|
BID = 987255
Neonblack Gesprächig
  
Beiträge: 130
|
Zitat : rasender roland hat am 9 Apr 2016 19:13 geschrieben :
|
Was soll diese Induktivität mit dem angefriemeltem Widerstand rechts unten
im Bild sein ? |
Ja, das hatte ich genommen weil sich an der Spule halt 20mOhm haben messen lassen. Ist schon korrigiert. Der Widerstand ist nicht daran angefriemelt, der steht dahinter. Das sind zwei 68K in Reihe, weil ich keinen 150K habe.
Zitat :
| [...]
Ist das links oben auch eine Speicherdrossel mit 150 MikroH.
Oder ist das eine Netzeingangsdrossel zur Entstörung aus einem Netzteil. |
Ist eine Spule (zwei Drähte - Übertrager haben doch dann 4, oder?). Ich muss aber gestehen, dass ich die genaue Induktivität nicht kenne. Kommt aber von de rGrößenordnung hin, und das Datenblatt lässt ja auch verschiedene Werte zu. Wenn die nicht ganz passt, sollte ja zumindest trotzdem eine Spannung an R7 messbar sein, oder?
Habe gerade das Layout vergessen anzuhängen...
lg
Micha
|