| Autor |
Möglichkeiten zur Regelung der Spannung -> Labornetzteil Suche nach: spannung (45775) labornetzteil (952) |
|
|
|
|
BID = 985917
der mit den kurzen Armen Urgestein
     
Beiträge: 17437
|
|
Im schlimmsten Fall gibt der Trafo Rauchzeichen und im günstigsten Fall beendet dein Spielchen die Sicherung. Messen heißt Wissen und mit Wissen kannst du den gemessenen Mißt auch interpretieren! Ob es gut klingt die Umschaltung mit Relais zu machen ist erst mal Nebensächlich backe kleine Brötchen ehe du dich ans Brot backen wagst! Der LM317 ist mit Kühlkörper bis 1,5 A belastbar und das reicht für Lernzwecke erst mal zu! Dir reicht zu dem Messen jeder Trafo der eine Wechselspannung mit nicht mehr als 15V abgibt. Aber wie schon gesagt dein großer Trafo transformiert die Spannung dann wieder hoch! Hier kommt es nur auf die Spannung an, nicht auf die Leistung. UND nochmal der Hinweis du hast auf der anderen Seite dann eine gefährliche Spannung !!!!
_________________
Tippfehler sind vom Umtausch ausgeschlossen.
Arbeiten an Verteilern gehören in fachkundige Hände!
Sei Dir immer bewusst, dass von Deiner Arbeit das Leben und die Gesundheit anderer abhängen! |
|
BID = 986009
Neonblack Gesprächig
  
Beiträge: 130
|
|
Zitat :
|
[...]Messen heißt Wissen und mit Wissen kannst du den gemessenen Mißt auch interpretieren! [...] |
Done! Kurz zur Erinnerung: Ich habe gelb, blau und schwarz auf der Primär- und rot, blau und braun auf der Sekundärseite. Der Strom geht jetzt in gelb/blau und ich messe 30,5V auf blau/braun und 15,1 auf blau oder braun/rot. Außerdem ist noch ein Stecker mit weiß/braun auf der Primärseite.
Ich habe ein Netzteil mit 13V auf der Sekundärseite angeschlossen und folgende Ergebnisse erhalten:
13V in braun/blau sek. =
96V blau/gelb
81V blau/schwarz
12V gelb/schwarz
0,7V weiß/braun (das ist aber kein zuverlässiger Wert, weil der zwischendurch auch mal auf Null runtergeht und mein Messegerät auch ohne Anschluß 35mV (schwankend) anzeigt).
13V in rot/blau oder rot/braun sek. =
188V blau/gelb
159V blau/schwarz
26V gelb/schwarz
0,94V weiß/braun (s.o.)
Die Fragestellung war: Was bekomme ich raus wenn ich die Netzspannung an schwarz und gelb oder schwarz und blau anlege und wofür ist weiß und braun (ich denke, dass es sich da tatsächlöich um einen Temperaturfühler handelt, da der wohl nicht auf der Spule landet).
lg
Micha
|
|
BID = 986012
der mit den kurzen Armen Urgestein
     
Beiträge: 17437
|
Die Messung bestätigt das Schwarz eine Anzapfung der Primärwicklung ist.
Diese Anzapfung ermöglicht es den Trafo sowohl an 220V oder an 240V zu betreiben.
Da unsere Netzspannung eher näher an 240V liegt wird der Trafo an Blau und Gelb angeschlossen. Schwarz wird Isoliert auf einer Klemme abgelegt.
Würdest du die Netzspannung auf Gelb und Schwarz legen brennt diese Wicklung ab!
_________________
Tippfehler sind vom Umtausch ausgeschlossen.
Arbeiten an Verteilern gehören in fachkundige Hände!
Sei Dir immer bewusst, dass von Deiner Arbeit das Leben und die Gesundheit anderer abhängen!
|
BID = 986013
Neonblack Gesprächig
  
Beiträge: 130
|
Zitat :
| [...]
Würdest du die Netzspannung auf Gelb und Schwarz legen brennt diese Wicklung ab! |
Das klingt, wenn ich richtig gerechnet habe, logisch. Da würden dann ja 244V aus der Sekundärseite kommen. Aber würde denn blau und schwarz noch funktionieren? Das wären meiner Rechnung nach dann 37V (anstatt 30.5V). So hätte ich nach Glättung ca. 50V am Ausgang (und müsste nach einem anderen Spannungswandler Ausschau halten oder die Schaltung mit MOSFET realisieren...  )...
lg
Micha
|
BID = 986014
der mit den kurzen Armen Urgestein
     
Beiträge: 17437
|
Nein wenn du 230V auf Gelb und Schwarz gibst brennt dieser Teil der Wicklung ab ! Dieser Wicklungsteil wird schlicht und einfach mit der Netzspannung und auf Grund des relativ geringen Widerstandes mit einem zu hohem Strom belastet! Die Primärwicklung ist auf die Nennlast des Trafos berechnet.
_________________
Tippfehler sind vom Umtausch ausgeschlossen.
Arbeiten an Verteilern gehören in fachkundige Hände!
Sei Dir immer bewusst, dass von Deiner Arbeit das Leben und die Gesundheit anderer abhängen!
|
BID = 986021
Neonblack Gesprächig
  
Beiträge: 130
|
Zitat :
der mit den kurzen Armen hat am 27 Mär 2016 16:11 geschrieben :
|
Nein wenn du 230V auf Gelb und Schwarz gibst brennt dieser Teil der Wicklung ab ! |
Ja, das hatte ich verstanden zund klingt für mich auch logisch. Aber was ist mit blau und schwarz? Da würden doch dann auf der Sekundärseite "nur" 5,5V mehr rauskommen, oder?
lg
Micha
|
BID = 986022
der mit den kurzen Armen Urgestein
     
Beiträge: 17437
|
Deine 5,5V mehr sind bei 5A ca 25 W und das sind rund 10 bis 20 % Mehr Leistung! Was denkst du warum der Hersteller diese Wicklung anzapft?
_________________
Tippfehler sind vom Umtausch ausgeschlossen.
Arbeiten an Verteilern gehören in fachkundige Hände!
Sei Dir immer bewusst, dass von Deiner Arbeit das Leben und die Gesundheit anderer abhängen!
|
BID = 986554
Neonblack Gesprächig
  
Beiträge: 130
|
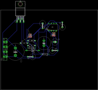
Okay, also bleiben wir bei dem aktuellen Anschluss. Ich habe jetzt mal versucht, diese Schaltung hier nachzufriemeln. Dazu habe ich einen LM2576T-adj und einen LM358 gekauft, wie in dem Video ab dem letzten Drittel gezeigt. Für mich ist der Schaltplan (zu sehen ab ca. 5.30 min)relativ nutzlos, da man da die Anschlüsse nicht sehr gut verfolgen kann (für euch ist wahrscheinlich alles logisch und mit wenigen Blicken erklärbar). Also habe ich versucht, mir die Schaltung auf seinem Tisch abzugucken und das Ganze mal mit Eagle in einen Schaltplan gequetscht. Vielleicht kann ich die Werte der Bauteile aus dem Video so übernehmen, aber wahrscheinlicher ist es wohl, dass ich aufgrund der leicht veränderten Eingangsspannung ein paar Teile neu berechnen muss. Das passt mir ganz gut, da ich keine 1N4148 hier habe. Irgendwo habe ich gelesen, dass man Dioden der Reihe 1N400x nicht verwenden darf. Stimmt das so? Was wäre eine passende Alternative (kein Pendant zur 4148, also 914 oder so, habe ich auch nicht da - irgend jemand schrieb, dass die 4148 nur deshalb genommen würde weil sie sehr häufig ist, man könne auch andere verwenden...).
Wäre vielleicht jemand so lieb und guckt mal kurz über den Schaltplan und das Layout? Ich glaube, ich habe so einiges falsch gemacht mit Eagle (habe 3 Tage damit rumgefummelt um ein Just-Bottom-Layout mit nur wenigen Brücken hinzubekommen). Kann das funktionieren, oder habe ich da grobe Schnitzer drin? Zwischendurch hatte ich mal ein Layout, wo der gesamte "ungenutzte" Teil der Platine als Masse angezeigt wurde (also alles blau), jetzt weiß ich aber nicht mehr wie ich das gemacht habe (würde ich aber wieder hinkriegen). Ist das denn sinnvoll? Oder gibt es dadurch mehr Störstrahlung? Sind die Leiterbahnen breit genug? Ich habe mal gelesen, dass die so kurz und breit als möglich sein sollten. Was müsste man denn da einstellen?
Ich danke euch schon mal im Voraus. Es geht voran!
lg
Micha
|
BID = 986556
rasender roland Schreibmaschine
    
Beiträge: 1802 Wohnort: Liessow b SN
|
Den rechten Teil deiner Skizze halte ich für zu aufwändig.
Habe ihn aber nicht überprüft.
Was soll L2?
D2 ist falsch . Da muss eine Schottkydiode hin.
_________________
mfg
Rasender Roland
|
BID = 986564
Neonblack Gesprächig
  
Beiträge: 130
|
Zitat :
rasender roland hat am 4 Apr 2016 06:12 geschrieben :
|
Den rechten Teil deiner Skizze halte ich für zu aufwändig.
Habe ihn aber nicht überprüft. |
Das ist Strombegrenzung, Grundlast und Rippelglättung, wenn ich das richtig verstehe.
Das ist ein Messwiderstand (wird im verlinkten Video ab 6.50 min erklärt und kann aus einem Draht selbst gewickelt werden. Ich habe aber fertige Spulen mit 20mOhm da, ich denke das dürfte passen).
Zitat :
| | D2 ist falsch . Da muss eine Schottkydiode hin. |
Ahja, danke. Eine 1N5822 (3A 40V) sollte da reichen, oder?
lg
Micha
|
BID = 986572
rasender roland Schreibmaschine
    
Beiträge: 1802 Wohnort: Liessow b SN
|
Bedenke das die Spule auch für den Ausgangsstrom ausgelegt sein muss.
Ebenso ist der Aufbau nicht ganz so einfach wie mit einem Linearregler.
Mein Vorschlag.
Sieh dir mal vom L200 das Datenblatt an.
Damit kannst Du Spannung und Strom einstellbar gestalten mit recht
wenig Schaltungsaufwand. Einzig die minimale Ausgangsspannung
liegt bei 3 V.
Wenn Du dann endlich rausgetüftelt hast welche Ausgangsspannungen dein
Trafo liefert machst du die Sekundärspannung in zwei Stufen
umschaltbar.
Oder einfach einen schön grossen Kühlkörper am IC.
Fertig.
Und für einen Einsteiger eher beherrschbar.
_________________
mfg
Rasender Roland
|
BID = 986609
Kaira B Schreibmaschine
    
Beiträge: 1570 Wohnort: Dresden
|
L200 ist eine brauchbare Wahl.
WARUM?
Als regelbare Spannungs- und Stromquelle simpel im Aufbau.
Ob sich der Selbstbau rechnet ist ein anderes Thema.
Mein L200-Teil geht von 0-15 Volt bei 5mA-1,5A Dauerkurzschlußfest.
Wichtig war mir die über Taster schaltbare Ausgangsspannung,
dies erspart das An- und Abstöpseln des angeschlossenen Verbrauchers.
Ein Taster zum Einstellen des maximalen Ausgangsstroms ist ebenfalls
sehr nützlich.
Bei Schaltungen mit höherem Strom/Spannungsbedarf ist das Netzteil
meißt das Erste was man baut(Endstufen etc).
Für +/- 15Volt hab ich zwar ein zweites ähnliches L200-Teil, nur
gebraucht habe ich es noch nie dafür
Die Anzeigen brauchen eine gesonderte Spannung.
Der L200 ist Lüftergekühlt mit Reglung.
Bei den Potis sollten gute Teile zum Einsatz kommen.
Der Zeitaufwand war allerdings recht hoch, für um die 100€ hat man
ähnliches mit weniger Aufwand und ordentlichem Gehäuse
[ Diese Nachricht wurde geändert von: Kaira B am 4 Apr 2016 20:42 ]
|
BID = 986653
Neonblack Gesprächig
  
Beiträge: 130
|
Naja, jetzt habe ich ja schon so einige Spannungsregler gekauft (von denen einige nicht mal geliefert worden sind)und in dem Video wird ja deutlich, dass der LM2576 vom Wirkungsgrad her den anderen deutlich überlegen ist. Die liegen ja jetzt hier rum... warum also nicht die nehmen? So umfangreich ist die Schaltung ja nun auch nicht, oder? Was spricht denn gegen den 2576?
@Kaira B
Das sieht doch schon mal ziemlich gut aus und klingt noch viel besser.  Das mit dem Taster ist interessant. Geplant war das Ein- und Ausschalten über einen Taster zu realisieren (da die Taster schon in der Geäusefront verbaut sind) und die Umschaltung von 1,2V - 15V und 15V - 30(40)V per Relais. Das wollte ich dann später über eine zweite Platine steuern. Vielleicht mache ich das auch über Taster, wenn die Schaltung mit Relais zu kompliziert wird. Jetzt möchte ich erst einmal die grundlegende Schaltung aufbauen. Wenn es mir endlich gelingt eine Platine zu ätzen weiß ich mehr....
lg
Micha
|
BID = 986659
Kaira B Schreibmaschine
    
Beiträge: 1570 Wohnort: Dresden
|
Zitat :
Neonblack hat am 4 Apr 2016 23:36 geschrieben :
|
Was spricht denn gegen den 2576?
|
Als Ladeschaltung und für stärkere Ströme absolut nix !!!
Das Teil ist wirklich schön "kühl" zu betreiben.
Das Video ist lustig.
Für Gitarrenefekte hätt ich summen im Ohr, ODER ordentlich filtern.
Wenn ich richtig gelesen habe hast Du 2x15VAC:
Was spricht dagegen zwei Netzteile mit dem Trafo aufzubauen.(Duonetzteil).
1,2-15 Volt Reihe bis 30 Volt...
Wenn die Mittelanzapfung mit verdrillten
Draht herausgeführt ist und trennbar reichen dafür Positivregler.
Diese lassen sich für höheren Strom (LM317) auch parallel schalten.
Hab das mal mit fünf Teilen (B3170) gemacht. Allerdings damals ohne Strombegrenzung. Geht heute noch.
Ob das mit dem LM358 geht kann ich z.Z. nicht sagen.
Beim LM2576 habe ich starke Zweifel
Dein 10k Poti kannst Du für deinen Zweck (317) trimmen (10k parallel).
220 Ohm und 5kOhm sind Standard...
Leiterplatte wird überbewertet. Bei den paar Teilen hilft mir PROXXON.
Das Spannfutter ist mir lieber als beim Dremel.
Selbst Löt-Igel reicht da wenn Lötstützpunkte für Wackelfreiheit sorgen und der Rest fest montiert ist.
[ Diese Nachricht wurde geändert von: Kaira B am 5 Apr 2016 2:12 ]
|
BID = 986660
BlackLight Inventar
      Beiträge: 5451
|
Zitat : Kaira B hat am 5 Apr 2016 02:09 geschrieben :
| | Leiterplatte wird überbewertet. Bei den paar Teilen hilft mir PROXXON. |
Oder ein Stück Streifenraster- bzw. Punktrasterplatine. Bei mir werkelt z.B. ein LM2575 auf einem Stück Streifenraster.
|