| Autor |
Hand-Aus-Automatik Schaltung Suche nach: schaltung (31758) |
|
|
|
|
BID = 76379
Lehrbub Neu hier

Beiträge: 47 Wohnort: Schwetzingen
|
|
Hi Georgi,
also ganz normale Relais mit 230 V Spulenspannung und 1 Schließer ?
Die ganze Sache soll mit Wechselspannung betrieben werden. |
|
BID = 76382
Georgi Aus Forum ausgetreten
|
|
Hallo Azubi,
wie schon gesagt, der Kontakt, der die Lampen schaltet, muß für den Strom ausgelegt sein. Wenn Du Leuchtstofflampen schalten willst, dann ist das eine induktive Last und der Schalter muß dafür vorgesehen sein. In der Regel vertragen Kontakte bei induktiver Last weniger Strom.
Und bei 230 Volt muß die VDE 0100 eingehalten werden!!
Gruß
Georgi |
|
BID = 76388
Lehrbub Neu hier

Beiträge: 47 Wohnort: Schwetzingen
|
Nochmal wegen der Relais. Die sind j adann so alnge angezogen wie der Gruppenschalter in der entsprechenden Schaltstellung eingerastet ist.
macht das der Spule nicht aus ?
|
BID = 76395
Lehrbub Neu hier

Beiträge: 47 Wohnort: Schwetzingen
|
Habe die Steuerung jetzt noch mal für alle Schaltstellungen gezeichnet.
Bei Stellung aus gilt ja nach wie vor das zuvor hochgeladene Bild.
Für Stellung "Hand" siehe nachfolgendes Bild und hierzu die Ablaufbeschreibung:
Wenn der Gruppenschalter auf Stellung Hand gestellt wird zieht K2 an, der Kontakt 1/2 von K2 schaltet das Licht an. K1 ist in diesem Fall außer Funktion. Was wäre aber wenn durch den PC der potentialfreie Kontakt geschlossen wäre, zieht dann K1 an oder ist das nicht möglich weil der Kontakt ja ohne Potential ist bzw. demzufolge auch K1 nicht erregen kann ?
Möchte nur wissen warum die Qualität des Bilds so schlecht ist. Wenn ich es bei mir auf dem PC öffne sind alle Linien da.
[ Diese Nachricht wurde geändert von: Lehrbub am 20 Jun 2004 14:31 ]
|
BID = 76404
Georgi Aus Forum ausgetreten
|
Hallo Azubi,
Du mußt Relais nehmen, die 100% ED (Einschaltdauer haben).
Zitat :
| | Was wäre aber wenn durch den PC der potentialfreie Kontakt geschlossen wäre, zieht dann K1 an oder ist das nicht möglich weil der Kontakt ja ohne Potential ist bzw. demzufolge auch K1 nicht erregen kann |
K1 kann nicht anziehen, weil keine Spannung am potentialfreien Kontakt anliegt, wie Du richtig festgestellt hast.
Wenn ich auf "Hochgeladenes Bild HAND.GIF" klicke, geht ein neues Fenster auf und ich sehe das Bild einwandfrei!
Nochmal zurück zur Norm:
Schaltungen werden im ausgeschalteten Zustand gezeichnet. Muß man die Schaltung (um sie z.B. zu erklären) im eingeschalteten Zustand zeichnen, dann werden alle aktiven Bauelemente mit einem Doppelpfeil gekennzeichnet, der nach oben zeigt.
Das bedeutet für das Bild Hand.gif:
Neben den Umschalter muß ein Doppelpfeil, neben die Spule von K2 muß ein Doppelpfeil und neben den Kontakt von K2 muß ein Doppelpfeil.
Noch ne Anmerkung.
Lampen, die Beleuchtungszwecken dienen werden nicht mit einem Kreis gezeichnet. Sie werden mit dem Buchstaben E (E1, E2 ..) gekennzeichnet. Kontrolleuchten werden mit Kreis gezeichnet und bekommen den Buchstaben H (H1, H2 ...).
Da die Lampe Beleuchtungszwecken dienen soll, würde ich sie umzeichnen (gib ihr ggf ein eckiges Gehäuse).
Der Umschalter benötigt noch einen Namen. Vorschlag: Q1
Gruß
Georgi
Von den Punkten und Kreisen magst Du Dich nicht verabschieden??
[ Diese Nachricht wurde geändert von: Georgi am 20 Jun 2004 14:57 ]
[ Diese Nachricht wurde geändert von: Georgi am 20 Jun 2004 15:01 ]
|
BID = 76408
Lehrbub Neu hier

Beiträge: 47 Wohnort: Schwetzingen
|
Hi Georgi,
zunächst noch mal herzlichen Dank, du hast mir bisher ausgezeichnet geholfen und ich glaub, ich lerns irgendwann nochmal.
Noch eine abschließende (hoffentlich letzte) Frage:
Wenn der Gruppenschalter Q1 auf Automatikbetrieb gestellt wird, zieht ja der K1 an (vorausgesetzt der Pot.-Freie Kontakt vom PC) ist geschlossen), der Kontakt 13/14 vom K1 zieht an, erregt wieder den K2 und das Licht brennt.
Vom Prinzip her ist doch dann die Spule vom K2 immer erregt außer wenn der Gruppenschalter auf "Aus=0) steht.
Das ist doch so oder ?
|
BID = 76410
Georgi Aus Forum ausgetreten
|
kurzes knappes ja!
|
BID = 76411
Lehrbub Neu hier

Beiträge: 47 Wohnort: Schwetzingen
|
Hier werden Sie geholfen
Besten Dank an dich. Wenn niemand mehr Einwände
oder ne andere Sichtweise meines Problems hat
kann ich das Problem ja als gelöst kennzeichnen.
|
BID = 76413
Lehrbub Neu hier

Beiträge: 47 Wohnort: Schwetzingen
|
Hier nochmal das "fertige" Ergebniss für eventuelle Diskussionen oder Anregungen
|
BID = 76422
sam2 Urgestein
     
Beiträge: 35321 Wohnort: Franken (bairisch besetzte Zone)
|
Hallo Lernender,
immer langsam mit den jungen Pferden!
Ich würde die Sache erst noch etwas optimieren.
Nicht nur ist störend, daß die "HAND"-Kontrolleuchte auch bei Automatikbetrieb leuchtet, sondern Du treibst hier einen viel zu großen Aufwand.
Denn das zweite Relais ist überflüssig!
Die von Dir nun realisierte Funktion geht auch ganz ohne Relais, nur mit dem einen Umschalter.
Trotzdem würde ich, um den vorhandenen Steuerkontakt zu schonen, EIN Relais einbauen. Ein Schließer genügt, wenn die Einspeisung nicht verpolungssicher ist (also das Ganze z.B. über einen Schukostecker angeschlossen wird), dann ein zweipoliges ("N" der Leuchte mit schalten).
Denk noch mal drüber nach.
Gruß,
sam2
_________________
"Das Gerät habe ich vor soundsoviel Jahren bei Ihnen gekauft! Immer ist es gegangen, immer. Aber seit gestern früh geht es plötzlich nicht mehr. Sagen Sie mal, DA STIMMT DOCH WAS NICHT???"
|
BID = 76425
Lehrbub Neu hier

Beiträge: 47 Wohnort: Schwetzingen
|
Hi sam,
jetzt haste mich aber verunsichert. Deinen Vorschlag für diese Schaltung begreife ich nicht so ganz
OK, das mit der leuchtenen Kontrolllampe H2 leuchtet mir ein aber wo muss ich die dranhängen damit sie auch nur leuchtet wenn Handbetrieb ist ?
Und welches Relais kann ich mir einsparen ?
Eigentlich hatte ich gehofft ich wäre fesrtig.
Und nun ??
|
BID = 76426
sam2 Urgestein
     
Beiträge: 35321 Wohnort: Franken (bairisch besetzte Zone)
|
Hallo Wissbegieriger,
leider hab ich hier grad keine Möglichkeit, eine Skizze hochzuladen, aber die Sache ist derart einfach, daß Du es auch anhand einer Beschreibung nachvollziehen können solltest:
-Du nimmst ein Relais mit z.B. einpoligem Schließer
-ankommender L an den Eingang seines Schaltkontakts
-Ausgang dieses Schaltkontakts an Lampe
-N der Lampe und ggf. PE der Leuchte an N und PE
-ein Spulenanschluß des Relais an N
-der andere Spulenanschluß an den gemeinsamen Kontakt des Umschalters
-ein Kontakt des Umschalters direkt an L ("HAND")
-der andere Kontakt des Umschalters an den einen Pin des (potentialfreien) Steuerkontakts ("AUTO")
-den anderen Pin des Steuerkontakts direkt an L
-die "AUTO"-Kontrolleuchte an N und an den "AUTO"-Kontakt des Umschalters
-die zweite Kontrolleuchte an N und den gemeinsamen Kontakt des Umschalters, außerdem besser in "AN" umbenennen!
Die Funktion ist (bis auf das Verhalten der "AUTO"-Kontrolleuchte) identisch. Und das hattest Du ja nicht näher spezifiziert...
Ich finde es so sogar besser, da man nun sieht, ob ein Steuersignal vom Rechner her anliegt. Nach Deinem Entwurf war das ja eine reine Schaltstellungsanzeige für den Umschalter. Und das kann man ja wohl auch direkt ablesen, wie der steht.
NB: "Fertig" ist man nie....
Gruß,
sam2
_________________
"Das Gerät habe ich vor soundsoviel Jahren bei Ihnen gekauft! Immer ist es gegangen, immer. Aber seit gestern früh geht es plötzlich nicht mehr. Sagen Sie mal, DA STIMMT DOCH WAS NICHT???"
|
BID = 76429
Georgi Aus Forum ausgetreten
|
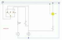
Hallo Azubi,
anbei ein Bild, wie es in etwa Sams Vorschlag entspricht.
Bei meiner ursprünglichen Konzeption der Schaltung bin ich davon ausgegangen, daß Steuerstromkreis und Laststromkreis unterschiedlich sind.
Ob es besser oder schlechter ist, welcher Zustand angezeigt wird kommt immer auf den jeweiligen Fall an.
Befinden sich die Kontrollampen irgendwo, wo die Schalteinrichtung nicht einsehbar ist, dann macht es durchaus Sinn den Schaltzustand anzuzeigen.
[ Diese Nachricht wurde geändert von: Georgi am 20 Jun 2004 16:47 ]
|
BID = 76432
Georgi Aus Forum ausgetreten
|
|
BID = 76433
Lehrbub Neu hier

Beiträge: 47 Wohnort: Schwetzingen
|
Hi sam,
habe mal versucht deinen Vorschlag zeichnerisch umzusetzen.
Bin mir aber nicht sicher ob ich das jetzt so richtig verstanden habe.
baer ich werde ja geholfen bekommen ??
Oh, da war ich wohl etwas zu langsam. Danke Georgi
[ Diese Nachricht wurde geändert von: Lehrbub am 20 Jun 2004 16:56 ]
|