| Autor |
|
|
|
BID = 896496
GerDominator Stammposter
   
Beiträge: 233
|
|
Habe gerade den ACS712 in meinen Warenkorb gepackt. Brauche allerdings noch paar andere Dinge.. Werde aber wahrscheinlich sowieso noch bei Reichelt bestellen, da ich die Federkraftklemmen von RIA in mein Layout aufgenommen habe. Trotzdem folgende Frage aus Interesse:
Ist dieses Beschichtungsspray vergleichbar mit diesem??
_________________
"Wenn wir alles täten, wozu wir imstande sind, würden wir uns wahrscheinlich in Erstaunen versetzen." - Thomas Alva Edison |
|
BID = 896500
GerDominator Stammposter
   
Beiträge: 233
|
|
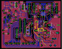
Wie versprochen hier das Layout!
Ich muss alles nochmal querchecken, da habe ich jetzt gerade keine Zeit mehr für.
Vielleicht fällt euch ja was fehlerhaftes durch einfaches Drüberschauen auf, ich erwarte natürlich von niemandem, dass er sich die Mühe macht jede einzelne Leiterbahn zu prüfen.
Ich habe die Befürchtung ich werde beim Ätzen scheitern. Vieles ist zu klein geworden. Aber einen Versuch ist es ja wert. An der Größe kann ich aber meiner Meinung nach nichts mehr rütteln, dafür sind 8x10cm einfach zu wenig.
Am Samstag werde ich wahrscheinlich erste Tests mit meinem Belichtungsgerät starten und dann (hoffentlich) perfekte Belichtungszeit und Entwicklerkonzentration ermitteln.
_________________
"Wenn wir alles täten, wozu wir imstande sind, würden wir uns wahrscheinlich in Erstaunen versetzen." - Thomas Alva Edison |
|
BID = 896502
perl Ehrenmitglied
       
Beiträge: 11110,1 Wohnort: Rheinbach
|
Zitat :
| | Ist dieses Beschichtungsspray vergleichbar mit diesem?? |
Nein.
Das Erste ist ein Schutz- und Isolierlack auf Polyacrylbasis für fertig bestückte Platinen, das Zweite i.W. Kolophonium als Flußmittel.
P.S.:
Zitat :
| | Vielleicht fällt euch ja was fehlerhaftes durch einfaches Drüberschauen auf, |
Was machen die dicken Dioden?
Wenn die wirklich hohe Ströme führen, dann dienen ihre dicken Anschlußdrähte zur Wärmeableitung. Diese müssen natürlich auf der Platine in große Kupferflächen zur Kühlung übergehen, und die Lötaugen dürfen dann auch nicht thermisch freigestellt werden.
[ Diese Nachricht wurde geändert von: perl am 14 Aug 2013 22:54 ]
|
BID = 896794
GerDominator Stammposter
   
Beiträge: 233
|
Zitat :
| Was machen die dicken Dioden?
Wenn die wirklich hohe Ströme führen, dann dienen ihre dicken Anschlußdrähte zur Wärmeableitung. Diese müssen natürlich auf der Platine in große Kupferflächen zur Kühlung übergehen, und die Lötaugen dürfen dann auch nicht thermisch freigestellt werden.
Zitat :
| Wie wäre es wenn ich zusätzlich zu den Dioden in den FETs noch Shottkydioden parallel schalte? In dem einen Artikel stand ja auch, dass bei etwas stärkeren Motoren die FET-Dioden ganz schön beansprucht werden.
Zitat :
| | Antwort von Offroad GTI: Das wäre ganz gut, da die (parasitären) Inversdioden der MOSFETs nicht gerade die Schnellsten sind. |
|
|
Ich habe heute 4 Testplatinen geätzt um zu testen was für eine Belichtungszeit am besten ist. Das beste Ergebnis hatte ich bei 3Min.15Sek..Siehe Bild.
Was wir mal wieder deutlich geworden ist, dass man auf einer Platine immer die gleiche Leiterbahnbreite verwenden sollte. Bei den größeren Leiterbahnen waren noch Schlieren drauf als die kleinen perfekt waren, nachdem ich weiter entwickelte verschwanden irgendwann die kleinen Leitungen und die Größeren waren perfekt.
Auf dem Layout sind 10 Leitungen in Zehnerschritten von 1mm zu 0.1mm abgebildet. Bei dem FPGA habe ich noch ein paar Testleitungen hinzugefügt. Der FPGA war allerdings einfach zu fein für den Entwickler.
_________________
"Wenn wir alles täten, wozu wir imstande sind, würden wir uns wahrscheinlich in Erstaunen versetzen." - Thomas Alva Edison
|
BID = 896808
Offroad GTI Urgestein
     
Beiträge: 12830 Wohnort: Cottbus
|
Zitat :
| | Wie versprochen hier das Layout! |
Sieht doch schon ganz gut aus. Die MOSFET Treiber sollten aber noch zusätzliche (zu den obligatorischen 100nF Kerkos) Blockkondensatoren bekommen* (bspw. 22µF Tantal)
Zitat :
| | Aber darf ich wirklich nicht einfach die Massefläche nutzen |
Eine Massefläche stelle ich mir anders vor. Bei dir ist das eher eine Scheibe Emmentaler.
Zitat :
| | Vieles ist zu klein geworden. |
Naja, das ginge schon noch kleiner
Zitat :
| | jede einzelne Leiterbahn zu prüfen. |
Ich habe des öfteren die Erfahrung gemacht, dass, egal wie oft man das Layout kontrolliert, sich immer der ein oder andere Fehler einschleicht. Das gehört eben dazu
Hast du eigentlich überhaupt eine Möglichkeit, die Durchkontaktierungen herzustellen?
*wie ich es schon mal angedeutet hatte
_________________
Theoretisch gibt es zwischen Theorie und Praxis keinen Unterschied. Praktisch gibt es ihn aber.
|
BID = 896883
GerDominator Stammposter
   
Beiträge: 233
|
Zitat :
| | Sieht doch schon ganz gut aus. Die MOSFET Treiber sollten aber noch zusätzliche (zu den obligatorischen 100nF Kerkos) Blockkondensatoren bekommen* (bspw. 22µF Tantal) |
Alles klar die quetsch ich die nächsten Tage noch dazu.
Zitat :
| | Eine Massefläche stelle ich mir anders vor. Bei dir ist das eher eine Scheibe Emmentaler. |
Ich dachte das macht man immer so. Ein Polygon um das Board gezogen mit dem Namen GND. Machst du immer mehrere Masseflächen und nicht nur eine? Werden die dann nicht automatisch durch Ratsnest verbunden?
Zitat :
| Naja, das ginge schon noch kleiner |
Ok Einschub "im Rande meiner persönlichen Ätzfähigkeiten"  Naja ich habe gesehen, dass ich auf 0.5mm Bahnen runtergehen könnte aber mehr kann ich persönlich wohl (noch) nicht rausholen.
Zitat :
| | Ich habe des öfteren die Erfahrung gemacht, dass, egal wie oft man das Layout kontrolliert, sich immer der ein oder andere Fehler einschleicht. Das gehört eben dazu |
Habe auch schon wieder zwei Fehler ausgemerzt. Wirst wohl recht haben, das wird dann aber ganz schön (achtung schlechter witz) "ätzend" werden
Zitat :
| | Hast du eigentlich überhaupt eine Möglichkeit, die Durchkontaktierungen herzustellen? |
Einfach Lötzinn ins Via fließen lassen oder funktioniert das nicht?
_________________
"Wenn wir alles täten, wozu wir imstande sind, würden wir uns wahrscheinlich in Erstaunen versetzen." - Thomas Alva Edison
|
BID = 896903
perl Ehrenmitglied
       
Beiträge: 11110,1 Wohnort: Rheinbach
|
Zitat :
|
Zitat :
| | Hast du eigentlich überhaupt eine Möglichkeit, die Durchkontaktierungen herzustellen? |
Einfach Lötzinn ins Via fließen lassen oder funktioniert das nicht? |
Funktioniert nicht.
|
BID = 896923
Offroad GTI Urgestein
     
Beiträge: 12830 Wohnort: Cottbus
|
Zitat :
| | Ich dachte das macht man immer so. Ein Polygon um das Board gezogen mit dem Namen GND. |
Schon. Nur sollte auch dafür gesorgt werden, dass möglichst wenig Leiterbahnen auf dem selben Layer sind, weil es anderenfalls mit einer Äquipotentialfläche nicht allzu weit her ist.
Zitat :
| | Machst du immer mehrere Masseflächen und nicht nur eine? |
Kommt drauf an. Leistungs-, Analog- , und Digitalteil sollten schon getrennt werden, wobei bei die letzteren beiden nicht zwingend getrennt werden müssen.
Zitat :
| | Werden die dann nicht automatisch durch Ratsnest verbunden? |
Nicht, wenn sie unterschiedliche Namen haben. Bspw: GND, AGND, DGND
Zitat :
| | Einfach Lötzinn ins Via fließen lassen oder funktioniert das nicht? |
Nein, weil du das gegenüberliegende Lötpad nicht erwärmen kannst, und es damit kein Lot annimmt.
Die Schaltkreise wirst du überhaupt nicht löten können, da die Leiterbahnen auf dem Top-Layer verlaufen. Der Sockel (vom Quarz will ich gar nicht erst anfangen  ) würde dann die Lötpads verdecken.
_________________
Theoretisch gibt es zwischen Theorie und Praxis keinen Unterschied. Praktisch gibt es ihn aber.
|
BID = 896933
GerDominator Stammposter
   
Beiträge: 233
|
Okay dann werde ich das Layout nochmal diesbezüglich überarbeiten.
Zitat :
| Nein, weil du das gegenüberliegende Lötpad nicht erwärmen kannst, und es damit kein Lot annimmt.
Die Schaltkreise wirst du überhaupt nicht löten können, da die Leiterbahnen auf dem Top-Layer verlaufen. Der Sockel (vom Quarz will ich gar nicht erst anfangen ) würde dann die Lötpads verdecken. |
Ach das ist kein Problem ich lass alle Bauteile einfach so weit rausgucken, dass ich sie noch von beiden Seiten löten kann.
Habe mich mal bezüglich "DuKo's" schlau gemacht. Ich finde dieser Preis ist eine Frechheit
Wieso muss dieses Hobby nur so teuer sein  Habe für "dieses" (naja viel mehr auch für Kommende) Projekt schon lockere 200€ springen lassen wobei natürlich viele Anschaffungen lange halten werden (SMD Pinzette, Flussmittelgel, Lötlack, Lötdampfabsorber..)
Naja zurück zum Thema: Einfach Draht durchs Via geschoben, auf die Leiterbahn gelötet, fertig. Unprofessionell aber 200€ billiger
Ich habe neben zehn ACS712 für 20A noch zwei für 5A gekauft da ich die Schaltung erstmal nur unter 5A betreiben werde. Habe gar keinen passenden Motor für 20A und das ganze erstmal mit weniger Leistung zu testen macht ja sowieso mehr Sinn.
_________________
"Wenn wir alles täten, wozu wir imstande sind, würden wir uns wahrscheinlich in Erstaunen versetzen." - Thomas Alva Edison
|
BID = 896939
perl Ehrenmitglied
       
Beiträge: 11110,1 Wohnort: Rheinbach
|
Zitat :
| | Ich finde dieser Preis ist eine Frechheit |
Dann machs doch billiger!
Aber eine solche Vorrichtung ist aus ganz anderen Gesichtspunkten nicht sehr sinnvoll.
|
BID = 897201
GerDominator Stammposter
   
Beiträge: 233
|
Das wird spaßig beim Löten  Layout ist weiter in Arbeit.
Da meine erste Bestellung schon länger her ist und ich gestern mein "Labor" aufgeräumt habe, ist mir aufgefallen, dass ich die IR2110 im SMD-Gehäuse bestellt habe  Je weniger SMD Bauteile ich erstmal verwenden muss desto besser. Deshalb werde ich noch die IR2110 im DIL-Gehäuse zusammen mit den angesprochenen Blockkondensatoren bestellen. Hoffentlich reicht es dann erstmal mit der ganzen Bestellerei
_________________
"Wenn wir alles täten, wozu wir imstande sind, würden wir uns wahrscheinlich in Erstaunen versetzen." - Thomas Alva Edison
|
BID = 897748
GerDominator Stammposter
   
Beiträge: 233
|
Ich habe Glück gehabt, dass mein Vater über genügend Werkzeug verfügt, sonst wäre das Projekt wohl an dieser Stelle gescheitert. Es geht um das Bohren der Löcher. So ein 0.8mm Bohrer (habe auch einen für 0.4mm allerdings habe ich den noch nicht getestet) muss schon mit ordentlich Drehzahl und Präzision bewegt werden. Für eine CNC Fräse habe ich natürlich nicht die Kohle. Wir haben zwei Standbohrer (kenne den richtigen Namen für solche Bohrer nicht), beim dem einen wackelte bei 2600 Umdrehungen der Bohrer viel zu sehr hin und her. Bestimmt wäre das das erste und letzte Loch gewesen, welches ich mit dem 0.8mm Bohrer gebohrt hätte. Jedenfalls hatten wir noch einen zweiten Standbohrer an der Drehbank die mein Vater besitzt. Dort wurde der Bohrer in einen massiven Bohrkopf eingespannt (ich glaube allein so ein Bohrkopf kostet schon locker 80€) und siehe da, ein präzises Loch entstand, das keine Wünsche mehr offen lässt
Werde die nächsten Tage die letzte Bestellung rausschicken, alles zieht sich gerade wieder bei mir
_________________
"Wenn wir alles täten, wozu wir imstande sind, würden wir uns wahrscheinlich in Erstaunen versetzen." - Thomas Alva Edison
|
BID = 898176
GerDominator Stammposter
   
Beiträge: 233
|
Zitat :
| | Sieht doch schon ganz gut aus. Die MOSFET Treiber sollten aber noch zusätzliche (zu den obligatorischen 100nF Kerkos) Blockkondensatoren bekommen* (bspw. 22µF Tantal) |
So wie im angehängten Schaltplan? (C18, C19, C20, C21)
Wie man sieht habe ich das Layout wieder erweitert. Da ich die Schaltung erstmal nur bis 5A betreibe konnte ich eine Feinsicherung in die H-Brücke implementieren. Es gibt jetzt außerdem 4 Masseflächen.
1x TOP_GND
1x BOTTOM_GND
1x TOP_GNDA (Leistungsteil)
1x BOTTOM_GNDA (Leistungsteil)
Wobei TOP_GND und BOTTOM_GND natürlich deckungsgleich sind, genauso wie die anderen zwei.
Die letzten zu sehenden Airwires sind von den noch nicht angeschlossenen Tantalkondensatoren, da ich mich erst einmal vergewissern möchte ob ich die überhaupt richtig in den Schaltplan eingezeichnet habe.
_________________
"Wenn wir alles täten, wozu wir imstande sind, würden wir uns wahrscheinlich in Erstaunen versetzen." - Thomas Alva Edison
|
BID = 898218
Offroad GTI Urgestein
     
Beiträge: 12830 Wohnort: Cottbus
|
Zitat :
| | Es gibt jetzt außerdem 4 Masseflächen. |
Ich würde es weiterhin als Emmentaler bezeichnen wollen.
Zitat :
| | So wie im angehängten Schaltplan? (C18, C19, C20, C21) |
Ja, genau so. ABER:
Gerade die Verbindung M3(Source) zu deiner Massefläche ist, da sie über mehrere Vias führt, mehr als suboptimal
Ich habe auch mal eingezeichnet, wo der Strom langfließt (B und T steht für Top und Bottom-Layer)
Zudem sind die Leiterzüge zu den einzelnen Gates sehr lang und verschlungen. Dies könnte auch zu problemen führen.
Du solltest versuchen, die MOSFETs in einer Reihe anzuordnen und die Treiber möglichst nah ranzubringen.
Nur mal als Beispiel:
Sind zwar keine IR2110 Treiber (und das Layout ist auch noch nicht vollständig), aber das Prinzip sollte klar sein
_________________
Theoretisch gibt es zwischen Theorie und Praxis keinen Unterschied. Praktisch gibt es ihn aber.
|
BID = 898251
GerDominator Stammposter
   
Beiträge: 233
|
Du bringst mich immer wieder in Erstaunen Offroad GTI  Dass du die schlechte Masseverbindung entdeckt hast, top  Ich hätte noch zusätzlich ein Via platzieren müssen um den Weg zu D8 überflüssig zu machen. Doch auch dann wäre das ganze noch bisschen suboptimal.
Ich glaube anfangs hatte ich die Mosfets sogar in einer Reihe, aber es hatte nicht so ganz gepasst wegen Platzmangels. Ich werde es allerdings nochmal probieren ich denke ich habe es einfach viel ungeschickter angestellt als in deinem Schaltplan. Vielleicht schaffe ich es dann auch weniger Vias benutzen zu müssen und mehr Platz zu schaffen, und all das bei elektrotechnisch besserer Funktion durch kürzere Leiterbahnen.
Ich werde mir Mühe geben
_________________
"Wenn wir alles täten, wozu wir imstande sind, würden wir uns wahrscheinlich in Erstaunen versetzen." - Thomas Alva Edison
|