| Autor |
ich suche eine Ein Aus Schaltung mit Taster Suche nach: schaltung (31744) taster (7733) |
|
|
|
|
BID = 32079
thorpower Gelegenheitsposter
 
Beiträge: 63 Wohnort: Solingen
|
|
Ich möchte einen MosFet 50V oä N-Kanal über eine Schaltung ansteuern um 12V bzw 24V einzuschalten. genauer gesagt
3LEDs über 12V und mit einem Steuertaster ein tasten und wieder aus tasten.Bei Neuanschluß an die Versorgung soll der Auszustand sein.Da gibt es doch einen IC mit nur 2R und 1C aber ich finde da nix mehr.
Vielen Dank an alle.
Ich hoffe ich kann auch mal helfen.
ich arbeite viel mit übertragern und analogtechnik messregelbereich.
Thorsten |
|
BID = 32090
thorpower Gelegenheitsposter
 
Beiträge: 63 Wohnort: Solingen
|
|
kann warten schlimm sein....manchmal
Habt Ihr ne Idee????
Gruß Thorsten |
|
BID = 32294
Megabug Stammposter
    Beiträge: 411 Wohnort: Gelsenkirchen
|
|
BID = 32977
thorpower Gelegenheitsposter
 
Beiträge: 63 Wohnort: Solingen
|
Ja genau der ist schon sehr gut.
Ist da auch was mit weniger Pins im Programm der Hersteller?
so 4Pins wären super.
+ - rein raus .
 Danke an Megabug
|
BID = 32999
perl Ehrenmitglied
       
Beiträge: 11110,1 Wohnort: Rheinbach
|
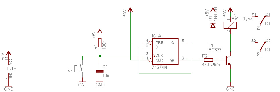
Diese Schaltung hat gleich mehrere Fehler:
Erstens wird sie sowieso nicht funktionieren, weil die Flankensteilheit für den Takt viel zu schlecht ist.
Was soll die Verwendung eines stromfressenden 74S-Flipflops ? Willst Du 120MHz takten ?
Selbst wenn das funktionierte ist die Rückkopplung für D falsch, und sie wird niemals umschalten.
_________________
Haftungsausschluß:
Bei obigem Beitrag handelt es sich um meine private Meinung.
Rechtsansprüche dürfen aus deren Anwendung nicht abgeleitet werden.
Besonders VDE0100; VDE0550/0551; VDE0700; VDE0711; VDE0860 beachten !
|
BID = 33198
Megabug Stammposter
    Beiträge: 411 Wohnort: Gelsenkirchen
|
Naja, ist auch nicht von mir, die schaltung. Habe ich hier im forum erhalten. Und perl, dann poste doch mal einen funktionierenden plan....
PS: Schaltung ist von Jornbyte.... soll er mal was dazu sagen  .
[ Diese Nachricht wurde geändert von: Megabug am 26 Sep 2003 19:34 ]
|
BID = 33202
Jornbyte Moderator
      
Beiträge: 7345
|
Einen 7474 einsetzen und Anschluss 5 und 6 tauschen, Q/ an D.
_________________
mfg Jornbyte
Es handelt sich bei dem Tipp nicht um eine Rechtsverbindliche Auskunft und
wer Tippfehler findet, kann sie behalten.
|
BID = 33437
thorpower Gelegenheitsposter
 
Beiträge: 63 Wohnort: Solingen
|
Na dann Danke euch allen.
Jetzt habe ich so'n 1G79 bzw 1G80 gefunden mit nem Flip flop
den kann ich wahrscheinlich alleine nicht gebrauchen oder?
Es handelt sich da um Q| und Q out Typen.
Wer kann mir eigentlich sagen was die Bezeichnung
DTyp
E-f typ usw bedeuten?
Ja stimmt ,Ihr habt recht Anfänger.
Gruß, Thorsten
|