| Autor |
|
|
|
BID = 427088
perl Ehrenmitglied
       
Beiträge: 11110,1 Wohnort: Rheinbach
|
|
Zitat :
| | Indem du die Resonanzfrequenz des Schwingkreises richtig triffst. | Nein, sondern indem man den Schwingkreis mit einem negativen Widerstand entdämpft.
Früher konnte man negative Widerstände einfach kaufen, sie nannten sich Tunneldioden.
Man brauchte da nur noch eine 1,5V Batterie und ein Poti um den Arbeitsstrom einzustellen, und schon konnte man so ungefähr jeden Schwingkreis schwingen lassen.
Das klappte von NF bis etliche hundert MHz, vielleicht sogar bis in den unteren GHz-Bereich.
Heute sind Tunneldioden, weil teuer, etwas aus der Mode gekommen und so muss man sich den negativen Widerstand aus mehreren Teilen zusammenbasteln.
Es gibt aber Oszillatorschaltungen, die mit einem einzigen Transistor auskommen und die nötige Phasenverschiebung und/oder Widerstandstransformation zwischen Eingang und Ausgang des Verstärkers mit einem kapazitiven Spannungsteiler erreichen.
Ein Transformator oder eine Spulenanzapfung ist dann nicht nötig.
_________________
Haftungsausschluß:
Bei obigem Beitrag handelt es sich um meine private Meinung.
Rechtsansprüche dürfen aus deren Anwendung nicht abgeleitet werden.
Besonders VDE0100; VDE0550/0551; VDE0700; VDE0711; VDE0860 beachten !
[ Diese Nachricht wurde geändert von: perl am 5 Mai 2007 15:38 ] |
|
BID = 427148
ffeichtinger Schreibmaschine
    
Beiträge: 1050 Wohnort: Traunkirchen im Salzkammergut
|
|
Zitat :
| Es gibt aber Oszillatorschaltungen, die mit einem einzigen Transistor auskommen und die nötige Phasenverschiebung und/oder Widerstandstransformation zwischen Eingang und Ausgang des Verstärkers mit einem kapazitiven Spannungsteiler erreichen.
Ein Transformator oder eine Spulenanzapfung ist dann nicht nötig.
|
Das hört sich interessant an. Welche wären das?
_________________
|
|
BID = 427155
perl Ehrenmitglied
       
Beiträge: 11110,1 Wohnort: Rheinbach
|
Viele Wege führen nach Rom.
Du brauchst nur den Schwingkreiskondensator (oder einen Teil davon) in zwei (oder mehr) hintereinandergeschaltete Kondensatoren aufzuteilen.
Wenn man nun den Verbindungspunkt dieser beiden Teilkapazitäten wechselstrommäßig auf Masse legt, schwingen die Enden des Gesamtkondensators gegenphasig.
Die bei den meisten Mikrocontrollern verwendete Quarzoszillatorschaltung funktioniert so.
Zwuischen den X1 und X2 Anschlüssen liegt ein simpler Inverter, der Quarz stellt dabei eine Induktivität dar und die beiden gegen Masse geschalteten Kondensatoren sorgen für die 180° Phasenverschiebung.
Wenn man die Teilkapazitäten verschieden groß macht, so ist der Scheinwiderstand der größeren kleiner und damit kann man dann auch noch eine Widerstandstransformation genau wie mit einer angezapften Spule machen.
Bei entsprechender Auslegung sind als Verstärker alle Transitorgrundschaltungen möglich, wobei man natürlich darauf achten muss, das auch ein Pfad für den Versorgungsstrom existiert und daß man damit den Schwingkreis nicht unzulässig bedämpft.
Verwendet man die Kollektorschaltung, so kann man ein Ende des Schwingkreises an Masse legen.
Der Emitter (oder Source bei FETs) kommt an die massenahe Verbindungsstelle der Kondensatoren und da dieser Punkt niederohmig ist, kann man den Gleichstrom bequem über einen Widerstand von einigen hundert Ohm einspeisen.
Wenn man dann noch den Kollektor nicht direkt an Masse legt, sondern über einen kleinen Widerstand, kann man dort die HF rückwirkungsarm entnehmen.
_________________
Haftungsausschluß:
Bei obigem Beitrag handelt es sich um meine private Meinung.
Rechtsansprüche dürfen aus deren Anwendung nicht abgeleitet werden.
Besonders VDE0100; VDE0550/0551; VDE0700; VDE0711; VDE0860 beachten !
|
BID = 427388
Unregistered Guest Stammposter
   
Beiträge: 345
|
|
BID = 427537
Dombrowski Stammposter
   
Beiträge: 450
|
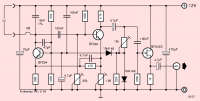
Moin.
Zwei Oszillatorschaltungen mit Schwingkreis, die für den genannten Fall gedacht sind. Also Induktivität bei bekanntem Kondensator bestimmen. Oder umgekehrt.
Die erste habe ich mal nachgebaut. Geht gut.
D.
|
BID = 427688
ffeichtinger Schreibmaschine
    
Beiträge: 1050 Wohnort: Traunkirchen im Salzkammergut
|
Vielen Dank! Ihr überschwemmt mich ja mit Vorschlägen, wenn ich nur mal Zeit hätte das alles aus zu probieren. Aber spätestens am Wochenende müsst es so weit sein.
_________________
|
BID = 427689
Benedikt Inventar
      Beiträge: 6241
|
|