| Autor |
LED Status über Entfernung abfragen (Phtototransistor, Optokoppler?) Suche nach: led (32778) optokoppler (2351) |
|
|
|
|
BID = 357775
Dombrowski Stammposter
   
Beiträge: 450
|
Moin.
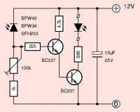
Schaltbild. Die BPW43 gibt es anscheinend nicht mehr, die hätte ich sonst genommen. BPW34 kenne ich auch, hat aber eine etwas ungünstige Gehäuseform. SFH203 habe ich eben schnell bei segor.de ausgesucht, weil sie (preisgünstig ist und) das gleiche Gehäuse wie einen 5mm-LED hat, so dass sich einfach ein Röhrchen als Fremdlichtschutz aufstecken lässt. Andere Typen, die das sichtbare Licht noch gut mitnehmen, sind auch geeignet.
D.
|
BID = 357857
tsaphiel Inventar
     
Beiträge: 3493 Wohnort: Unterfranken (frei statt Bayern!)
|
|
Vielen Lieben Dank!
Es gibt doch noch gute Menschen
Ich würde bei reichelt bestellen.
Wie abhängig bin ich denn von der Photodiode. Kann ich das durch das Poti evtl ausgleichen?
Ich schau da mal.
Dnake nochmal!
_________________
Druff un D'widd!!! |
|
BID = 362178
tsaphiel Inventar
     
Beiträge: 3493 Wohnort: Unterfranken (frei statt Bayern!)
|
und schon geht's los mit dem Fehlersuchen!
Nochmal vielen Dank für die Schaltung, aber ich habe schon ein Problem damit:
Meine Kontroll LED leuchtet dauernd. Der ist es grad egal ob die andere Leuchtet oder nicht.
Hab die Schaltung nach Plan aufgebaut.
Nur sowohl die LED, als auch die Kontroll LED, Als auch die Photodiode an relativ langen Leitungen befestigt, da ich die Schaltung noch in ein Gehäuse bauen will und die LEDs ja ortsfern sind.
Ach ja, 4,7k hat ich ned. Hab jetzt 4,3k zusammengeschustert, kann es das sein?
Wie komm ich jetzt drauf, wo das Problem ist?
Hab schon am Poti rumgespielt, das hat leider nix gebracht.
Hab über die Transistoren (CE) gemessen. einmal 0,7V einmal 0,02 oder so.
_________________
Druff un D'widd!!!
|
BID = 362222
PhyMaLehrer Schriftsteller
    
Beiträge: 911 Wohnort: Leipzig
|
Hast du evtl. die Fotodiode falsch herum angeschlossen? Dann ist sie in Durchlaßrichtung gepolt und es fließt immer Strom, egal, ob Tag oder Nacht an der zu überwachenden LED herrscht ...
|
BID = 362226
Dombrowski Stammposter
   
Beiträge: 450
|
Moin.
Aber wenn du die Fotodiode völlig abdunkelst, dann schaltet die Kontroll-LED doch ab, oder?
Nagut, wenn die Fotodiode bei Beleuchtung so niederohmig wird, dann
- Trimmpot-100k+1k durch Trimmpot-10k+100Ohm ersetzen;
- oder Trimmpot 100k von Basis d. li. Trans. nach Masse;
- oder li. Trans. ganz weglassen und mit 22k direkt auf Basis d. re. Trans. gehen.
Lösung 1 ist mir nicht ganz so geheuer, weil mit nur 100 Ohm Vorwiderstand ein recht hoher/zu hoher Strom durch die Diode fließen kann.
Richtig rum ist die Fotodiode doch drin, oder? Sie muss in Sperrrichtung eingebaut sein, d.h. Katode an Betriebsspannungs-Plus.
D.
|
BID = 362257
tsaphiel Inventar
     
Beiträge: 3493 Wohnort: Unterfranken (frei statt Bayern!)
|
leider macht es nichtmal einen Unterschied, ob die Photodiode überhaupt drin ist!
_________________
Druff un D'widd!!!
|
BID = 362294
DonComi Inventar
     
Beiträge: 8604 Wohnort: Amerika
|
Dann muss ja permanent ein Strom in die Basis fließen.
Lege mal die Basis über dein Poti und den Widerstand auf Masse. Dann muss die LED ausgehen.
Edit:
Schau mal ins Datenblatt, vielleicht hast du Anschlüsse am Transistor vertauscht! Sowas kann passieren  .
Ansonsten versuche es wie ich oben gezeichnet habe mit Fotowiderstand. Bei mir hat das wunderbar geklappt. Den 4.7kΩ-Widerstand solltest du dazu aber in der Basisleitung des 2. Transistors lassen! (Hatte ich oben vergessen, sonst fließt ja ein viel zu hoher Strom  .)
Aber es müsste eigentlich funktionieren. Merkwürdig.
_________________
[ Diese Nachricht wurde geändert von: DonComi am 22 Aug 2006 11:54 ]
|
BID = 362321
tsaphiel Inventar
     
Beiträge: 3493 Wohnort: Unterfranken (frei statt Bayern!)
|
ist wirklich sehr merkwürdig das alles!
Hab eben alles nochmal auf dem Steckbrett aufgebaut, den ersten Satz Bauteile muss ich wohl abschreiben.
Als ich das Basisbeinchen nur in die Luft gehoben hab blieb die Diode immer noch an!
Auf Masse hab ichs ned gelegt.
Hab jetzt die ganze Anordnung zerrupft und experimentier noch etwas weiter.
leider hab ich keinen Photowiderstand, nur die Dioden. Es muss damit gehen!
_________________
Druff un D'widd!!!
|
BID = 362328
DonComi Inventar
     
Beiträge: 8604 Wohnort: Amerika
|
Zitat :
|
Auf Masse hab ichs ned gelegt.
|
Mch das mal. Dann muss die LED ausgehen, weil keine Differenz mehr zw. Emitter und Basis ist. Demnach fließt auch kein Strom in die Basis -> der Transistor sperrt.
Aber sher komisch  . Wenn das wirklicso aufgebaut wurde, wie auf dem Schaltplan, dann sollte das gehen. Es sei denn, die Photodiode ist zu hochohmig. Dann mal das 100k-Poti durch 10k ersetzen.
_________________
|
BID = 362370
tsaphiel Inventar
     
Beiträge: 3493 Wohnort: Unterfranken (frei statt Bayern!)
|
sehe ich das überhaupt richtig, dass bei dem Poti die Mitte und ein Beinchen zusammen auf einem Potential liegen?
Welche Aufgabe hat der Kondensator?
_________________
Druff un D'widd!!!
|
BID = 362391
DonComi Inventar
     
Beiträge: 8604 Wohnort: Amerika
|
Das kann man bei Potis meistens so machen.
Warum auch nicht. Schließlich entspricht das einer Parallelschaltung 2er Widerstände.
Der Kondensator puffert die Betriebsspannung ein wenig.
Also, was passiert denn nun, wenn man die Basis des linken Transistors auf Masse legt? Der muss sperren!
Hast du dort evtl. Kollektor und Emitter vertauscht?
_________________
[ Diese Nachricht wurde geändert von: DonComi am 22 Aug 2006 15:32 ]
|
BID = 362442
PhyMaLehrer Schriftsteller
    
Beiträge: 911 Wohnort: Leipzig
|
Mit dem Einstellwiderstand ist das so: Würde man nur einen "Endanschluß" und den Schleifkontakt verwenden, könnte es bei Kontaktschwierigkeiten des Schleifers dazu kommen, daß der Kontakt gänzlich unterbrochen und der Widerstand zwischen beiden Anschlüssen unendlich groß wird. Bei dieser Schaltung hier hätte das vermutlich keine weiteren Auswirkungen (außer, daß sie nicht mehr funktionieren würde...), aber es mag kompliziertere und empfindlichere Schaltungen geben, wo dadurch richtig Schaden angerichtet werden kann.
Wenn aber der Schleifer mit einem Endkontakt verbunden wird und der Kontakt zum Schleifer wird unterbrochen, liegt wenigstens noch der maximale Widerstand im Stromkreis und kein "unendlich großer".
PS: Das war mein 249. Beitrag. Ich stell schon mal das kalt für das nächste Mal. Oder mag lieber jemand 'ne ?
|
BID = 362525
tsaphiel Inventar
     
Beiträge: 3493 Wohnort: Unterfranken (frei statt Bayern!)
|
Also ich habs nochmal aufgebaut.
Hab ein 10K Poti genommen - Kein Erfolg.
Dann hat sich die Basis des rechten wieder vom Steckbrett gehoben und war frei schwebend. Immmer noch war die LED an.
Dann hab ich das mit einem Widerstand <10Ohm auf Masse gelegt:
Immer noch an, allerdings bißchen dunkler.
Poti drehen dimmt auch nur minimal.
Diode abdunkeln hat auch nix gebracht!
(allerdings fällt wirklich unterschiedlich Spannung ab, je nachdem ob hell oder dunkel (sind allerdings nur 0,5V unterschied oder so)
Leider konnt ich kein Photo machen, weil wieder mal alle Akkus im Haus leer sind und nur durch "mach du Scheißding" die Cam nicht läuft.
Welche Spannnungen könnt ich denn sinnigerweise mal messen, um was zu erkennen?
anstatt der 680 Ohm hab ich nur 500, das kanns ja aber wohl nicht sein, ist ja nur der Vorwiderstand der Kontroll LED, oder?
Ideen?
_________________
Druff un D'widd!!!
|
BID = 362579
DonComi Inventar
     
Beiträge: 8604 Wohnort: Amerika
|
Ja, sollte auch damit noch gut emittieren, die LED  .
Ansonsten:  .
miss mal den Widerstand (Diode in Sperrichtung bzw. 2x messen, einml Diode umdrehen) wenn die LED draufleuchtet (die ursprünglich-sollkontrollierte  ) und einmal, wenn sie fast nicht belichtet wird bzw. wenn kein bis garkein Licht drauffällt. (Vorsicht: Auch Infrarot wird die Fotodiode detektieren, also am besten zukleben oder so.)
llerdings wird das nichts bringen, da wie gesagt die Transistoren auch nicht sperren, wenn das Potential zw. Emitter und Basis annähernd gleich ist  .
Bist du dir sicher, alles korrekt aufgebaut zu haben? (sry, frage bereits das 10. Mal, aber du glaubst garnicht, was man für Fehler machen kann...)
_________________
|
BID = 362609
Beckenrandschwimmer Schreibmaschine
    
Beiträge: 1923 Wohnort: Altrip
|
Der BC337 hat eine Verstärkung von 100 bis 600
Dur brauchst 20mA max. Also braucht die Basis des 2. Transistors max. 0,2mA. Am besten mal 0,1mA genommen.
Dann kommst du anstatt auf 4,7k Ohm auf 10V/0,1mA= 100k Ohm.
Versuchs mal damit.
Als Vorwiderstand für den 1. Transistor genau so rechen. Er muss 0,1mA schalten, also braucht er nur 1µA Ansteuerstrom. Bei 0,1V Spannungsabfall am Basisvorwiderstand würd ich auch einen 100k Ohm Widerstand einlöten. Der Rest dann so, wie gehabt.
Du müsstest allerdings mal deinen Spannungsteiler aus Diode und Widerstand ausmessen. Wenn es hell ist sollten mehr, als 1,5V an den Widerständen abfallen, wenn es dunkel ist, weniger, als 1V.
MfG
Becky
[ Diese Nachricht wurde geändert von: Beckenrandschwimmer am 23 Aug 2006 8:53 ]
|