| Autor |
|
Sanftanlass für Trennmaschine selber bauen |
|
|
|
|
BID = 623550
djcalvo Gesprächig
  
Beiträge: 196
|
|
Hallo
Ich habe eine noch ältere Trennmaschine,
wenn ich diese einschalte,
legt sie natürlich gleich voll los.
Bei meiner neuen kleineren Trennmaschine
ist ein solcher Sanftanlass eingebaut.
Jetzt möcht ich versuchen einen solchen Sanftanlass
auch für die große Trennmaschine vorzuschalten.
Ist das ohne weiteres möglich???
Wie realisiert man diese Schaltung??
Hat jemand erfahrung mit solchen Geräten??
Bitte um Info
Danke
|
|
BID = 623551
sam2 Urgestein
     
Beiträge: 35321 Wohnort: Franken (bairisch besetzte Zone)
|
|
Im Prinzip ja.
Motorleistung?
Höhe des Einschaltstromstoßes?
_________________
"Das Gerät habe ich vor soundsoviel Jahren bei Ihnen gekauft! Immer ist es gegangen, immer. Aber seit gestern früh geht es plötzlich nicht mehr. Sagen Sie mal, DA STIMMT DOCH WAS NICHT???" |
|
BID = 623555
djcalvo Gesprächig
  
Beiträge: 196
|
Hallo
Motorleistung und Strom muss ich zuhause erst nachsehen.
Sind das solche Geräte:
http://www.kimo.de/index.php?file=p.....1;=DE
Die schaltet man dann einfach vor das Gerät, oder?
In der Trennmaschine selbst ist dann ja nur noch ein Schalter, Entstörkondensator und der Motor selbst.
Wieviel kosten solche Geräte?
[ Diese Nachricht wurde geändert von: djcalvo am 28 Jul 2009 10:11 ]
|
BID = 623564
sam2 Urgestein
     
Beiträge: 35321 Wohnort: Franken (bairisch besetzte Zone)
|
Gar so aufwendige Teile wird man bei Dir wohl nicht brauchen.
Für kleinere Leistungen gibts das auch fertig als Zwischenstecker.
Wird die Maschine mit Wechsel- oder Drehstrom versorgt?
Welche Art von Netzsteckerhat sie?
|
BID = 623567
djcalvo Gesprächig
  
Beiträge: 196
|
ist ein schuko stecker
wechselstrom
|
BID = 624081
djcalvo Gesprächig
  
Beiträge: 196
|
Hallo
Die Trennscheibe hat 1700 Watt und 8,2 Ampere
|
BID = 624116
selfman Schreibmaschine
    
Beiträge: 1681 Wohnort: Seekirchen a. W.
|
Offtopic :
|
Zitat :
| Die Trennscheibe hat 1700 Watt und 8,2 Ampere
| Tatsächlich!
Normalerweise haben die rund 200mm Durchmesser und laufen mit 8500U/min! Kleiner Scherz von der Unterlippe! |
Aber natürlich auch noch etwas sachdienliches:
Vom Prinzip her ist das nichts als ein Dimmer, der die entsprechende Leistung verkraften kann.
Als Stellelement dient anstelle des Potis entweder eine Zeitrampe, die die Strom etwas verzögert von einen Anfangswert auf Maximum steigert oder etwas komplizierter eine Steuerung oder sogar Regelung die den Strom während einer definierten Anlaufzeit auf einen bestimmten Maximalwert konstant hält.
Tipp: Ein langes Kabel oder Kabeltrommel erfüllt auch den Zweck!
Schöne Grüße Selfman
_________________
Traue keinem Ding, das du nicht selber vermurkst hast.
|
BID = 624119
der mit den kurzen Armen Urgestein
     
Beiträge: 17437
|
Offtopic :
|
ob das eine Lösung ist
|
|
BID = 624121
selfman Schreibmaschine
    
Beiträge: 1681 Wohnort: Seekirchen a. W.
|
Ich meinte doch ein normales Verlängerungskabel, das bisweilen auch gerne auf eine "tragbare" Trommel aufgewickelt wird!
Schöne Grüße Selfman
_________________
Traue keinem Ding, das du nicht selber vermurkst hast.
|
BID = 624122
dl2jas Inventar
     
Beiträge: 9913 Wohnort: Kreis Siegburg
|
Gibt es für solche Zwecke entsprechende Heißleiter?
DL2JAS
_________________
mir haben lehrer den unterschied zwischen groß und kleinschreibung und die bedeutung der interpunktion zb punkt und komma beigebracht die das lesen eines textes gerade wenn er komplizierter ist und mehrere verschachtelungen enthält wesentlich erleichtert
|
BID = 624300
djcalvo Gesprächig
  
Beiträge: 196
|
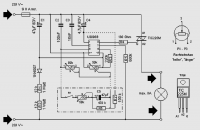
ich hab da jetzt eine Schaltung gefunden
Könnte es mit dieser funktionieren???
Statt den TIC225M (8A) müsste ich dann wahrscheinlich den TIC236M (12A) nehmen
|
BID = 624331
perl Ehrenmitglied
       
Beiträge: 11110,1 Wohnort: Rheinbach
|
|
BID = 624893
anna log Stammposter
   
Beiträge: 366 Wohnort: Berlin
|
@ djcalvo
Zitat :
| Ich habe eine noch ältere Trennmaschine,
wenn ich diese einschalte,
legt sie natürlich gleich voll los. |
Ist doch ok - oder hat die Sicherung was dagegen ?
Habe mir mal für paar Sachen ( fetten Trenntrafo , Motor , 300W UPS für unterwegs etc ) ne billige und einfache Strombremse gebastelt .
Einfach 1 oder 2 oder 3 Stück 100 Watt Lampen in Reihe zum Verbraucher -
und nach paar Sekunden dann die Lampen per Schalter überbrückt .
Bei mehr wie 1 Lampe müssen natürlich alle Lampen parallel zueinander sein !
Und das ganze natürlich Betriebsicher zwecks USERschutz !
Müssen natürlich die guten alten Glühlampen sein die ja bald auch verboten
sind in BRD .
Gruss Martin
|
BID = 624911
dl2jas Inventar
     
Beiträge: 9913 Wohnort: Kreis Siegburg
|
Als Vorwiderstand ginge auch eine alte Herdplatte.
Die hat zwei Vorteile. Leistungsmäßig ist sie in der richtigen Größenordnung. Gegenüber der Glühlampe spielt der Kaltleitereffekt keine nennenswerte Rolle.
Soll der Sanftanlauf automatisch erfolgen, geht das mit nur wenigen Bauteilen. Man nehme ein Relais, was die Herdplatte nach kurzer Zeit kurzschließt. Das Relais wird über ein simples Steckernetzteil versorgt. Parallel zur Relaisspule schließt man einen etwas größeren Elko an. Netzteil und Relais werden über einen sinnvoll dimensionierten Vorwiderstand miteinander verbunden. Der und der Elko bestimmen hauptsächlich die Zeit, wann das Relais anspricht. Erst, wenn sich der Elko genügend aufgeladen hat, zieht das Relais an.
DL2JAS
_________________
mir haben lehrer den unterschied zwischen groß und kleinschreibung und die bedeutung der interpunktion zb punkt und komma beigebracht die das lesen eines textes gerade wenn er komplizierter ist und mehrere verschachtelungen enthält wesentlich erleichtert
|
BID = 625019
anna log Stammposter
   
Beiträge: 366 Wohnort: Berlin
|
Zitat :
| | Die hat zwei Vorteile. Leistungsmäßig ist sie in der richtigen Größenordnung. Gegenüber der Glühlampe spielt der Kaltleitereffekt keine nennenswerte Rolle |
...und zwei Nachteile :
unhandlich und schwer
Dieselben Vorteile ohne die Nachteile würde ich dann lieber
die Heizspirale eines Heizlüfters nehmen .
( in einem Gehäuse natürlich )
Gruss Martin
|