| Autor |
Beobachtungen zur Temperaturabhängigkeit einer Diode Suche nach: diode (11763) |
|
|
|
|
BID = 621826
Steppenwolf Schreibmaschine
    
Beiträge: 1757 Wohnort: Zürich, Schweiz
|
|
Salü zusammen,
ich frickel gerade an einem kleinen Pizza-Reflow-Ofen.
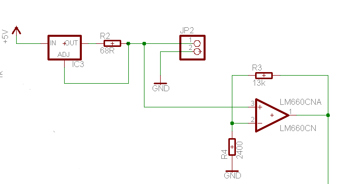
Zur Temperaturmessung verwende ich eine 1N4148-Siliziumdiode, welche ich in Vorwärtsrichtung mit einer Konstantstromquelle bestrome (LM317, 18mA) Schaltplan im Anhang.
Der Diodenspannungsabfall wird mit dem OpAmp verstärkt, dessen Ausgang an den ADC0 des ATmega88 geht.
Gemäss Lehrbuch sollte die Diodenspannung linear mit steigender Temperatur sinken.
Im Anhang das Diagramm zur Messung. Die Temperatur im Ofen wurde mit einem Multimeter gemessen (Sensor: 2 Metalllegierungen, Auswertung der Temperaturspannung)
Wie man sieht, ist die ADC-Spannung nicht linear zur Temperatur...
Nun die Frage - Warum? Ist das die Diode, welche diese Nichtlinearität verursacht (dürfte sie ja nicht), oder die Auswertschaltung mit dem OpAmp, oder die Temperaturmessung des Multimeters? (habe leider nur dieses Messmittel...)
Die Auswertelektronik ist weit genug entfernt vom Ofen, um nicht "mitgeheizt" zu werden.
Und noch was - warum überlebt die Diode Temperaturen von 300°C, auch über längere Zeit? Sollte die nicht irgendwo bei 125°C ihren Übergang in die Tonne treten?
Gruss
Mario
_________________
Meine Projekte:
http://mauerer.m.googlepages.com
[ Diese Nachricht wurde geändert von: Steppenwolf am 19 Jul 2009 0:25 ] |
|
BID = 621921
GeorgS Inventar
     
Beiträge: 6440
|
|
Wie man sieht, ist die Funktion ab ca 120 ° passabel
linear, darunter nicht.
Das könnte daran liegen, daß der ohmsche Widerstand
der Diode in dem Temperaturbereich mit spielt.
Ich würde mal den Konstantstrom stark verkleinern.
Zur Beständigkeit:
Wie kommst du auf 125°? Si-Teile haben Tjmax von
meist 200 °, manchmal 175°.
300 ist sehr viel, ich würde mal prüfen, ob die
Kurve nach einigen Stunden bei 300° noch reproduziert wird.
Georg
_________________
Dimmen ist für die Dummen |
|
BID = 621923
dl2jas Inventar
     
Beiträge: 9913 Wohnort: Kreis Siegburg
|
Georg schlug es schon vor, senke den Strom.
Bei 18 mA werden immerhin schon 10 mW in der Diode verbraten. Wiederhole die Messungen mit mehreren 1N4148. Gehe dabei nicht auf volle Temperatur, eventuell hat die aktuelle Diode schon was abbekommen.
DL2JAS
_________________
mir haben lehrer den unterschied zwischen groß und kleinschreibung und die bedeutung der interpunktion zb punkt und komma beigebracht die das lesen eines textes gerade wenn er komplizierter ist und mehrere verschachtelungen enthält wesentlich erleichtert
|
BID = 622050
Steppenwolf Schreibmaschine
    
Beiträge: 1757 Wohnort: Zürich, Schweiz
|
Hmm OK, ich stelle da mal weitere Nachforschungen an.
Was gäbe es für Alternativen, um Temperaturen bis 300°C zu messen? Thermoelemente?
_________________
Meine Projekte:
http://mauerer.m.googlepages.com
|
BID = 622187
wulf Schreibmaschine
    
Beiträge: 2246 Wohnort: Bozen
|
Thermoelemente würden sicher recht gut gehen.
Sonst auch Platinsensoren, wenns etwas genauer sein soll. Bei diesen Temperaturunterschieden ist der aber wahrscheinlich nicht mehr linear zu betrachten. Hab aber wenig erfahrung damit.
Grüße
_________________
Simon
IW3BWH
|
BID = 622210
GeorgS Inventar
     
Beiträge: 6440
|
Zitat :
| | Bei diesen Temperaturunterschieden ist der aber wahrscheinlich nicht mehr linear zu betrachten. Hab aber wenig erfahrung damit. |
Inhalte ausgeblendet durch sam2  
Forenregeln
Pt100 sind bestens geeignet, auch linear genug.
FeKo sind wesentlich billiger, die Meßschaltung ist
aber etwas aufwendiger. Außerdem muß man den
Meßkreis sorgfältig aufbauen, damit man sich keine
unfreiwilligen Thermoelemente einbaut.
Gruß
Georg
_________________
Dimmen ist für die Dummen
-Edit von sam2: Zum wiederholten Male: Mäßige Dich! Dieser Ton ist völlig unangemessen und wird hier nicht geduldet.
Fachkompetenz ersetzt nicht die gute Kinderstube... :72:
[ Diese Nachricht wurde geändert von: sam2 am 21 Jul 2009 20:14 ]
|
BID = 622401
wulf Schreibmaschine
    
Beiträge: 2246 Wohnort: Bozen
|
Offtopic :
|
Zitat :
GeorgS hat am 20 Jul 2009 21:00 geschrieben :
|
Inhalte ausgeblendet durch sam2  
Forenregeln
|
Und nackte Beleidigungen könnte man sich auch verkneifen.
Aber irgendwann hast du alle hilfsbereiten Leute aus dem Forum vertrieben und dann darfst du alleine Oberguru spielen, und alle Hilfesuchenden alleine "bedienen".
Übrigens wäre ich durchaus imstande einen PT100 für sowas einzusetzen, habs nur noch nie gemacht, deshalb meine Zurückhaltung. Aber sowas gibts wohl in deinem Wortschatz nicht.
|
@All: Sorry, aber das musste jetzt einfach mal raus.
_________________
Simon
IW3BWH
-Edit von sam2: Da hast Du Recht, deshalb auch aus Zitat entfernt-
[ Diese Nachricht wurde geändert von: sam2 am 21 Jul 2009 20:16 ]
|
BID = 622406
GeorgS Inventar
     
Beiträge: 6440
|
Wem,
glaubst du mit Mutmaßungen und Halbwissen zu helfen?
Diese Art "Hilfe" ist typisch für Teenie-Chats,
hier erwartet ein Poster mehr!
Am schlimmsten ist, daß die Frager dadurch verwirrt
werden.
_________________
Dimmen ist für die Dummen
|
BID = 622425
dl2jas Inventar
     
Beiträge: 9913 Wohnort: Kreis Siegburg
|
Offtopic :
| Georg, Wulf hat nicht wenig Fachwissen.
Ich kenne ihn vom Amateurfunk. Nicht nur mit Hochfrequenztechnik kann er was anfangen, auch mit allgemeiner Elektrotechnik/Elektronik. Er schreibt zurückhaltend, wenn er sich nicht so gut mit einem Teilgebiet auskennt. "Teenie-Chat" war wirklich deplaziert.
DL2JAS |
_________________
mir haben lehrer den unterschied zwischen groß und kleinschreibung und die bedeutung der interpunktion zb punkt und komma beigebracht die das lesen eines textes gerade wenn er komplizierter ist und mehrere verschachtelungen enthält wesentlich erleichtert
|
BID = 622434
GeorgS Inventar
     
Beiträge: 6440
|
Grumpf,
wie soll man denn das lesen?
Zitat :
| | Bei diesen Temperaturunterschieden ist der aber wahrscheinlich nicht mehr linear zu betrachten. Hab aber wenig erfahrung damit. |
Die Rede ist von Pt-Widerstandsthermometern,
die mit die besten Thermometer in diesem Bereich sind.
Das hat mich geärgert.
Georg
Ich habe gerade mal nach "Pt100 Linearität" gegoogelt,
die ersten 5 Fundstellen sind gleich sehr informativ.
_________________
Dimmen ist für die Dummen
[ Diese Nachricht wurde geändert von: GeorgS am 21 Jul 2009 20:13 ]
|
BID = 622441
sam2 Urgestein
     
Beiträge: 35321 Wohnort: Franken (bairisch besetzte Zone)
|
Gegen fachliche und sachliche Korrekturen hat sicher keiner etwas, auch Wulf nicht, im Gegenteil.
Nur kann man das auch gesittet anbringen!
|
BID = 622581
GeorgS Inventar
     
Beiträge: 6440
|
Ach ja,
Kumpanei von Moderatoren, Amateurfunkern usw.
Leider hab ich das nicht schon heut nacht
gesehen.
Ich geh jetzt erst mal in meine Baumschule.
_________________
Dimmen ist für die Dummen
|
BID = 622617
high_speed Schreibmaschine
    
Beiträge: 2073
|
Zitat :
wulf hat am 20 Jul 2009 19:49 geschrieben :
|
Thermoelemente würden sicher recht gut gehen.
Sonst auch Platinsensoren, wenns etwas genauer sein soll.
..
|
Beides hat seine Vor- und Nachteile.
Der Vorteil von Thermoelementen ist, das sie extrem klein gebaut werden
können. Daraus ergibt sich ein geringe Trägheit.
Widerstandsfühler PTC/NTC besitzen Funktionsbedingt immer ein Gehäuse,
was den Wärmetransport verschlechtert und können nicht sehr klein
gefertigt werden. Ein weiterer Nachteil ist, das man wegen den
Gehäusematerial nicht extreme Temperatursprünge machen kann, da es
sonst im Material zu Spannungen kommt.
Ein weiterer Nachteil vom Thermoelement ist, dass die Thermospannung
der Themperaturdifferenz zwischen Messstelle und Auswertung entspricht.
Somit muss die Temperatur der Klemmen vom Messgerät auch hinreichend
genau bekant sein. Des weiteren sollte man sich hüten, das
Leitermaterial zu wechseln.
Um die geringen Spannungen noch auszuwerten ist schon eine aufwendigere
Messschaltung nötig.
Hier noch etwas zum Lesen: KLICK MICH! Ich bin ein Link.
Edit:
Kennlinie eines Pt 100-Temperatursensors: PDF Seite 46
MfG
Holger
_________________
George Orwell 1984 ist nichts gegen heute.
Der Überwachungsstaat ist schon da!
Leider lernen die Menschen nicht aus der Geschichte,
ansonsten würde sie sich nicht andauernd wiederholen.
[ Diese Nachricht wurde geändert von: high_speed am 22 Jul 2009 17:42 ]
|
BID = 622623
selfman Schreibmaschine
    
Beiträge: 1681 Wohnort: Seekirchen a. W.
|
Zitat :
| | Widerstandsfühler PTC/NTC besitzen Funktionsbedingt immer ein Gehäuse, |
Wobei das Gehäuse auch eine sehr dünne Folie sein kann, die dierekt auf das zu messenden Element aufgeklebt werden kann.
Aber ich denke das scheidet bei diesen Temperaturen aus.
Was den PT100 betrifft, dann steht in fast allen Links, daß er sich unlinear verhält (mit Anteilen zur zweiten und dritten Potenz). Allerdings steht dort auch, daß diese Anteile sehr klein sind (10 -7,10 -12)und unter Umständen auch vernachläßigt werden können.
Fazit: Jeder hat irgenwo recht!
Schöne Grüße Selfman
_________________
Traue keinem Ding, das du nicht selber vermurkst hast.
|
BID = 622646
wulf Schreibmaschine
    
Beiträge: 2246 Wohnort: Bozen
|
Offtopic :
|
Zitat :
|
Grumpf,
wie soll man denn das lesen?
Zitat :
| | Bei diesen Temperaturunterschieden ist der aber wahrscheinlich nicht mehr linear zu betrachten. Hab aber wenig erfahrung damit. |
Die Rede ist von Pt-Widerstandsthermometern,
die mit die besten Thermometer in diesem Bereich sind.
Das hat mich geärgert.
|
Ich wollte eigentlich lediglich zum Ausdruck bringen, dass ich mal gelernt habe, dass Pt Widerstandssensoren auch einen nichtlienaren Anteil haben, ich aber nicht mehr genaue Dimensionen davon weiß. Somit könnte der Threaderöffner dem nachgehen und dann selbst entscheiden ob der Fehler bemerkbar wird. ODER du hättest einfach sachlich darauf hinweisen können, dass das bei diesen Temperaturen noch kein Problem ist.
Übrigens habe ich auch nicht unbegrenzt Zeit für Andere alles mögliche zu recherchieren.
Zitat :
|
glaubst du mit Mutmaßungen und Halbwissen zu helfen?
|
Nun, ich würde mir niemals Universalwissen anmaßen. Somit wird alles was ich je von mir gebe irgend ein Halbwissen sein.
|
_________________
Simon
IW3BWH
|