Schaltung (Mit taster an, und auschalten) Im Unterforum Projekte im Selbstbau - Beschreibung: Selbstbau von Elektronik und Elektro
| Autor |
Schaltung (Mit taster an, und auschalten) Suche nach: schaltung (31745) taster (7733) |
|
|
|
|
BID = 353546
DonComi Inventar
     
Beiträge: 8604 Wohnort: Amerika
|
|
Ich kann deine Layoutdateien leider nicht lesen, habe vermutlich eine andere Version.
Ich gebe dir aber einen Tipp: Kaufe dir für ein paar €uro ein sog. Steckbrett und dazu gleich 100m Schaltdraht (Draht, keine Litze). Damit kannst du dann ab Kaufdatum deine Schaltungen vorm Ätzen testen.
Ich habe früher auch immer geätzt, manchmal aus Gutglück. Oft hat es funktioniert, aber nicht immer, deshalb ist es gut, vorher die Schaltung beim Stecken zu optimieren.
Ich werde heuite auch noch ätzen, eine Schaltung, die seit 3 Tagen Probe läuft
_________________
|
|
BID = 353548
Mitruel Stammposter
    Beiträge: 404 Wohnort: Memmingen
|
|
Ich habe Abacom Sprint layout 4.0. Du must die TXT endung weglöschen....hast sicher gemacht. Schei.....dann muß ich wohl auf gut glück ätzen.
Was hast für ne schaltung im probelauf...*neugierig isT*
[ Diese Nachricht wurde geändert von: Mitruel am 25 Jul 2006 20:36 ]
Hey supi.Hab es gerade gepostet...juhu. Könntest du es kurz....bitte ....
[ Diese Nachricht wurde geändert von: Mitruel am 25 Jul 2006 20:37 ] |
|
BID = 353558
DonComi Inventar
     
Beiträge: 8604 Wohnort: Amerika
|
Habe mir extra nen Programm geschrieben, was die Extensions (Dateinendungen) erkennt und umbennt.
Äh, mein SprintLayout-Version ist 3.xx, deswegen gings ja auch nicht. So, das Layout schaue ich mir mal an. Kann aber für nichts garantieren .
Ätzen tue ich heute eine Gegentaktendstufe für einen Schrittmotor.
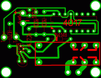
Edit: So, Layout mal angesehen. Auffalen tut mir der kondensator, der sollte auf der einen Seite am Minuspol hängen, ansonsten ist er überflüssig. Ich habe jetzt nicht im Datenblatt geschaut, ob alle Pins am Chip richtig eingehalten sind, ein kurzer Blick sollte da aber reichen.
Weiterhin fallen mir ab und zu ziemlich kleine Abstände zwischen zwei Kupferstellen auf, die solltest du vergrößern.
Und ein 100nF-Kondensator so nahe wie möglich am IC von Plus nach Minus hindert das IC am schwingen. Solltest du mit reinnehmen.
Ansonsten siehts gut aus, am Layout könnte man feilen, aber elektrisch gehen wirds. Wenn es später nicht klappen sollte, dann vergrößere den Kondensator auf ca. 1µF. (Dafür dann einen Elko nehmen, der unbedingt richtig angeschlossen werden muss [Polrichtug])
_________________
|
BID = 353560
Mitruel Stammposter
    Beiträge: 404 Wohnort: Memmingen
|
Wie, du kannst nix garantieren keine 2 Wochen gewährleistung
Ne, is schon ok. Wenn 2 leute (DU und I) sagen daß es geht, dann wird es schon gehen. und wenn nicht, na, dann suche ich halt den Fehler.
Ich hab es als gif reingestellt....
|
BID = 353561
Mitruel Stammposter
    Beiträge: 404 Wohnort: Memmingen
|
jetzt tu ich das mal die Wochen ätzen. Dann mal sehen. Der Kondensator den du meinst ist schon richtig..hab gerade nachgesehen...Aber egal
Danke für deine MÜhe.
Schönen abend und gutes gelingen bei deinem Projekt.
Mitruel
|
BID = 353602
sepp@kaernten Schriftsteller
    
Beiträge: 709 Wohnort: Austria
|
|
|
Zum Ersatzteileshop
Bezeichnungen von Produkten, Abbildungen und Logos , die in diesem Forum oder im Shop verwendet werden, sind Eigentum des entsprechenden Herstellers oder Besitzers. Diese dienen lediglich zur Identifikation!
Impressum
Datenschutz
Copyright © Baldur Brock Fernsehtechnik und Versand Ersatzteile in Heilbronn Deutschland
gerechnet auf die letzten 30 Tage haben wir 17 Beiträge im Durchschnitt pro Tag heute wurden bisher 2 Beiträge verfasst © x sparkkelsputz Besucher : 188000036 Heute : 4052 Gestern : 15227 Online : 334 29.12.2025 13:30 5 Besucher in den letzten 60 Sekunden alle 12.00 Sekunden ein neuer Besucher ---- logout ----viewtopic ---- logout ----
|
xcvb
ycvb
0.0374488830566
|