Verstärker Schaltplan

Im Unterforum Projekte im Selbstbau - Beschreibung: Selbstbau von Elektronik und Elektro

Elektronik Forum Nicht eingeloggt       Einloggen       Registrieren




[Registrieren]      --     [FAQ]      --     [ Einen Link auf Ihrer Homepage zum Forum]      --     [ Themen kostenlos per RSS in ihre Homepage einbauen]      --     [Einloggen]

Suchen


Serverzeit: 25 12 2025  05:12:24      TV   VCR Aufnahme   TFT   CRT-Monitor   Netzteile   LED-FAQ   Oszilloskop-Schirmbilder            


Elektronik- und Elektroforum Forum Index   >>   Projekte im Selbstbau        Projekte im Selbstbau : Selbstbau von Elektronik und Elektro

Autor
Verstärker Schaltplan
Suche nach: verstärker (9044) schaltplan (24603)

    







BID = 92796

st0ne

Schriftsteller



Beiträge: 586
Wohnort: Salzburg
Zur Homepage von st0ne
 

  


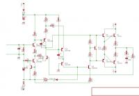
hi,

hab einen verstärker von der platine abgezeichnet, war garnicht so einfach, weils so blöd geroutet war...

naja, jedenfalls wollt ich euch bitten vielleicht mal ein auge draufzuwerfen, hab zwar schon nachkontrolliert, aber vielleicht ist mir ja was abgegangen... kann das so funktionieren?

oder könnte man gar etwas verbessern?

danke
gruß st0ne




Zurück zur Seite 1 im Unterforum          Vorheriges Thema Nächstes Thema 


Zum Ersatzteileshop


Bezeichnungen von Produkten, Abbildungen und Logos , die in diesem Forum oder im Shop verwendet werden, sind Eigentum des entsprechenden Herstellers oder Besitzers. Diese dienen lediglich zur Identifikation!
Impressum       Datenschutz       Copyright © Baldur Brock Fernsehtechnik und Versand Ersatzteile in Heilbronn Deutschland       

gerechnet auf die letzten 30 Tage haben wir 18 Beiträge im Durchschnitt pro Tag       heute wurden bisher 2 Beiträge verfasst
© x sparkkelsputz        Besucher : 187924634   Heute : 1717    Gestern : 17227    Online : 136        25.12.2025    5:12
21 Besucher in den letzten 60 Sekunden        alle 2.86 Sekunden ein neuer Besucher ---- logout ----viewtopic ---- logout ----
xcvb ycvb
0.11221408844