Voltcraft TNG40 Reparaturtipps und Ersatzteile zum Fehler: Spannungsregelung Im Unterforum Alle anderen Reparaturprobleme - Beschreibung: Telekom, Funkgeräte und alle anderen Geräte
| Autor |
|
Sonstige Voltcraft TNG40 --- Spannungsregelung |
|
|
|
|
BID = 1078102
elektrobobbie Neu hier

Beiträge: 35
|
|
Messungen E, F (V14 aufgetrennt), G (V13 aufgetrennt) jetzt mit angeschlossener Diode D7:
| Code : |
Punkt E F G
1 0V 0V 0V
2 0V 0V 0V
3 -2,34V -0,8 V +0,38V
4 20,9 V 22,7 V 30,9 V
7 -1,5 V -1,54V -1,55V
9 -2,88V -1,2 V -0,36V
13 0,9 V 1,04V 1,08V
|
|
Bis auf die Messung "E" hat sich also gar nicht so viel getan. Das kann ich auch nachvollziehen, da in beiden Fällen (Basis offen, oder Basis negativ) ein sperrender TR1 vorliegt (würd ich mal sagen).
Eventuell rühren die Unterschiede zwischen F und G von der Umschaltlogik, die nur im V14-Kreis hängt (siehe meine letzte Zeichnung).
PS: Der R18 müsste bei diesen Messungen einen Widerstand von ca. 23,5 kOhm haben (Spannung an R18 gegen Punkt 9 = 3,81V; Spannung an R10 und R add 10 = 0,217V => Strom durch R18 ca. 162 mA). Die Stellung bei den Messungen davor konnte ich leider nicht zu 100% "reprodzieren".
|
Erklärung von Abkürzungen |
BID = 1078115
perl Ehrenmitglied
       
Beiträge: 11110,1 Wohnort: Rheinbach
|
|
Ich finde, dass die Sache langsam unübersichtlich geworden ist.
Deshalb schlage ich vor definierte Verhältnisse zu schaffen, die wir diskutieren können.
Dazu gehört:
A) Prüfen, ob die Potis und Trimmer ihren Sollwert haben und linear sind (Bei Mittelstellung ist der Widerstand des Schleifer zu den beiden Enden etwa gleich gross und die Summe dieser beiden Messungen entspricht dem Gesamtwiderstand).
B) Alle Bauteile sind an ihrem Platz, auch der alte OpAmp (sofern nicht definitiv defekt).
C) Durchgangsprüfung, ob die am IC angeschlossenen Leiterbahnen bzw. Bauteile auch mit dem IC verbunden sind. Ich kenne IC-Fassungen, bei denen regelmässig Kontaktspiesse unsichtbar direkt oberhalb der Lötstelle abgebrochen sind, und ich kenne IC-Beinchen, die sich beim Einsetzen des ICs nach innen gerollt haben und fortan unauffällig in der Luft hingen.
D) Alle Potis und Trimmer in Mittelstellung bringen und fortan so lassen.
E) Einschalten und die Ausgangsspannung messen.
F) Belastung des Ausgangs mit einer Grundlast von 50..200mA, z.B. Telefonlämpchen, damit die Regelung etwas zu tun hat, und wir nicht Gespenster und Leckströme jagen.
G) Nochmal die Ausgangsspannung messen, jetzt aber auch die Spannung aller Knoten in Bezug auf Minuspol Ausgang.
H) Hochladen des vollständigen und korrigierten Schaltplans mit den überall eingezeichneten Spannungswerten. |
Erklärung von Abkürzungen |
BID = 1078214
elektrobobbie Neu hier

Beiträge: 35
|
Sodala,
A) Potis und Trimmer sind ok, linear und (ungefähr) in Mittelstellung
B) Bauteile sind wieder da wo sie hingehören; der alte OpAmp ist im Eimer -> 2765
C) Leiterbahnen am IC sind ok
D) siehe A)
E) Spannung am Ausgang 16,82V (auf vier Dezimalstellen wird mein Messgerät sicherlich nicht genau sein, ich schreib's aber für die "Richtung" trotzdem auf
F) Belastung: 100mA (laut einer elektronischen Last aus China - also eher so grob +/-30%; ich könnt's auch noch zur Not ausmessen.
G) Die Spannung bleibt (also laut Multimeter 16,81V, naja).
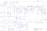
H) siehe Screenshot. Die Umschaltplatine hab ich jetzt mal nicht gemessen - die ist ziemlich blöd zu erreichen.
Hinweis: Die Spannungen sind unerheblich von R7 (1k oder 750 Ohm) zumindest in dieser Einstellung gleich (daher die 1k in der Zeichnung). Im Orignal sind's 750 Ohm.
Erklärung von Abkürzungen |
BID = 1078226
perl Ehrenmitglied
       
Beiträge: 11110,1 Wohnort: Rheinbach
|
So sieht das doch gleich viel besser aus.
Auf den ersten Blick sehen die Spannungswerte stimmig aus, und wenn man genauer hinschaut auch:
Wenn IC1a arbeitet, gilt an dessen Pins: U1=U2=Uout
und somit:
U1=Uout= Uout + 1,235 - I * (1k6||8k2 + P4)
Der Klammerausdruck gibt mit P4/2=500 den Wert 1838,8 Ohm
I kann man auf zwei Wegen berechnen:
a) aufgrund des Spannungsabfalls an den R10 zu 709,6µA
oder
b) aufgrund der Spannung an R18/2 zu Uout/23500 = 715,3µA
Beide Werte stimmen gut überein, was die Richtigkeit der Überlegung bestätigt.
Der richtigere Wert wird a) sein (710µA), weil die 50% Stellung von R18 ja nur geschätzt ist.
Wenn man nun die Abhängigkeit b) anstelle von I in die erste Gleichung einsetzt, erhält man für die Ausgangsspannung:
Uout= Uout + 1,235 - Uout/R18 * (1339 + P4)
man kann auf beiden Seiten Uout subtrahieren:
0 = 1,235 - Uout* (1339 + P4)/R18 und somit gilt:
Uout = 1,235 * R18 / (1339 + P4)
Bei Mittelstellung beträgt R18 23500 Ohm und P4 500 Ohm
Daraus errechnet sich eine Ausgangsspannung von 15,8 V
Das passt ganz passabel zu den von dir gemessenen 16,8V und entspricht auch dem, was man von einem 30V Netzteil bei halber Maximalspannung erwarten darf.
Wo also liegt jetzt noch das Problem?
Erklärung von Abkürzungen |
BID = 1078242
elektrobobbie Neu hier

Beiträge: 35
|
Hallo perl,
Diesen Zusammenhang hab' ich mir noch gar nicht überlegt! Interessant!
Mir gefällt das Ergebnis auch ganz gut - wie schon im Beitrag vom 31.1. beschrieben https://forum.electronicwerkstatt.d.....;bz=0
Das Phänomen der Nichtlinearität beim Hochregeln von R18 ist offenbar inzwischen auch verschwunden - sehr schön! Dass die (Über?)spannungs-LED (rot) leuchtet, ist halt immer noch etwas ungewohnt - aber was soll's; vielleicht gehört sich das ja?!
Wenn ich über die 13,3V gehe, die K2 schalten lässt und wieder auf 0 V runterregle (wobei K2 natürlich wieder abfällt), geht die Ausgangsspannung über ein paar Minuten von ca. 5V auf 0,15V runter. Wenn ich drunterbleibe, ist bei 0-Stellung die Spannung sofort bei 0,15V. Damit komme ich sicher auch gut zurecht - ist ja auch ein Uralt-NG.
Neu ist nur, dass das eigentlich ein 40V-Netzgerät ist, aber maximal 34,1V liefert. Bei R18 = max liegen an Punkt 4 immerhin mehr als ausreichende 58,2V an (gegenüber Pkt. 9). Bei "Punkt 3" sinds 34,7V, bei "Punkt 7" 35,7V. Und 34,0V an Punkt 13 - wie ich jetzt gelernt habe - passend zu Uout!
Ich kann gerne nochmal eine Zeichnung mit den Spannungen bei R18max -> 47k (eigentlich sind's ja 50k(*)) anfertigen. Wenn hier die Suche zu aufwendig sein sollte, lass ich das gerne auch so sein, wie es ist und bin auch mit so einem reparierten Netzgerät mehr als zufrieden!
(*) Das Original-Dual-Spannungs-Poti (47k + 2,2k) ist ja hinüber und wurde, wie bereits beschrieben, durch ein Multiturn-Poti (50k) ersetzt. Somit sind es, bei alt wie neu, eigentlich 50k und nicht 47k.
Erklärung von Abkürzungen |
BID = 1078253
perl Ehrenmitglied
       
Beiträge: 11110,1 Wohnort: Rheinbach
|
Zitat :
| | Neu ist nur, dass das eigentlich ein 40V-Netzgerät ist, |
Ist es nicht.
Wenn du schon im Leerlauf nur 43V am Siebelko hast, werden es bei Belastung gewiss nicht mehr werden, sondern weniger.
Ausserdem entlädt sich ja der Siebelko, sobald der Momentanwert der Wechselspannung den Gleichspannungswert unterschreitet.
Und dann braucht ja auch noch der Regeltransistor ein paar Volt.
ca. 30V Ausgangsspannung bei Nennlast kommt schon hin.
Erklärung von Abkürzungen |
BID = 1078283
elektrobobbie Neu hier

Beiträge: 35
|
Öhm, also nicht dass wir aneinander vorbei reden: Die Spannung an den Siebelkos ist abhängig von K1 und K2 (bzw. S1 und S2).
K1 schaltet ab ca. 13,3 V Ausgangsspannung den S1, K2 ab ca. 26,8 V den S2.
Wenn alles in Mittelstellung ist (Ausgangsspannung 16,8 V), liegt an den Siebelkos C7 bis C9 die gemessenen 43,1 V (S1 geschaltet, S2 nicht). Drehe ich R18 höher, schaltet K2 auch S2 und an den Siebelkos liegen die besagten 58,2 V an.
Auch wenn ich R18 also ganz hoch drehe (Siebelkos 58,2V), hat der Ausgang (Punkt 5 gegen 9) 34,1 V. Das heißt an der CE-Strecke von V13 bzw. V14 liegen dann immer noch 24,1 V an. Um sicher zu gehen, dass wir vom Gleichen reden, habe ich also wie "angedroht"  die Zeichnung noch um die Spannungen erweitert, wenn R18 ganz hochgedreht ist.
Inzwischen habe ich auch die LEDs an der Frontblende nach einer elenden Frickelarbeit reaktiviert - die Spannungs-LED war tatsächlich hinüber; nun leuchtet sie fröhlich dauerhaft vor sich hin.
Edit: In der Zeichnung ist die blaue Spannungsangabe neben C4 die Spannung an Punkt 5 und nicht wie die Position vielleicht suggerieren könnte am Minus-Pol des Elkos! (leider unglücklich gezeichnet)
[ Diese Nachricht wurde geändert von: elektrobobbie am 11 Feb 2021 18:45 ]
Erklärung von Abkürzungen |
BID = 1078293
perl Ehrenmitglied
       
Beiträge: 11110,1 Wohnort: Rheinbach
|
Zitat :
| | Drehe ich R18 höher, schaltet K2 auch S2 und an den Siebelkos liegen die besagten 58,2 V an. |
Ja, das hatte ich zunächst übersehen, konnte es aber nicht mehr ändern, weil der Forenserver irgendwie eingeschlafen war.
Tatsache ist aber, dass mit der vorhanden Dimensionierung nicht mehr als etwa 30 V einstellbar sind.
Das folgt aus der obigen Formel, in der die Aussgangsspannung unabhängig von der Eingangsspannung ist:
Uout = 1,235 * R18 / (1339 + P4)
Daraus folgt, dass die Ausgangsspannung nicht größer als
Uout = 1,235 * 50k / (1339 + 500) = 33,6V wird.
wenn da 1/3 mehr rauskommen soll, musst du den Nenner der Bruches um diesen Betrag verkleinern, also auf etwa 1839 * 3/4 = 1379 Ohm.
500 Ohm davon bleiben ja zwecks Abgleich bei P4, und somit sollte der Gesamtwiderstand der parallelgeschalteten R10 etwa 880 Ohm betragen.
Versuch mal den bereits vorhandenen R10 noch 2k7 parallel zu schalten.
Dann sollte sich die Ausgangsspannung auf
Uout = 1,235 * 50k / (1339||2k7 + 500) = 44V hochdrehen lassen.
P.S.:
Zitat :
| | die Spannungs-LED war tatsächlich hinüber; nun leuchtet sie fröhlich dauerhaft vor sich hin. |
Die sollte ausgehen, wenn die Strombegrenzung einsetzt.
Dafür muss dann die rote H3 angehen.
P.P.S.:
Zitat :
| | Wenn ich über die 13,3V gehe, die K2 schalten lässt und wieder auf 0 V runterregle (wobei K2 natürlich wieder abfällt), geht die Ausgangsspannung über ein paar Minuten von ca. 5V auf 0,15V runter. Wenn ich drunterbleibe, ist bei 0-Stellung die Spannung sofort bei 0,15V. |
Kann daran liegen, dass der BD137 in Wirklichkeit nur ein BD135 ist, oder schon etwas abbekommen hat.
Jedenfalls hält er offensichtlich nur ca 53V Uceo oder Ucbo aus.
Verbinde dort mal B und E mit vllt. 1kOhm
Oder einer der 2N3055 sperrt nicht genug.
[ Diese Nachricht wurde geändert von: perl am 12 Feb 2021 0:10 ]
Erklärung von Abkürzungen |
BID = 1078312
bluebyte Schriftsteller
    
Beiträge: 710 Wohnort: Unterfranken
|
Zitat :
|
Daraus folgt, dass die Ausgangsspannung nicht größer als
Uout = 1,235 * 50k / (1339 + 500) = 33,6V wird.
|
Hi perl,
Mit P4= 0 Ohm ergibt sich doch aber eine max. Ausgangsspannung von 43,3 V
Dachte P4 ist dafür da, die maximal mögliche Ausgangsspannung einzustellen.
Nach meiner Berechnung sollte das von 24,8..43,3 V gehen.
(Mit einem 220 Ohm Trimmer würde sich das feiner einstellen lassen)
_________________
Gruß
bluebyte
Erklärung von Abkürzungen |
BID = 1078317
elektrobobbie Neu hier

Beiträge: 35
|
Hi zusammen,
ich hab' jetzt den "R add 10" nach perl's genialer Formel gegen 2,7k ganz getauscht (war einfacher und macht zusammen mit dem R10 rechnerisch ca. 1005 Ohm).
Und ich bin begeistert, dass ich jetzt ca. 41,1 Volt bekomme (den P4 habe ich entsprechend minimal verändert - zu hoch wollte ich ja auch wieder nicht gehen)!
@bluebyte: Den P4 hätte ich sicherlich wie von Dir vorgeschlagen auch alleine auf 200-220 Ohm einstellen können. So hab' ich halt etwas mehr "Spielraum".
Der Versuch mit dem 1k-Widerstand zwischen B und E von TR1 hat bezüglich schnellerem Erreichen von annähernd 0V keine Änderung gebracht. Auf dem TR1 steht "BD137"; kann sein, dass der nicht mehr ganz auf der Höhe ist. Vielleicht besorge ich mir mal einen BD139; der müsste ja 80V abkönnen. Das warte ich aber noch ab, bis mehr fürs Bestellen zusammenkommt (wg. Corona und bis zu 6 Euro Versandkosten für einen 17 Cent-Transistor...).
Für's erste bin ich mit dem Ergebnis trotzdem völlig zufrieden!
DANKE Euch!  Ihr seid echt Spitze!
Erste Tests mit einer elektronischen Last (12V, 4A) verliefen zufriedenstellend. Der Kühlkörper an den beiden 2N3055 wurde dabei leicht warm. Die Strombegrenzung ließ sich auch einstellen und setzte zuverlässig ein.
Die Spannungs-LED geht bei Einsetzen der Strombegrenzung aus; eine "Strom"-LED direkt an der Platine geht an. Leider hat es bei den vielen Basteleien wohl Strom-LED an der Front-"Grusel"-Platine erwischt (leuchtet nicht; Strombegrenzung geht trotzdem). Ich muss mir noch schwer überlegen, mich dazu aufzuraffen, zum x-ten Mal an diese Platine ranzukommen
(Gehen tut's ja)
Erklärung von Abkürzungen |
BID = 1078325
elektrobobbie Neu hier

Beiträge: 35
|
Bevor ich's nie mehr mache, habe ich jetzt die defekte Strom-LED getauscht; alles ok.
Erklärung von Abkürzungen |
BID = 1078344
perl Ehrenmitglied
       
Beiträge: 11110,1 Wohnort: Rheinbach
|
Zitat :
| | Auf dem TR1 steht "BD137"; kann sein, dass der nicht mehr ganz auf der Höhe ist. Vielleicht besorge ich mir mal einen BD139; der müsste ja 80V abkönnen. |
Löte mal den 10 Ohm Widerstand zwischen dem Emitter des BD137 und den Basisanschlüssen der 2N3055 einpolig aus.
Dann werde die dicken Kocher nicht mehr angesteuert.
Wenn du nun noch das Relais veranlasst, auf die hohe Trafospannung umzuschalten, kannst du sehen, ob einer 2N3055 die hohe Spannung nicht aushält, oder ob das an dem BD137 liegt. (Am Emitter messen, Ansteuerung des BD137 durch kurzschliessen von Pin7 mit Pin8 (oder Pin6 mit Pin7) am IC unterbinden)
Erklärung von Abkürzungen |
BID = 1078364
elektrobobbie Neu hier

Beiträge: 35
|
Zitat :
| | Wenn du nun noch das Relais veranlasst, auf die hohe Trafospannung umzuschalten |
Ich könnte die Zuleitung zur "Relaisplatine" auftrennen und von Extern eine Spannungsquelle mit gemeinsamer Masse gegen Punkt 9 und an R24 z.B. 15V anlegen.
Zerschieße ich mir da was durch diese "Entkoppelung" vom R18? Im schlimmsten Fall (Punkt 4 = 58V, wenn ich >26,8V anlege) hätte ich dann eine Spannungsdifferenz von 53,3V z.B. am Pin 1 vom OP (und der verträgt ja nur 2x18V = 36V).[/quote]
Erklärung von Abkürzungen |
BID = 1078371
elektrobobbie Neu hier

Beiträge: 35
|
Übrigens: Die C7 bis C9 entladen sich bei Wechsel auf die niedrigere Spannung sehr langsam (wie gesagt, innerhalb von 1-2 Minuten). Erst wenn an Punkt 4 die 23,6V erreicht sind, habe ich am Ausgang (annähernd) 0V. Kann das evtl. daher kommen?
Erklärung von Abkürzungen |
BID = 1078379
perl Ehrenmitglied
       
Beiträge: 11110,1 Wohnort: Rheinbach
|
Zitat :
| | Der Versuch mit dem 1k-Widerstand zwischen B und E von TR1 hat bezüglich schnellerem Erreichen von annähernd 0V keine Änderung gebracht. |
Schade. Dann kannst diesen Widerstand wieder entfernen.
Zitat :
| | Ich könnte die Zuleitung zur "Relaisplatine" auftrennen und von Extern eine Spannungsquelle mit gemeinsamer Masse gegen Punkt 9 und an R24 z.B. 15V anlegen. |
Ich kenne den Aufbau nicht, aber wenn der Schaltplan stimmt, dürfte es am einfachsten sein J27 bzw den Trafoanschluss dorthin zu unterbrechen, oder V15 einpolig auszulöten. Dann können die Relais nicht anziehen, und augenscheinlich dient diese Spannung ja zu nichts anderem.
Zitat :
| | Zerschieße ich mir da was durch diese "Entkoppelung" vom R18? Im schlimmsten Fall (Punkt 4 = 58V, wenn ich >26,8V anlege) hätte ich dann eine Spannungsdifferenz von 53,3V z.B. am Pin 1 vom OP (und der verträgt ja nur 2x18V = 36V). |
Nicht, wenn du das Spannungspoti R18 auf Maximum stellst. Zusätzlich kannst du das IC auch einfach rausziehen. Für diese Prüfung wird es ohnehin nicht benötigt.
Mit R18 auf Maximum tritt auch kein unanständiger Strom am LM385 auf.
Gut beobachtet
Zitat :
| | Die C7 bis C9 entladen sich bei Wechsel auf die niedrigere Spannung sehr langsam (wie gesagt, innerhalb von 1-2 Minuten) |
Ohne Last habe ich das erwartet.
Unabhängig davon sollten die Transistoren aber in der Lage sein die volle Spannung zu sperren.
Zitat :
| | Erst wenn an Punkt 4 die 23,6V erreicht sind, habe ich am Ausgang (annähernd) 0V. Kann das evtl. daher kommen? |
Holla!
43V am Kollektor hält der Transistor aus, aber 25V nicht?
Ich hatte erwartet, dass die Spannung zwischen C und E dieser drei Transistoren ab etwa 58V-5V = 53V konstant bleibt, weil einer von denen dann auch ohne Ansteuerung leitet.
Zwar gibt es diesen Effekt, dass ein Transistor, der einen Spannungsdurchbruch erleidet, danach bis zu einer geringeren Spannung Vce_sus leitend bleibt, aber hier hatte ich eher ein Verhalten wie bei einer Zenerdiode erwartet.
Vielleicht hilft es, wenn du mal die Spannungen an der Basis von TR1 nachträgst (Für die gleichen Ausgangsspannungen wie im Schaltplan).`
Die D7 ist ok?
Erklärung von Abkürzungen |
|
Zum Ersatzteileshop
Bezeichnungen von Produkten, Abbildungen und Logos , die in diesem Forum oder im Shop verwendet werden, sind Eigentum des entsprechenden Herstellers oder Besitzers. Diese dienen lediglich zur Identifikation!
Impressum
Datenschutz
Copyright © Baldur Brock Fernsehtechnik und Versand Ersatzteile in Heilbronn Deutschland
gerechnet auf die letzten 30 Tage haben wir 18 Beiträge im Durchschnitt pro Tag heute wurden bisher 13 Beiträge verfasst © x sparkkelsputz Besucher : 187829619 Heute : 14806 Gestern : 19310 Online : 215 19.12.2025 21:52 7 Besucher in den letzten 60 Sekunden alle 8.57 Sekunden ein neuer Besucher ---- logout ----viewtopic ---- logout ----
|
xcvb
ycvb
0.0426058769226
|