Voltcraft TNG40 Reparaturtipps und Ersatzteile zum Fehler: Spannungsregelung Im Unterforum Alle anderen Reparaturprobleme - Beschreibung: Telekom, Funkgeräte und alle anderen Geräte
| Autor |
|
Sonstige Voltcraft TNG40 --- Spannungsregelung |
|
|
|
|
BID = 1077892
elektrobobbie Neu hier

Beiträge: 35
|
|
Hi,
sorry, dass mein letzter Post zur Verwirrung geführt hat (Mühe allein genügt eben nicht )
Nur dass ich das richtig verstehe:
Zitat :
| | R add v13 entfernt |
bedeutet "überbrückt"; richtig?
Ansonsten mach' ich mich mal ans Tabellenmalen
|
Erklärung von Abkürzungen |
BID = 1077900
elektrobobbie Neu hier

Beiträge: 35
|
|
Hallo Harald73,
ok, also hier sind schon die Messergebnisse:
* Neue LEDs
* OP ausgebaut
* Brücke zwischen Pins 7 und 8
* R7 = 1k (hab' ich jetzt mal stehen lassen)
* R18 auf Mittelstellung (hab ja jetzt ein Multiturn-Poti drin, also 5x drehen)
* Spanung am LM385 ist dauerhaft stabil bei 1,23V
* H4 leuchtet
A = D7 abgetrennt, "R add v13" überbrückt
B = D7 abgetrennt, "R add v13" angeschlossen
C = D7 verbunden, "R add v13" überbrückt
D = D7 verbunden, "R add v13" angeschlossen
| Code : |
Punkt A B C D
1 0V 0V 0V 0V
2 0V 0V 0V 0V
3 -0,45V (**) -0,45V (**) -0,45V (**) -0,45V (**)
4 22,4V (*) 22,4V (*) 22,4V (*) 22,4V (*)
7 -1,5V -1,5V -1,5V -1,5V
9 -1,18V (**) -1,17V (**) -1,18V (**) -1,18V (**)
13 1,03V (**) 1,04V (**) 1,04V (**) 1,04V (**)
|
|
(Alles gegen Punkt 5 gemessen.)
(*) sinkt innerhalb von ein paar Minuten auf diese Spannung
(**) steigt innerhalb von ein paar Minuten auf diese Spannung (im Sinne von positiverer Spannung)
Das heißt, man muss bei jeder Messreihe immer ein paar Minuten warten, bis sich die Werte nicht mehr ändern.
Also alle Werte sind unabhängig von D7 und "R add v13" gleich. |
Erklärung von Abkürzungen |
BID = 1077911
Harald73 Schreibmaschine
    
Falsches Format *.gif oder *.jpg verwenden!
Beiträge: 1016
|
Offtopic :
| | schrieb ich "entfernen" oder "überbrücken"? |
P4 steht also bei fast 1k, OK
Durch R5 und R13 fließen insgesamt ~ 190µA. Die müssen ja irgendwo herkommen. Mit dem Entfernen von R add v13 kannst du jetzt nachschauen, ob der Strom durch R5 aus dem Emitter von Tr1 oder den Basen von V13 V14 kommt. Dann trennst du die Kollektoren von den Transistoren nacheinander von 4 ab.
Obiges gilt nur, wenn deine Tabelle stimmt. Was ich bezweifle, sofern du ein Digitalmultimeter mit hohem Eingangswiderstand (10MOhm) verwendest. In deinem ersten Beitrag stand, die Spannung ging bis 57V hoch. Die Spannung über den Elkos C7-9 muss also höher als 57V sein. 5 und 9 sind mittels R13 verbunden, im Vergleich dazu können die 10MOhm von einem "normalen" Multimeter nicht viel ändern. Die Summe U_4 - U_9 muss der Spannung über C7 entsprechen. 23,58V sind aber nicht mehr als 57V.
Ich weiß nicht, was du da misst und mit welchen Messgeräten, aber diese Tabelle passt für mich nicht zu diesem Schaltplan, zumindest können diese Werte nicht gleichzeitig anliegen.
Die Spannungen ändern sich über Minuten....bei welchen Werte fängt des denn an?
Bei einer vorherigen Ausgangsspannung von 57V sind die Elkos mit 63V ziemlich knapp dimensioniert, und der BD137 (max 60V) erst recht.
(Altes Gerät mit 220V, jetzt an 230V?)
Der pragmatische Weg ist: Nimm die Schaltung wieder komplett in Betrieb, als einzige Änderung im Vergleich zu vorher lässt du die neuen LEDs an der Platine. Wenn es dann funktioniert, solltest du trotzdem was gegen die zu hohe Spannung über C7 tun oder die Transistoren ändern.
weiteres:
die 33 Ohm in Serie mit dem Strompoti sind vllt ein Offsetausgleich, oder sollen dafür Sorgen, dass man minimal nicht "0A" einstellen kann, so dass beim runterdrehen des Stroms die Spannung nicht zusammenbricht.
Am Ausgang ( 5 zu 9 ) ist normalerweise noch ein kleiner Elko, direkt an den Ausgangsklemmen. Ist der da? Sonst kann da wirklich was schwingen. Wobei das nicht sein kann, da perl ja schon auf mögliche Schwingungen hingewiesen hat, also hast du das sicher geprüft.
_________________
*..da waren sie wieder, meine 3 Probleme: 1)keiner 2)versteht 3)mich
* Immer die gültigen Vorschriften beachten und sich keinesfalls auf meine Aussagen verlassen!
Erklärung von Abkürzungen |
BID = 1077915
perl Ehrenmitglied
       
Beiträge: 11110,1 Wohnort: Rheinbach
|
Ich habe jetzt schon ein paar Tage nicht mehr mitlesen können, aber wenn sich diese doch recht übersichtliche Schaltung immer noch widerspenstig zeigt, kommt mir langsam der Verdacht, dass da evtl ein anderer Trafo drin ist als beabsichtigt.
Z.B. dass die dicke Wicklung, die den Brückengleichrichter BR1 speist, nicht galvanisch getrennt ist von der Hilfswicklung 19-21-20.
Wegen der Einwegleichrichtung für diese Hilfsspannungen brauchte man eigentlich dort gar keine mittelangezapfte Wicklung, sondern könnte 19 und 20 genau so gut aus einer einfachen Wicklung versorgen.
Erklärung von Abkürzungen |
BID = 1077921
elektrobobbie Neu hier

Beiträge: 35
|
Das mit der zu hohen Spannung hat mich doch schon sehr beunruhigt. Also ja, das ist ein älteres Labornetzgerät aus Mitte der 80er bis Anfang der 90er-Jahre. Zur "Ehrenrettung" von Conrad/Voltcraft/Straton ist außen immerhin die Nennspannung mit 230V angegeben (gut, das will erst mal nicht heißen); die Spannung (bei der aktuellen Poti-Mittelstellung von R18) an den Trafoausgängen für den Leistungsteil beträgt Spitze-Spitze 70V (mit einem leicht abgeflachten, nicht besonders schönen Sinus).
Wenn man R18 hochdrehen würde, könnte es schon sein, dass die Relais nochmal auf eine höhere Spannung umschalten. Das lasse ich aber jetzt erst mal bleiben, weil ich mir die Potistellung für die Messungen bewahren will (Position einzeichnen geht bei Multiturn so schlecht  ).
Und ja, das Netzteil hat ausgangsseitig an 5 und 9 einen Elko. Laut Originalplan müssten das 100µF sein. Welligkeit ist keine zu sehen.
Im Plan sind die Windungen für 19, 20 und 21 von den Wicklungen für die Last getrennt (was auch nichts heißen muss - ist aber immerhin ein Indiz). Letztere gehen über die Relaisumschaltplatine und versorgen die Brückengleichrichter der Steuerplatine mit verschiedenen Wechselspannungen je nach Spannung an Punkt 2.
Der Plan aus der Verlinkung zum anderen Thread zeigt die vollständige Schaltung - leider sehr chaotisch und eben ohne die Modifikationen, die mein Exemplar aufweist.
Beim Einschalten beträgt in der derzeitigen R18-Einstellung die Spannung an den C7-C9 mehr oder weniger 50V (per Oszi gemessen) und fällt kontinuierlich auf etwa 23,8V ab. Warum das so ist, verstehe ich heute Nacht nicht mehr... Freitag kann ich mich wieder ans Messen machen.
Erklärung von Abkürzungen |
BID = 1077959
elektrobobbie Neu hier

Beiträge: 35
|
Hallo zusammen,
die Messungen waren etwas aufwendig, weil es nur eine Collector-Zuleitung zu V13 und V14 gibt und ich deshalb alles auseinanderbauen musste.
Die Einstellungen gleich, wie bei meiner letzten Messung (also ohne OP, Brücke zwischen Pins 7 und 8, etc.). Nun ergänzt um:
E = D7 verbunden, "R add v13" aufgetrennt
F = D7 verbunden, "R add v13" verbunden, Collector von V14 aufgetrennt
G = D7 verbunden, "R add v13" verbunden, Collector von V13 aufgetrennt
| Code : |
Punkt E F G
1 0V 0V 0V
2 0V 0V 0V
3 -13,53V -0,81V +0,35V
4 30,5 V 22,6 V 28,8 V
7 -1,5 V -1,54V -1,52V
9 -13,49V -1,19V -0,26V
13 0,03V 1,03V 1,1 V
|
|
Auch hier musste ich wieder etwas warten, bis sich die Werte nicht mehr ändern (insbesondere bei "G"). Interessant sind die Unterschiede zwischen F und G.
Erklärung von Abkürzungen |
BID = 1077960
BlackLight Inventar
      Beiträge: 5451
|
Zitat :
| | C7-C9 mehr oder weniger 50V (per Oszi gemessen) und fällt kontinuierlich auf etwa 23,8V ab. |
An welchem Punkt ist die Oszi-Masse angeschlossen? Zeigt ein zweipoliger Spannungsprüfer ähnliche Werte?
Erklärung von Abkürzungen |
BID = 1077963
elektrobobbie Neu hier

Beiträge: 35
|
Das Oszi hing an den Punkten 4 und 9. Also Masse an 9, an der Steuerplatine, nicht direkt an den Elkos; die sitzen auf einer eigenen Platine, die recht aufwendig ausgebaut werden müsste, um dort hinzukommen. Ein Multimeter zeigt die Werte ebenfalls an.
Oberwellen o.ä. habe ich keine feststellen können; sie müssten höchstens ein Volt sein, um sie zu "übersehen".
Edit: deutlich kleiner als zwei Volt -> höchstens ein Volt (die Linie zeigte keinerlei "Ausfransungen").
[ Diese Nachricht wurde geändert von: elektrobobbie am 5 Feb 2021 23:45 ]
Erklärung von Abkürzungen |
BID = 1077968
BlackLight Inventar
      Beiträge: 5451
|
Offtopic :
|
Zitat : elektrobobbie hat am 5 Feb 2021 23:35 geschrieben :
| | Das Oszi hing an den Punkten 4 und 9. | Das sollte passen.
Von 15 zu 9 und von 21 zu 5 ist die Verbindung auch niederohmig (<<1 Ohm)?
Andere Idee, was für eine Spannung gibt die Lastspannungsumschaltung im Ruhezustand/beim Einschalten aus? Ich würde vermuten, dass in der Ruhelage die volle Trafospannung an den Brückengleichrichter BR1 angelegt wird.
Sollte sich einfach messen lassen. Z.B. im ausgeschalteten Zustand ausgehend von BR1 die "schuldigen" Trafoabzapfungen suchen. Alternativ die AC-Spannung am BR1 im Einschaltmoment messen?
Ansonsten muss ich passen und lese und lerne weiter mit.
|
Erklärung von Abkürzungen |
BID = 1077995
bluebyte Schriftsteller
    
Beiträge: 710 Wohnort: Unterfranken
|
Hi,
hast du den Opamp wieder durch einen 2761 ersetzt ?
Typ ?
_________________
Gruß
bluebyte
Erklärung von Abkürzungen |
BID = 1078003
elektrobobbie Neu hier

Beiträge: 35
|
Zitat :
|
hast du den Opamp wieder durch einen 2761 ersetzt ?
|
Ich habe mir ein paar 2765 besorgt. Laut Datenblatt unterscheiden die sich nur durch ihre erlaubte Betriebstemperatur.
Für die aktuellen Messungen ("A" bis "G") ist der OP ausgebaut und Pin 7 mit 8 verbunden (siehe Thread).
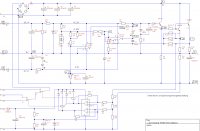
Damit es keine Verwirrungen über etwaige Seiteneffekte gibt, habe ich meine eigene Zeichnung jetzt auch noch um die Trafospannungsumschaltungsplatine erweitert. Bis auf den Trafo und die Strom- und Spannungsmessschaltungen dürfte da jetzt so ziemlich alles drin stehen. Die Zeichnung ist (zumindest für mich  ) zum Verständnis besser lesbar, als das Original.
Vielleicht hilft es ja auch anderen, die an so einem TNG40 basteln dürfen.
Erklärung von Abkürzungen |
BID = 1078012
elektrobobbie Neu hier

Beiträge: 35
|
Ja, blöd: Ich habe in der Zeichnung glatt eine Masseleitung übersehen  . Also hier nochmal (mal sehen, was noch alles fehlt  ).
Erklärung von Abkürzungen |
BID = 1078070
elektrobobbie Neu hier

Beiträge: 35
|
Achtung:
Beim Zurückbauen und Nachmessen habe ich festgestellt, dass meine Messungen "E" bis "G" ohne verbundener D7 waren! Sorry dafür! Ich muss mich jetzt erst mal sammeln, weil ja jetzt alles wieder umgebaut werden muss...
Erklärung von Abkürzungen |
BID = 1078073
bluebyte Schriftsteller
    
Beiträge: 710 Wohnort: Unterfranken
|
Zitat :
elektrobobbie hat am 7 Feb 2021 17:22 geschrieben :
|
habe ich festgestellt, dass meine Messungen "E" bis "G" ohne verbundener D7 waren!
|
ist auch egal.
So wie das ausschaut, sind V13/V14 defekt, ersetze die mal.
_________________
Gruß
bluebyte
Erklärung von Abkürzungen |
BID = 1078075
elektrobobbie Neu hier

Beiträge: 35
|
Zitat :
| | So wie das ausschaut, sind V13/V14 defekt |
Hm, und wieso kann ich mit R7 = 1k zwischen ein paar Volt und ca. 30 und ein paar zerquetschte Volt regeln, wenn alles wieder zusammengebaut ist?
Ich habe nur die NPN-Übergänge durchgemessen. Die sahen mit (ich glaube mich noch zu erinnern) knapp 0,7 Volt ganz gut aus.
Können die trotzdem "hinüber" sein?
Erklärung von Abkürzungen |
|
Zum Ersatzteileshop
Bezeichnungen von Produkten, Abbildungen und Logos , die in diesem Forum oder im Shop verwendet werden, sind Eigentum des entsprechenden Herstellers oder Besitzers. Diese dienen lediglich zur Identifikation!
Impressum
Datenschutz
Copyright © Baldur Brock Fernsehtechnik und Versand Ersatzteile in Heilbronn Deutschland
gerechnet auf die letzten 30 Tage haben wir 18 Beiträge im Durchschnitt pro Tag heute wurden bisher 13 Beiträge verfasst © x sparkkelsputz Besucher : 187829618 Heute : 14805 Gestern : 19310 Online : 205 19.12.2025 21:52 7 Besucher in den letzten 60 Sekunden alle 8.57 Sekunden ein neuer Besucher ---- logout ----viewtopic ---- logout ----
|
xcvb
ycvb
0.0486950874329
|