"Ringing" beim Schalten von 1MHz/1A LED-Array: wie bekomme ich's weg? Im Unterforum Projekte im Selbstbau - Beschreibung: Selbstbau von Elektronik und Elektro
| Autor |
"Ringing" beim Schalten von 1MHz/1A LED-Array: wie bekomme ich's weg? Suche nach: led (32819) |
|
|
|
|
BID = 907730
Lupin III. Schriftsteller
     Beiträge: 616 Wohnort: Salzburg
|
|
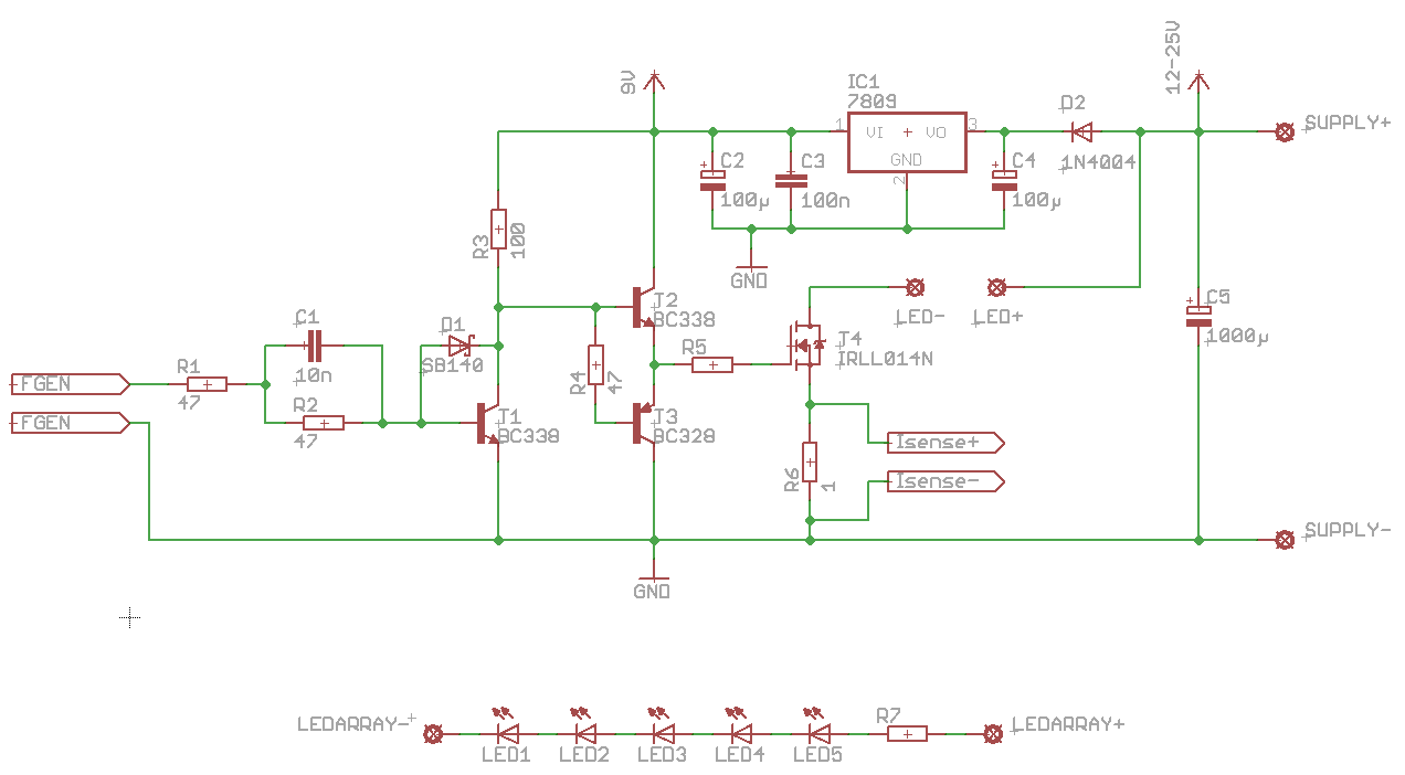
Ich habe folgende Schaltung aufgebaut, mit der ich ein LED-Array (I ~ 1A) mit bis zu 1MHz schalten will. Im Prinzip tut sie das auch, bis auf starke Schwingungen insbesondere beim Abschalten, sodass bei 1MHz nichts mehr vom Rechteck übrig bleibt (gemessen an R6, der zur Strommessung da ist).
Bild eingefügt
Zur Zeit ist alles auf einer Steckplatine aufgebaut und der Takt kommt von einem AVR auf einem anderen Board. Beides nicht grade förderlich für schöne Flanken, das ist mir klar. Und ich hoffe, dass sich auch einiges bessern wird, wenn ich das ganze mit möglichst kurzen Wegen auf einer Platine löte, einen richtigen Funktionsgenerator und BNC-Anschlüsse verwende.
Trotzdem wird das sicher nicht alles lösen. Wo muss denn hier in der Schaltung etwas rein, damit die Schwingungen gedämpft werden? Allein die Finger an "LED-" zu halten halbiert sie schon (zumindest die Abschaltschwingung, die Einschaltschwingung ändert sich nicht), aber ich kann ja nicht immer "Hand" auflegen.
[ Diese Nachricht wurde geändert von: Lupin III. am 1 Dez 2013 0:32 ] |
|
BID = 907737
Offroad GTI Urgestein
     
Beiträge: 12841 Wohnort: Cottbus
|
|
Zitat :
| | wenn ich das ganze mit möglichst kurzen Wegen auf einer Platine löte | Kurz ist schon mal gut. Wichtiger ist aber ein niederinduktiver Aufbau. Stichwort Leiterschleifen, Sternpunkt-Masse
_________________
Theoretisch gibt es zwischen Theorie und Praxis keinen Unterschied. Praktisch gibt es ihn aber. |
|
BID = 907741
der mit den kurzen Armen Urgestein
     
Beiträge: 17437
|
R3 Vergrößern und vom Gatte zu GND einen R von ca 10 k einfügen.
_________________
Tippfehler sind vom Umtausch ausgeschlossen.
Arbeiten an Verteilern gehören in fachkundige Hände!
Sei Dir immer bewusst, dass von Deiner Arbeit das Leben und die Gesundheit anderer abhängen!
|
BID = 907778
Murray Inventar
     
Beiträge: 5280
|
Dein 7809 ist verkehrt herum drin
|
BID = 907784
Lupin III. Schriftsteller
     Beiträge: 616 Wohnort: Salzburg
|
Zitat :
Murray hat am 1 Dez 2013 17:10 geschrieben :
|
Dein 7809 ist verkehrt herum drin
|
Hast recht, und ist deswegen auch andersrum am Steckbrett drin
|
BID = 907858
perl Ehrenmitglied
       
Beiträge: 11110,1 Wohnort: Rheinbach
|
Zitat :
| | Zur Zeit ist alles auf einer Steckplatine aufgebaut |
Das allein kann schon für Ärger sorgen.
Zitat :
| | Allein die Finger an "LED-" zu halten halbiert sie schon |
Dann ist vermutlich schon das Scope falsch angeschlossen und die Schwingerei halb so schlimm.
Außerdem haben die 1000µF allein schlechte HF-Eigenschaften. Schalte da ruhig mal 0,1µF parallel.
Kurze Leitungen, besonders zum kalten Ende des R6 und LED+!
|
BID = 907878
ffeichtinger Schreibmaschine
    
Beiträge: 1050 Wohnort: Traunkirchen im Salzkammergut
|
Hallo
Um die Schwingungen am Drain vom MOSFET aktiv zu dämpfen (wenn du schon alles versucht hast um deren Ursache zu bekämpfen) kannst du dort ein Snubber-Netzwerk nach GND schalten. Das ist ein R und C in Serie mit etwa der Größenordung von 1nF und 10 Ohm.
Um die genauen Werte für R und C zu bekommen müsstest du aber zunächst mal die parasitären Eigenschaften deiner Schaltung (L und C) identifizieren.
(siehe dazu das PDF im Anhang.)
Du kannst aber auch einfach ein wenig mit den Werten spielen um eine brauchbare Lösung zu finden wenn du ein paar Bauteile greifbar hast.
mfg Fritz
_________________
|
BID = 907881
Lupin III. Schriftsteller
     Beiträge: 616 Wohnort: Salzburg
|
Danke allen!
R3 zu vergrößern hat ein bisschen was gebracht, aber ab einer bestimmten Größe fangen auch die Flanken an wieder flacher zu werden.
Widerstand von Gate zu GND hat so gut wie keinen Effekt.
@feichtinger
Mit Snubbern habe ich gestern grade angefangen herum zu experimentieren (nach diesem NXP Application Note). Ich war da aber noch ein bisschen verwirrt, von wo nach wo in meiner Schaltung ich den einbaue, was dank des TI Dokuments jetzt viel klarer geworden ist.
Ich habe jedenfalls versucht C_par und L_par der Last über die Frequenz der Schwingung (ca. 15MHz) und dann absichtliches ändern von C_par herauszufinden. Ergebnis wären 74nH und 2nF für die parasitären Werte. Laut Formel im NXP Document wäre ich dann auf 0,3Ohm und 35nF für den Snubber gekommen. Abgesehen davon, dass ich keinen 0,3Ohm Widerstand habe, sind mir die Werte etwas komisch vorgekommen und außerdem hat's bei der Kapazität bereits dazu geführt, dass das Abschalten nicht mehr "sofort" war.
Deswegen habe ich einfach die Werte umgedreht (zumindest für einen Schwingkreis also die selbe Grenzfrequenz  ) und das genommen was ich grade da hatte. Direkt zwischen D and S hat's jedenfalls mit 1nF und 47 Ohm schon sehr gut funktioniert, was deine Startwerte recht gut bestätigt.
@perl
was meinst du mit Oszi falsch angeschlossen? Zumindest sind alle Ground-Klemmen an der selben Leitung  . Aber es stimmt natürlich, dass die 10cm Ground-Krokos an jedem Tastkopf schöne Schleifen machen und damit Antennen sind. Das ist schon "halb falsch" angeschlossen, habe aber leider nichts anderes da.
Ein weitere Keramik-C parallel zu C5 ist auch schon drauf (ich probiere so viele Sachen durch, dass das Schaltbild 5 Minuten nach dem Zeichnen veraltet ist, zumindest was einige der genauen Werte betrifft  ), macht aber interessanterweise nicht so viel Unterschied (wundert mich selbst; aber C5 ist schon ein Low-ESR Typ und in dem Fall kommt mir das Steckbrett als zusätzliche "Kapazität" möglicherweise entgegen).
Ich werde das ganze jedenfalls mal inklusive der kleinen Verbesserungen und Snubber auf ein Streifenraster löten. Ich weiß, auch nicht das ideale, aber wenn man bei 1MHz noch erkennt, dass ein Rechteck durch die LEDs fließt und nicht alles nur aus Schwingungen besteht bin ich schon zufrieden. Den Aufwand einer gedruckten Platine ist's in dem Fall nicht wert. Und man kann ja auch auf Streifenraster dicht packen und schauen, dass z. B. Masse sternförmig verteilt wird und alles mit höheren Strömen kurz und nicht grade neben dem Eingang für den FGen liegt.
Eines noch, weil es mir erst gestern so richtig aufgefallen ist: ein Teil der Schwingung die ich an Rsense messe, ist ja natürlich auch der Gate-Strom des MOSFET, der kurzzeitig sogar höher sein kann als der LED-Strom selbst. Erklärt auch warum ich den ersten Peak der Schwingung nie wegbekommen habe, egal was ich sonst an Snubbern usw. eingebaut habe  .
|
BID = 908704
dl2jas Inventar
     
Beiträge: 9913 Wohnort: Kreis Siegburg
|
Warum taktest Du mit 1 MHz?
Wenn es dafür keinen sinnvollen Grund gibt, würde ich die Frequenz deutlich niedriger wählen. Du darfst nicht vergessen, so ein Aufbau (mit Steckbrett) ist eine HF-Schleuder, die einen ganzen Lattenzaun abstrahlt, dürfte mit einem Kurzwellenempfänger gut hörbar sein.
DL2JAS
_________________
mir haben lehrer den unterschied zwischen groß und kleinschreibung und die bedeutung der interpunktion zb punkt und komma beigebracht die das lesen eines textes gerade wenn er komplizierter ist und mehrere verschachtelungen enthält wesentlich erleichtert
|
BID = 909142
Lupin III. Schriftsteller
     Beiträge: 616 Wohnort: Salzburg
|
Zitat :
dl2jas hat am 9 Dez 2013 18:26 geschrieben :
|
Warum taktest Du mit 1 MHz?
Wenn es dafür keinen sinnvollen Grund gibt, würde ich die Frequenz deutlich niedriger wählen. |
Doch, doch, gibt schon einen Grund dafür. Es ist nicht einfach ein PWM, sondern es geht um ein biologisch/chemisches Experiment, bei dem eine Probe gepulst bestrahlt werden soll. Pulsfrequenz, -länge und -zahl soll dabei variert werden können, was über den externen Funktionsgenerator geschieht. Die 1MHz sind kein hartes Limit, aber es wäre sehr gut wenn's auch da noch funktioniert.
Jedenfalls habe ich die Schaltung inzwischen auf Streifenraster gelötet und in ein Gehäuse gesteckt (allerdings ein ungeschirmtes aus Plastik). Das LED-Panel selbst wird über kurzes Koax angeschlossen. Und ja, man hört was im AM-Radio direkt daneben. Das ist allerdings hauptsächlich das STK500 auf dem ich grade mit einem atMega meinen Takt erzeuge. Die Schaltung selbst hat so gut wie keinen Einfluss auf die Störung (es ist kein Unterschied, ob die Schaltung mit Strom versorgt wird oder nicht; es pfeift immer wenn's STK500 läuft).
In den Bildern sieht man (obere Kurve jeweils Intensität gemessen mit Fotodiode, untere Kurve Strom durch R6=Isense, 100mA/div):
* das Signal bei 375kHz und 100mA; die hohen Spitzen sind jeweils der Gatestrom des MOSFET, der schaltungsbedingt mitgemessen wird
* das Signal bei 375kHz und 200mA; die Intensität ist schön proportional zum Strom
* das Signal bei 1,5MHz und 100mA; nicht mehr so schön, aber die Schwingungen bei der Frequenz sind nach Einbau des Snubbers annehmbar; ob die runden Flanken in der Intensität von den LEDs oder von meiner Fotodiodenschaltung kommen, kann ich allerdings nicht sagen
[ Diese Nachricht wurde geändert von: Lupin III. am 13 Dez 2013 17:19 ]
|
BID = 909186
ffeichtinger Schreibmaschine
    
Beiträge: 1050 Wohnort: Traunkirchen im Salzkammergut
|
Zitat :
| | ob die runden Flanken in der Intensität von den LEDs oder von meiner Fotodiodenschaltung kommen, kann ich allerdings nicht sagen |
Ich würde eher auf letzteres tippen. Die Flanken am Rsense sind viel steiler als die bei der Photodiode. Da hat sich irgendwo eine Zeitkonstante eingeschlichen. Zeig doch mal die Schaltung für die Photodiode.
Beim R-Sense sieht man den Gate-Strom-Impuls sehr deutlich und vor allem beim Ausschalten auch starke Schwingungen.
Ich würde schätzen, dass der Gatestrom für diese Anforderung noch viel zu hoch ist, du solltest vermutlich den Gate-Widerstand R5 größer machen.
Hast du auch eine Möglichkeit den LED-Strom direkt zu messen? (ohne den Gate-Strom mit zu messen.) Es gibt da so Strommesszangen fürs Oszi die sind zwar schweineteuer, aber vielleicht kannst du dir wo sowas ausborgen. (Aber meistens gehen die auch nur bis einige 100kHz.)
mfg Fritz
_________________
|
BID = 909187
Offroad GTI Urgestein
     
Beiträge: 12841 Wohnort: Cottbus
|
|
BID = 909217
Lupin III. Schriftsteller
     Beiträge: 616 Wohnort: Salzburg
|
Die Fotodiodenschaltung ist die ganz einfache, mehr oder weniger passive, mit Batterie für reverse bias, Kondensator parallel zum Puffern der Batterie, und dann Fotodiode über Koax ans Oszi, wo mit 50Ohm terminiert wird. An der Stelle habe ich auch schon mal höhere Werte probiert, wodurch die Flanken noch weniger steil geworden sind, aber dafür die Amplitude natürlich höher. Ich vermute, dass die Flanken mit einem Widerstand <50 steiler werden würden, aber dann ist der Spannungsabfall so gering, dass ich am Limit meines Oszis bin.
Rsense ist hauptsächlich an der Stelle drin, damit mir niemand bei gleichzeitigem Anschluss von FGen und Oszi über die Erdung der Geräte ein Kurzschluss in der Schaltung macht. Der Gate-Strom müsste aber schon passen und ich brauche ihn auch. Wenn ich davon ausgehe, dass der Peak ca. 40ns breit und vielleicht 1A hoch ist (sieht am Oszi so aus) und der Vereinfachung halber dreiecksförmig ist, komme ich auf eine Ladung von 20nC. Das stimmt recht gut mit der typischen Gate-Ladung von 10nC aus dem Datenblatt überein. Den Faktor 2 schiebe ich jetzt mal auf Ableseungenauigkeiten  . Bei größerem Gatewiderstand bekomme ich diese Ladung bei 1 MHz nicht mehr schnell genug weg.
Wenn ich Zugang zu einer 1MHz-Strommesszange hätte, würde ich wahrscheinlich keine so einfache Schaltung bauen  .
Ich habe die Schaltung jedenfalls inzwischen zur Anwendung "freigegeben". Wenn sie kaputt zurück kommt, weiß ich ja wo ich suchen muss.
|
BID = 909277
perl Ehrenmitglied
       
Beiträge: 11110,1 Wohnort: Rheinbach
|
Zitat :
| | Wenn ich Zugang zu einer 1MHz-Strommesszange hätte, würde ich wahrscheinlich keine so einfache Schaltung bauen |
Wozu denn?
Den Strom sollte man an der LED und nicht irgendwo anders messen. Was spricht dagegen den Stromesswiderstand, z.B. 10 x 10 Ohm SMD parallel in die Leitung der LED nach Masse zu legen?
Die Oszillogramme sehen in der Tat nicht sehr überzeugend aus.
Zitat :
| | mit Batterie für reverse bias, Kondensator parallel zum Puffern der Batterie, und dann Fotodiode über Koax ans Oszi, wo mit 50Ohm terminiert wird |
Hört sich nicht schlecht an. Hoffentlich hast du die Fotodiode nicht parallel zum Eingang geschaltet...
Die Betriebsspannung sollte hoch genug sein, damit die Fotodiode auch die vom Hersteller publizierte Geschwindigkeit erreicht.
Wie hoch ist die?
Selbstverständlich ist dein Kondensator HF-tauglich und die Stromwege sind kurz.
Womit schaltest du denn nun den LED Strom, und wie hoch soll der sein?
Die weiter oben vorgeschlagenen Darlingtons sind notorisch langsam; sollte man nicht nehmen.
Spricht etwas dagegen (Bipolare) Transistoren für HF-Endstufen zu verwenden? Die habe weitaus geringere Kapazitäten als irgendein zugelaufener MOSFET.
Evtl. muß man zwei gegeneinander arbeitende Stromquellen verwenden, oder die LED kurzschliessen, damit sie schnell ausgeht.
Manche LED leuchten aber auch tatsächlich phosphoreszierend nach.
Evtl. das Impulsverhalten mal mit einer Laserdiode eines Pointers testen.
Die LD darf aber nicht ganz ausgehen, sondern nur in der Intensität moduliert werden, dann sind damit Geschwindigkeiten jenseits 100MHz möglich. In den Brennern wird gezeigt, daß das geht.
|
|
Zum Ersatzteileshop
Bezeichnungen von Produkten, Abbildungen und Logos , die in diesem Forum oder im Shop verwendet werden, sind Eigentum des entsprechenden Herstellers oder Besitzers. Diese dienen lediglich zur Identifikation!
Impressum
Datenschutz
Copyright © Baldur Brock Fernsehtechnik und Versand Ersatzteile in Heilbronn Deutschland
gerechnet auf die letzten 30 Tage haben wir 13 Beiträge im Durchschnitt pro Tag heute wurden bisher 5 Beiträge verfasst © x sparkkelsputz Besucher : 189618883 Heute : 7853 Gestern : 16450 Online : 309 26.2.2026 13:38 15 Besucher in den letzten 60 Sekunden alle 4.00 Sekunden ein neuer Besucher ---- logout ----viewtopic ---- logout ----
|
xcvb
ycvb
0.707813024521
|