| Autor |
|
Welcher OpAmp für Bessel-Filter 4. Ordnung |
|
|
|
|
BID = 631392
Peda Schriftsteller
    
Beiträge: 891
|
|
Hallo,
mich würde interessieren, welchen OpAmp ich für ein Bessel Filter 4. Ordnung (Tiefpass) in Sallen-Key Topologie gefahrlos(bzw. am besten) verwenden kann, ohne dass es zu Schwingneigung kommt.
In der ersten Stufe würde ich mir Verstärkung 1 vorstellen, in der 2ten Stufe muss die passende Verstärkung noch ermittelt werden.
Es muss nicht besonders stromsparend sein.
Die Grenzfrequenz soll bei 40Hz liegen.
Kann ich "doppelte" OpAmps im DIP Gehäuse verwenden oder muss man davon ausgehen, dass es zu starkem Übersprechen kommt ?
Gruß P.
PS: achja Versorgung sollte +- 9V sein.
_________________
Do you have Math Problems ?? Then call 0049-0800 sin(lg((10^45*tan(56))/(f(0)'->(45x^3/3x^2*3x^7)))
[ Diese Nachricht wurde geändert von: Peda am 2 Sep 2009 18:11 ]
[ Diese Nachricht wurde geändert von: Peda am 2 Sep 2009 18:24 ] |
|
BID = 631401
perl Ehrenmitglied
       
Beiträge: 11110,1 Wohnort: Rheinbach
|
|
Bei 40Hz kommt es noch nicht zu nennenswertem Übersprechen im Gehäuse und die PSRR ist auch noch sehr gut. Du bist also sehr frei in der Wahl.
Insbesondere wenn sehr kleine Eingangssignale verarbeitet werden müssen, lohnt es sich wahrscheinlich aber einen Blick auf die Offset- und Driftspezifikationen und auch auf das 1/f-Rauschen zu werfen.
Ggfs. dann auch Spannungs- und Stromrauschen getrennt betrachten.
Wenn du diesem Bereich von sehr kleinen Signalen, nahe an der Rauschgrenze arbeitest, empfiehlt es sich aber die erste Stufe mit hoher Verstärkung zu betreiben.
[ Diese Nachricht wurde geändert von: perl am 2 Sep 2009 18:55 ] |
|
BID = 634711
Peda Schriftsteller
    
Beiträge: 891
|
Hallo,
danke für die ausführliche Antwort !
Werds mal mit TL072 probieren.
_________________
Do you have Math Problems ?? Then call 0049-0800 sin(lg((10^45*tan(56))/(f(0)'->(45x^3/3x^2*3x^7)))
|
BID = 643326
Peda Schriftsteller
    
Beiträge: 891
|
Hallo,
weshalb ich hier da Thema wieder aufwärme hat folgenden Grund:
Das Filter mit den TL072 funktioniert nicht.
Und um das ganze etwas zu präzisieren, der Ausgang kippt periodisch zwischen der positiven und negativen Versorgungsspannung hin und her.
Da ich eine astabile Kippstufe nicht haben wollte...
Wo könnt ich den Fehler suchen? Die Verdrahtung und die Bauteilwerte sind in Ordnung ist überprüft.
Wenn man die beiden Stufen auftrennt, zeigen beide dasselbe Verhalten.
Die Zeitkonstante scheint sich aus dem 1MOhm Widerstand dem Kondensator C13 bzw. C18 und dem Verhältnis der Widerstände im Rückkopplungszweig zu ergeben.
Darf man bei Verwendung des TL072 den OpAmp nur als Spannungsfolger verwenden?
Gruß Peter
_________________
Do you have Math Problems ?? Then call 0049-0800 sin(lg((10^45*tan(56))/(f(0)'->(45x^3/3x^2*3x^7)))
|
BID = 643332
Kleinspannung Urgestein
     
Beiträge: 13388 Wohnort: Tal der Ahnungslosen
|
Wenn du mich fragst,ist der 1M viel zu groß bemessen.
Versuch mal 10% davon.
ICh hab sowas auch mal für meinen Eigenbauverstärker gebaut(allerdings nur 2.Ordnung.
Find aber grad den "schaltplan" mit den Werten nicht mehr.
Und zum aufschrauben von dem Teil hab ich grad keine Lust.
ICh hab auch erfolgreich den NE5532/34 eingesetzt.
_________________
Manche Männer bemühen sich lebenslang, das Wesen einer Frau zu verstehen. Andere befassen sich mit weniger schwierigen Dingen z.B. der Relativitätstheorie.
(Albert Einstein)
|
BID = 643334
Peda Schriftsteller
    
Beiträge: 891
|
Den 1MOhm kan ich leider nicht kleiner machen... es geht nicht um Audio sondern um EKG-Signale, da brauch ich auch noch kleine Frequenzen.
_________________
Do you have Math Problems ?? Then call 0049-0800 sin(lg((10^45*tan(56))/(f(0)'->(45x^3/3x^2*3x^7)))
|
BID = 643342
Kleinspannung Urgestein
     
Beiträge: 13388 Wohnort: Tal der Ahnungslosen
|
Die beiden 1M und 1µF haben aber mit dem Filter an sich nix zu tun.
Der Elko dient der Gleichpannungstrennung,und der 1M damit sich der auch wieder entladen kann.
Deshalb kannst du den kleiner machen,da er den "frequenzgang" nicht beeinflussen dürfte.
ICh vermute(!),das das komisches verhalten daher kommt,das eben dieser "Eingangskondensator" permanent "voll" ist...
Und zwischen der ersten und zweiten "Stufe" müsste der R/C eigentlich gar nicht sein.(denke ich zumindest)
_________________
Manche Männer bemühen sich lebenslang, das Wesen einer Frau zu verstehen. Andere befassen sich mit weniger schwierigen Dingen z.B. der Relativitätstheorie.
(Albert Einstein)
[ Diese Nachricht wurde geändert von: Kleinspannung am 26 Okt 2009 19:14 ]
|
BID = 643374
Peda Schriftsteller
    
Beiträge: 891
|
Doch die beiden Stufen mit 1uF und 1MOhm bilden einen 2-stufigen Hochpass.
Wenn ich den Widerstand verkleiner sinkt die Zeitkonstante ...d.h. kleinere Frequenzen werden mehr bedämpft.
Der Kondensator bleibt nicht "voll" der entlädt sich... dann kippt der opamp und der kondensator ist wieder geladen. Und genau warum der OpAmp kippt versteh ich nicht.
Spannungsteiler verkleinern ?? Aber so groß sind ja die FET Eingangskapazitäten nicht.
Aha:
Hab a bissl gesucht:
Die machens so ähnlich, da klappt es offenbar auch:
http://openeeg.sourceforge.net/doc/modeeg/modEEGamp-v1.0.png
_________________
Do you have Math Problems ?? Then call 0049-0800 sin(lg((10^45*tan(56))/(f(0)'->(45x^3/3x^2*3x^7)))
[ Diese Nachricht wurde geändert von: Peda am 26 Okt 2009 20:37 ]
|
BID = 643380
Kleinspannung Urgestein
     
Beiträge: 13388 Wohnort: Tal der Ahnungslosen
|
Verständnissfrage:
(weil ich hab das nur für Audio bisher gemacht)
Dein Filter ist ein 2x2 Stufiger Tiefpass mit in der 1Stufe 10facher Verstärkung,und in der zweiten mit einstellbarer.
Wozu soll da der Hochpass am Eingang gut sein?
_________________
Manche Männer bemühen sich lebenslang, das Wesen einer Frau zu verstehen. Andere befassen sich mit weniger schwierigen Dingen z.B. der Relativitätstheorie.
(Albert Einstein)
|
BID = 643382
Peda Schriftsteller
    
Beiträge: 891
|
Gegen Gleichstrom
_________________
Do you have Math Problems ?? Then call 0049-0800 sin(lg((10^45*tan(56))/(f(0)'->(45x^3/3x^2*3x^7)))
|
BID = 643389
perl Ehrenmitglied
       
Beiträge: 11110,1 Wohnort: Rheinbach
|
Wirf diese Koppelkondensatoren raus.
Falls du Gleichspannung abtrennen musst, dann erledige das in einer vorgeschalteten Pufferstufe.
|
BID = 643520
Peda Schriftsteller
    
Beiträge: 891
|
Hmm,
habs heute mal ohne Koppelkondensatoren probiert....
Leider auch Mist, hat bloß die Frequenz verschoben,
schwingt jetzt mit 40,03 Hz....
Aber theoretisch müsste das Filter doch so funktionieren oder ?
Edit:
Mich hat noch nichts so geärgert wie das hier:
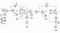
Ich poste hier mal noch den gesamten Schaltplan, vielleicht fallen noch andere Fehler auf:
PS: An der Eingangsstufe muss ich auch noch was ändern ... Störungen gegen GND werden nicht unterdrückt.
_________________
Do you have Math Problems ?? Then call 0049-0800 sin(lg((10^45*tan(56))/(f(0)'->(45x^3/3x^2*3x^7)))
[ Diese Nachricht wurde geändert von: Peda am 27 Okt 2009 19:00 ]
|
BID = 643536
perl Ehrenmitglied
       
Beiträge: 11110,1 Wohnort: Rheinbach
|
Zitat :
| | vielleicht fallen noch andere Fehler auf: |
Vielleicht fragst du den Autor der Schaltung mal, wie der 7905 es schafft aus 0V Minus 5V zu machen.
|
BID = 643577
Kleinspannung Urgestein
     
Beiträge: 13388 Wohnort: Tal der Ahnungslosen
|
Und wo er die 300 und 500 µF Kondensatoren her hat würde mich auch mal interessieren...
Sag an,wie versorgst du die OPVs?
Mit ner gescheiten symetrischen Spannung,oder mit irgendwelchem Krampf?
ICh hatte vorrausgesetzt,das wir uns über die "Grundversorgung" nicht mehr unterhalten müssen...
_________________
Manche Männer bemühen sich lebenslang, das Wesen einer Frau zu verstehen. Andere befassen sich mit weniger schwierigen Dingen z.B. der Relativitätstheorie.
(Albert Einstein)
|
BID = 643589
Peda Schriftsteller
    
Beiträge: 891
|
Hmm Autor bin ich selbst ... und die negative Versorgungsspannung funktioniert auch wunderbar, ob ich jetzt statt 300uF 200uF verbaut hab dürfte auch keine Rolle spielen.
Spannungen liegen nachgemessen stabil bei +- 5V.
Das sollte laut den Datenblättern für stabilen Betrieb reichen.
_________________
Do you have Math Problems ?? Then call 0049-0800 sin(lg((10^45*tan(56))/(f(0)'->(45x^3/3x^2*3x^7)))
[ Diese Nachricht wurde geändert von: Peda am 27 Okt 2009 22:51 ]
[ Diese Nachricht wurde geändert von: Peda am 27 Okt 2009 22:52 ]
|