gitarren-röhren vorstufe Im Unterforum Projekte im Selbstbau - Beschreibung: Selbstbau von Elektronik und Elektro
| Autor |
|
|
|
BID = 42202
Happysteff Gesprächig
   Beiträge: 185 Wohnort: Verden
|
Hallo!
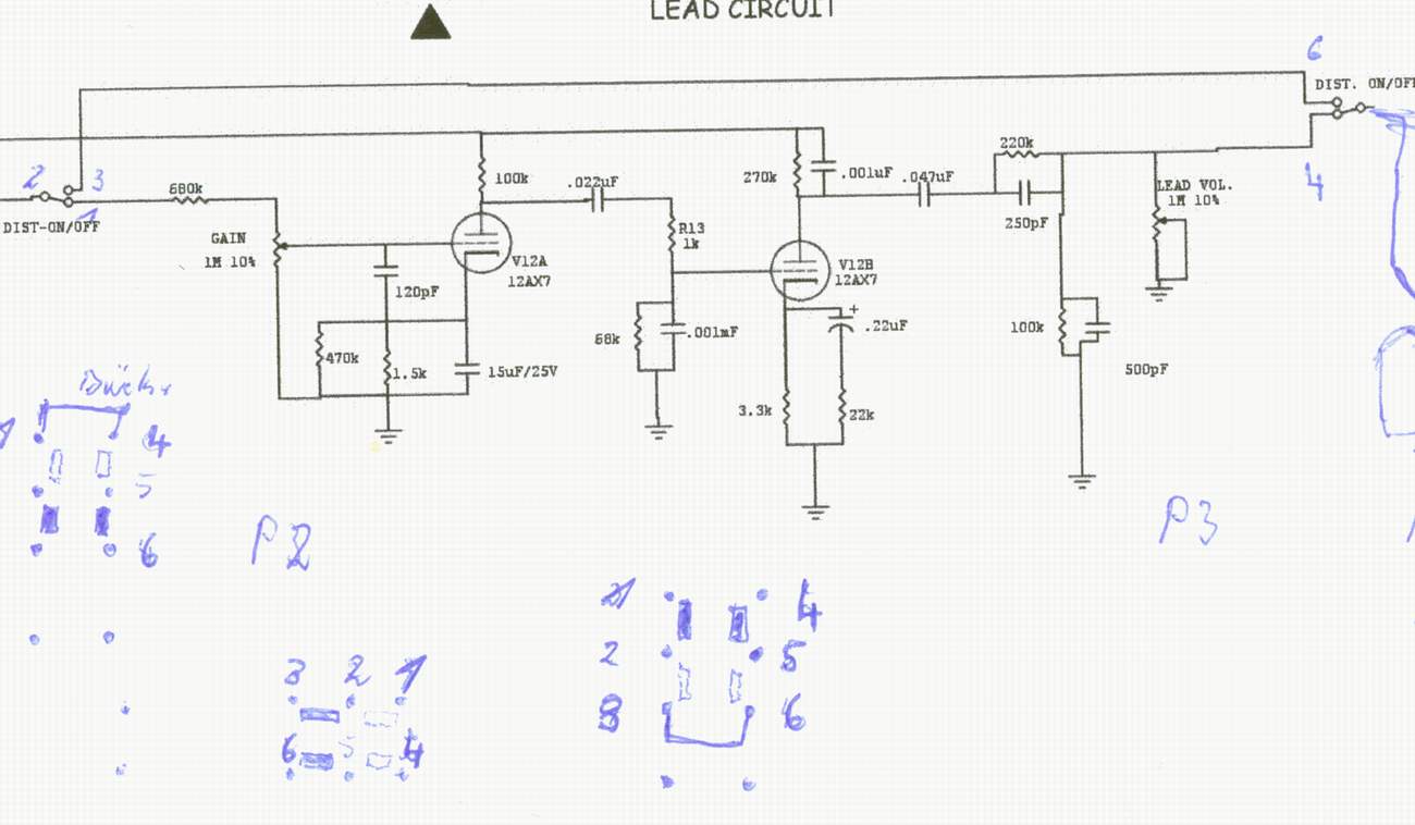
Ich habe mir diese vorverstärker nachgebaut.Klingt wirklich dufte,hab nur ein problem, wenn der vezerrte kanal,also rö 2 zugeschaltet wird habe ich zuviel bass und zu wenig höhen,besonder die höhen werden stark "abgeschnitten" ! Bei den vielen rc gliedern frage ich mich jezt welches ich verändern soll um etwas mehr höhen zu bekommen. Die klanregelung in der clean-stufe wollte ich gern unverändert lassen!
100k/500p verändern? eventl. regelbar als so eine art presence-regler, wenn ja,wie kann ich das machen?
die rc glieder an den gittern haben anscheinend eine bestimmte aufgabe,zumindest habe ich wenig nebengeräusche und auch kein zischeln und pfeifen wie bein meinen vorherigen versuchen!
p.s. einige der angegebenen bauteile hatte ich nicht zur hand. Hab zb. 100k/470p statt 500p. genommen.
Danke.
steff.
Hochgeladenes Bild : SDamp4.JPG
|
BID = 42203
Happysteff Gesprächig
   Beiträge: 185 Wohnort: Verden
|
|
BID = 42397
perl Ehrenmitglied
       
Beiträge: 11110,1 Wohnort: Rheinbach
|
Zitat :
| | Bei den vielen rc gliedern frage ich mich jezt welches ich verändern soll um etwas mehr höhen zu bekommen. |
Viele RC-Glieder mit auf den ersten Blick nicht allzu verschiedenen Eckfrequenzen. Ich finde das in der Tat schon etwas unübersichtlich. Könnte ein Fall für den Simulator sein. Ich hab aber keine Ahnung wie das Spektrum einer e-Gitarre aussieht.
Das einzige was mir sofort aufgefallen ist, und zugleich als Tip:
Die beiden RC-Glieder am Ausgang bilden einen annähernd frequenzkompensierten Spannungsteiler 3:1, und der Wert 470k für den Kathodenwiderstand V12A dürfte falsch sein.
Wenn Du tatsachlich diesen Wert eingebaut hast, ist der Frequenzgang dieser Stufe bis nahezu Gleichstrom praktisch flach.
470Ohm jedoch würden mit 15µF einen Hochpass mit einer Grenzfrequenz von 23 Hz geben.
Vielleicht wären dort 470 Ohm parallel 150nF mit einer Eckfrequenz von 2,3 kHz angebrachter.
_________________
Haftungsausschluß:
Bei obigem Beitrag handelt es sich um meine private Meinung.
Rechtsansprüche dürfen aus deren Anwendung nicht abgeleitet werden.
Besonders VDE0100; VDE0550/0551; VDE0700; VDE0711; VDE0860 beachten !
|
BID = 42489
Happysteff Gesprächig
   Beiträge: 185 Wohnort: Verden
|
Hi @ Pearl
Ich versuche schon einige zeit in der schaltung ein Hochpaß,Tiefpaß,Bandpaß...... herrauszulesen...ist mit nicht gelungen. Da ist anscheinend von allem was dabei!
Ausserdem dachte ich immer das man paralleschaltungen von R und c für schwingkreise benutzt! Wie ist den das mit dem 100k/500pf am ausgang von v12b ? Kan man das überhaupt mit
" 1/ 2pi*R*C " errechnen? Das würde ja bedeuten das alle frequenzen oberhalb 3,2khz (soll erst ab 6KHz)"gekillt" werden oder?
Ich werde das mal mit den von dir vorgeschlagenen werten 470/150nf an V12a versuchen.
Ich hab nochmal eine andere schaltung und dessen freqverlauf gescannt (hab ich auch schon mal nachgebaut,war nix!!) der freq.verlauf soll aber typisch für diese verstärker art sein,also auch auf mein aktuelles projekt anwendbar!
Danke.
stef.
Hochgeladenes Bild : Amp1.JPG
|
BID = 42490
Happysteff Gesprächig
   Beiträge: 185 Wohnort: Verden
|
|
BID = 42511
perl Ehrenmitglied
       
Beiträge: 11110,1 Wohnort: Rheinbach
|
Zitat :
| | Ausserdem dachte ich immer das man paralleschaltungen von R und c für schwingkreise benutzt! Wie ist den das mit dem 100k/500pf am ausgang von v12b ? |
LC-Schaltungen benutzt man gewöhnlich für Schwingkreise.
Die 100k//500pF mußt Du im Zusammenhang mit den 220k//250pF sehen.
250pF haben für alle Frequenzen einen doppelt so hohen Scheinwiderstand wie 500pF. Für die zugehörigen Widerstände ist das auch der Fall. Also ist das ein frequenzkompensierter Spannungsteiler.
Der Unterschied zu einem rein ohmschen Teiler, der ja auch frequenzunabhängig ist, liegt darin, daß der kompensierte eine relativ hohe Ausgangskapazität hat. Dadurch ändert sich seine Characteristik nicht so stark, wenn eine kapazitive Last, z.B. ein Kabel, angeschlossen wird.
_________________
Haftungsausschluß:
Bei obigem Beitrag handelt es sich um meine private Meinung.
Rechtsansprüche dürfen aus deren Anwendung nicht abgeleitet werden.
Besonders VDE0100; VDE0550/0551; VDE0700; VDE0711; VDE0860 beachten !
|
BID = 42734
Happysteff Gesprächig
   Beiträge: 185 Wohnort: Verden
|
Hi äht Pear! (automatisch editiert wegen spamgefahr)
Ich glaube ich habe,zumindest den "höhenkiller" gefunden!
Der 1nF neben dem 270k bei V12B scheint falsch zu sein,bzw. falscher wert! wenn ich den ablöte habe ich "volle-höhen" eher schon zuviel!
Ich werde das mal ausprobieren mit zb. 22.....100nf ?
Aber trotzdem verstehe ich die parallelschaltung von 470k und 1,5k bei V12a noch nicht so ganz. den 470k könnte man doch auch gleich wglassen da man ja eh nur gringfügig unter 1,5k ohm kommt,durch die parallelschaltung1 oder?
|
BID = 42762
perl Ehrenmitglied
       
Beiträge: 11110,1 Wohnort: Rheinbach
|
Zitat :
| | 470k könnte man doch auch gleich wglassen |
Ich schrieb ja schon weiter oben, daß das imho ein Fehler ist und 470R sein sollten. Die Röhre zieht ja sonst fast keinen Strom.
Außerdem verstehst Du offenbar die Schaltung anders als ich:
Ich denke, daß
a) vom Gitter 120pF über 1k5 an Masse gehen, und
b) die Kathode über 470R//15µF an Masse liegt, und daß,
c) eben diese 15µF zu groß sind und eher 150nF sein sollten.
Die Kombination am Gitter von V12B mit 1nF//27k, fg=5,9kHz ist unverdächtig. (27k weil eine funktionierende V12A einen Innenwiderstand von etwa 80kOhm haben wird.)
Ich hatte auch an der seltsamen Zeichnungsweise rumgerätselt, aber ich denke, daß das die richtige Interpretation dieser Schaltung "ohne Verbindungen" ist.
Außer dem von Dir gefundenen Höhenkiller 1000+170pF//150k mit fg=900Hz (ohne den 1nF etwa 150k //170pF, fg=6,2kHz ), gibt es noch weitere Seltsamkeiten:
Der LeadVol-Regler ist nicht als Potentiometer geschaltet, sondern erhöht beim Runterregeln die Grenzfrequenz Deines Höhenkillers gewaltig.
Auch an der Kathode von V12B scheint etwas bei der Dimensionierung des 22k Widerstandes nicht zu stimmen.
HEUREKA ! Jetzt hab ichs !
Die Bezeichnungen sind durcheinandergepurzelt, weil an Kathode(V12B) ein Elko (Pluszeichen!!) mit nur 0,22µF ist, während an K(V12a) ein 15µF Folienkondensator gezeichnet ist.
Woher stammt dieser Mist ?
Offenbar hat sich da jemand in Reverse Engineering geübt.
Wenn ich das also mal zusammenfassend korrigiere:
V12A:
Am Gitter: 120pF + 470k nach Masse. (Ich tippe aber eher auf 47k oder sogar 4k7, scheint etwas mit Schwingneigung zu tun zu haben.)
Kathode: 1k5//220nF nach Masse.
V12B:
Kathode: 3k3//(15µF+22R) (für 500Hz, denn 220R würden 50Hz ergeben.)
Der Regler am Ausgang ist vermutlich so geschaltet und soll beim Zudrehen eine Anhebung der Eckfrequenz des "Höhenkillers" bewirken. Also den 1nF Kondensator wieder reinbauen und damit sich das gut regeln läßt, ein logarithmisches Poti dorthin, Schleifer mit "Ende" verbinden.
Angesichts der vielen Ungereimtheiten dieser Schaltung: Warum baust Du nicht einfach einen Graphic-Equalizer ein ?
_________________
Haftungsausschluß:
Bei obigem Beitrag handelt es sich um meine private Meinung.
Rechtsansprüche dürfen aus deren Anwendung nicht abgeleitet werden.
Besonders VDE0100; VDE0550/0551; VDE0700; VDE0711; VDE0860 beachten !
|
BID = 42802
Happysteff Gesprächig
   Beiträge: 185 Wohnort: Verden
|
Ops...ja hatte ich vergessen,ich habe die korrekturen an v12a auch vorgenommen,habe statt 15mf 150nf genommen und den 470k weggelassen..hat sich aber nur geringfügig auf den klang bzw. höhen ausgewirkt.
Stimmt der plan ist etwas eigenartig,überhaupt habe ich den ganzen verstärker aus insgesamt 5 verschieden plänen zusammengebaut. Ich will mal versuchen ob ich den ganzen verstärker ,so wie er jezt ist,auf papier bekomme!
Übrigens: ich habe das mit einem relais schaltbar gemacht,wenn das relais nicht angezogen ist,ist nur die erste ecc83 (V10A/B) Aktiv. Wenn das relais angezoen ist,wird V12A/B (auch ecc83) "dazu" geschaltet. Der relais ausgagng geht direkt zum eingang der phasenunkehr,somit ist der "lead vol." doch ein vol.regler. Wenn der schleifer oben ist,ist das signal an masse!!
Ich hab son schaltplan editor,ich will mal versuchen die gesamte schaltung damit zu erstellen.
Äh...27k ist nicht dabei,du meinst 270K/1nF = 590Hz !!(Anode V12B) deswegen dachte ich auch den c zu erhöhen zb. statt 1nF 100pF,da würde ich wieder auf 5,89KHz kommen oder? Puh...gibt es 100pF überhaut mit der spannungsfestigkeit? Über dem anoden R von 270k fallen ca 110V ab!!
p.s. Ein graphikequlizer wäre etwas häftig,aber ich bin schon am überlegen wie ich eine separate klanregelung für die 2te röhre machen kann,das wäre wohl das beste! Hmm....ja müsste gehen,gitzter von V12B "öffnen" und so eine klangregelung wie an V10 "dazwischen" sezten ?
|
BID = 42819
perl Ehrenmitglied
       
Beiträge: 11110,1 Wohnort: Rheinbach
|
Zitat :
| | Äh...27k ist nicht dabei,du meinst 270K/1nF |
Doch, 27k ist schon dabei:
( 100k//80k ) +1k ) // 68k ---> 27,2399608227228207639569049951028 k
P.S:
Ein Graphicequalizer ist so wüst nicht.
Pro Filter brauchst Du etwa 2 Widerstände und zwei Kondensatoren, einen Opamp, sowie das Poti zum Einstellen.
Letzteres muß ja kein vergoldeter Stereo-Studio-Flachbahnregler sein, ein Trimmer tuts für Deine Zwecke auch.
Mit zweieinhalb TL074 kannst Du also schon einen 10 Band Equalizer 30Hz..16KHz bauen. Die beiden übriggebliebenen Stufen kann man als Puffer an Eingang und Ausgang verwenden.
Regelbereich +/-12 dB.
_________________
Haftungsausschluß:
Bei obigem Beitrag handelt es sich um meine private Meinung.
Rechtsansprüche dürfen aus deren Anwendung nicht abgeleitet werden.
Besonders VDE0100; VDE0550/0551; VDE0700; VDE0711; VDE0860 beachten !
[ Diese Nachricht wurde geändert von: perl am 12 Dec 2003 17:37 ]
|
BID = 43852
Happysteff Gesprächig
   Beiträge: 185 Wohnort: Verden
|
Hallo äht pearl (automatisch editiert wegen spamgefahr)
Ich glaube ich habs gefunden,aber nur weil ich einen plan gefunden habe der dem "selbstgemalten" ähnlich ist! (ist nur spiegelverkehrt bzw. verdreht)Mir geht es jezt noch um R257 270K. der ist bei dem vermeidlich "falschen" plan als 1K ( ! ) eingezeichnent!
frage: wie relevant ist der,ob das evnt. 100K sein muss?
2. Ich habe die die anoden spannungen nicht von 265V und 220V sondern nur ca. 150V und 120V (bei Ub ca. 250V)
Macht das was?
thanks.
steff
Hochgeladenes Bild : mesa2.JPG
|
BID = 43854
Happysteff Gesprächig
   Beiträge: 185 Wohnort: Verden
|
Hier nochmal der "falsche".....
Hochgeladenes Bild : SDamp5.JPG
|
BID = 43868
perl Ehrenmitglied
       
Beiträge: 11110,1 Wohnort: Rheinbach
|
Sicher wird mit 270k die Verstärkung etwas niedriger sein, und auch der Frequenzgang wird etwas anders sein, aber ich bin nicht sicher, ob man den Unterschied überhaupt hört. Außerdem ist es ja subjektiv ob das es dadurch "besser" oder "schlechter" wird.
Das hast Du mit dem Lötkolben sicher schneller ausprobiert, als man die Veränderungen analysieren kann.
Was die Anodenspannunge betrifft, so dürften Deine Werte ok sein. Möglicherweise hatte der andere Verstärker ja eine viel höhere Betriebsspannung.
Falls Du das noch nicht hast, anbei ein paar Kurzdaten der ECC83, damit Du weißt, wann sich die Röhre wohlfühlt.
Hochgeladenes Bild : ecc83.gif
_________________
Haftungsausschluß:
Bei obigem Beitrag handelt es sich um meine private Meinung.
Rechtsansprüche dürfen aus deren Anwendung nicht abgeleitet werden.
Besonders VDE0100; VDE0550/0551; VDE0700; VDE0711; VDE0860 beachten !
|
BID = 43926
Happysteff Gesprächig
   Beiträge: 185 Wohnort: Verden
|
Hallo!
Ja hast recht,ist alles geschmack(gehör)...schache...
Habs mal probiert mit 1k,100k....ist kaum ein unterschied.
Was allerdings hörbar ist,ist die veränderung der anoden r´s ! Obwohl ich das nicht ganz verstehe,in der ertsen hälfte der ecc83 ist ein 82k und in der zweiten 270k !
Bei höheren anode r wird zwar die verstärking bzw. lautstärke etwas geringer,klingt aber besser....(bzw. die verzzerung klingt besser..)
Na ja,jezt kann ich mir das ja nach meinem "geschmackt" zusammen bauen! Genauer gesagt den "frequenz-verlauf".
Bevor ich jezt das thema abschliesse hab ich noch eine frage zu kathoden wiederstand.(damit lässt sich sehr gut die untere grenzfreq. einstellen) Muss das immer eine elko sein oder geht das auch mit mit folien c´s ?
ich würde da gern 100nF nehmen...
p.s. Solch ein daten blatt habe ich nicht,schon garnicht in deutsch! Das ist echt klasse,hast du das auch für EL84?
|
BID = 44000
perl Ehrenmitglied
       
Beiträge: 11110,1 Wohnort: Rheinbach
|
Zitat :
| | Muss das immer eine elko sein oder geht das auch mit mit folien c´s |
Wenn der Platz und Dein Geldbeutel es erlauben, kannst Du selbstverständlich Folienkondensatoren anstelle von Elkos einbauen. Elkos sind lediglich der kleine, billige und oft auch schlechte Ersatz für einen "richtigen" Kondensator. Außerdem pflegen sie nach ein paar Jahren schlecht zu werden. Deshalb findet man in vielen kommerziellen Geräten, bei denen es auf Zuverlässigkeit ankommt, überhaupt keine Elkos.
Zitat :
| | hast du das auch für EL84? |
In der Anlage findest Du die Kurzdaten für Valvo's EL84 und für ihre vornehmere Schwester E84L von Telefunken.
Hochgeladene Datei : EL84_E84L.PDF
_________________
Haftungsausschluß:
Bei obigem Beitrag handelt es sich um meine private Meinung.
Rechtsansprüche dürfen aus deren Anwendung nicht abgeleitet werden.
Besonders VDE0100; VDE0550/0551; VDE0700; VDE0711; VDE0860 beachten !
|
|
Zum Ersatzteileshop
Bezeichnungen von Produkten, Abbildungen und Logos , die in diesem Forum oder im Shop verwendet werden, sind Eigentum des entsprechenden Herstellers oder Besitzers. Diese dienen lediglich zur Identifikation!
Impressum
Datenschutz
Copyright © Baldur Brock Fernsehtechnik und Versand Ersatzteile in Heilbronn Deutschland
gerechnet auf die letzten 30 Tage haben wir 17 Beiträge im Durchschnitt pro Tag heute wurden bisher 9 Beiträge verfasst © x sparkkelsputz Besucher : 187976946 Heute : 7258 Gestern : 28182 Online : 318 27.12.2025 17:11 6 Besucher in den letzten 60 Sekunden alle 10.00 Sekunden ein neuer Besucher ---- logout ----viewtopic ---- logout ----
|
xcvb
ycvb
0.0483939647675
|