| Autor |
|
|
|
BID = 503794
APE64 Gerade angekommen
Beiträge: 5 Wohnort: Lübeck
|
|
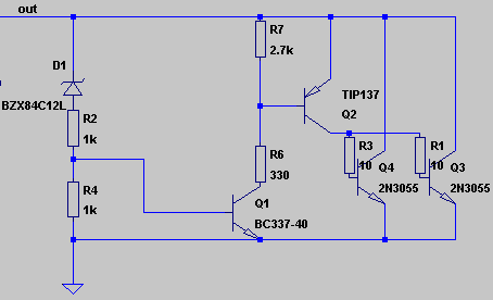
Hallo Leute!
Habe einen Schaltplan gefunden, hab ihn nachgebaut und funktioniert nicht.
Es handelt sich dabei um einen einfachen Shuntladeregler,
der parallel zum Akku angeschlossen wird.
Er soll bei erreichen der Ladeschlußspannung (13,5 Volt, oder 14 Volt, einstellbar über den einstellbaren Widerstand) den Ladestrom über die durchgeschalteten Leistungstransistoren verbraten.Bis dahin sollten sie sperren.
Nun ist es so das sie schon ab 1,25 Volt durchschalten.
Meine Frage lautet, kann die Schaltung funktionieren (siehe Bild)?
Wenn ja, kann man sie auch mit einem 1N3055 betreiben?
Wäre schön wenn sich ein Kundiger die Schaltung mal ansehen könnte.
Habe meine Lötarbeit mehrmals kontrolliert, konnte aber keinen Fehler entdecken und bin ratlos.
Vielen Dank |
|
BID = 503812
GeorgS Inventar
     
Beiträge: 6440
|
|
Hallo,
drei Probleme:
- warum fragst du nicht dort, wo du den Schaltplan herhast?
- ein Shuntladeregler kommt mir, mit Verlaub, etwas
Gaga vor. Ohne Daten zur eigentlichen Ladestromquelle (Ri)
ist so eine Schaltung überhaupt nicht vernünftig dimensionierbar.
Der Akku gast ewig weiter, je nach eingestellter Schwelle
mehr oder minder stark.
- Mit dem Q4 stimmt was nicht, entweder hast du den falsch
gezeichnet oder der Plan ist falsch. Das müßte grundsätzlich
ein npn sein.
Gruß
Georg |
|
BID = 503837
Ltof Inventar
     
Beiträge: 9386 Wohnort: Hommingberg
|
@APE64
Seltsame Schaltung.
Versuchs mal so:
_________________
„Schreibe nichts der Böswilligkeit zu, was durch Dummheit hinreichend erklärbar ist.“
(Hanlon’s Razor)
|
BID = 503861
APE64 Gerade angekommen
Beiträge: 5 Wohnort: Lübeck
|
Moin, Moin nochmal,
also die Schaltung hab ich seinerzeit von Conrad Electronic (der Hersteller war aber noch ein anderer) bekommen, ist schon ein bißchen älter und der Shuntladeregler (wird nicht mehr verkauft)ist für ein Windrad konzipiert.
Der Plan ist von mir richtig abgezeichnet, ich hab mir schon sowas gedacht, das das nicht ganz hinhaut.
Das mit dem Akku gasen ist mir schon klar, stellt aber kein großes Problem dar, weil der Akku mehr oder weniger regelmäßig belastet wird und nicht tagelang geladen wird.
Weitere Schaltungsänderungen sind willkommen.
|
BID = 503873
Ltof Inventar
     
Beiträge: 9386 Wohnort: Hommingberg
|
Eine andere Schaltung habe ich dort vorgeschlagen:
https://forum.electronicwerkstatt.d......html
Ob ein oder zwei von den 2N3055 nötig sind, hängt vom Windgenerator ab. Mehr als 5 Ampere würde ich einem davon nicht zumuten wollen.
Zwischen Akku und Regler muss eine Sicherung. Ansonsten gibt es ein Feuerwerk, falls einer der Leistungstransistoren kaputt geht und einen Kurzschluß macht.
Über zuviel Gasen würde ich mir keine Gedanken machen. Stell die Ladeschlußspannung so ein, wie es der Akkuhersteller empfiehlt und fertig!
Gruß,
Ltof
_________________
„Schreibe nichts der Böswilligkeit zu, was durch Dummheit hinreichend erklärbar ist.“
(Hanlon’s Razor)
|
BID = 504115
APE64 Gerade angekommen
Beiträge: 5 Wohnort: Lübeck
|
Vielen Dank erstmal für Deine Antwort.
Auf der Seite die Du mir vorgeschlagen hast, habe ich eine Schaltung entdeckt die eigentlich voll meinen Vorstellungen entspricht
(siehe Bild).
Allerdings hätte ich noch eine abschließende Frage zum Schaltplan.
1. Die Dimensionierung vom R5 in Watt
2. Der Text neben der Schaltung schreibt "D5 und D7 sind stellvertretend für 2 Z-Dioden a 6,8 Volt". Gemeint ist sicherlich D6 und D7?
Könntest Du mir diese Fragen noch beantworten, wäre schön.
Vielen Dank
Gruß APE64
|
BID = 504137
Ltof Inventar
     
Beiträge: 9386 Wohnort: Hommingberg
|
1:
Das hängt davon ab, wieviel Strom der Windgenerator maximal liefert.
Die Leistung über R5 ist P=I 2 * R
Der Widerstand ist aber prinzipiell unkritisch. Der kann auch Null sein. Es ist möglich, dass die Schaltung bei einem zu kleinen Widerstand an dieser Stelle zu schwingen anfängt. Das muss man testen.
2:
Nein!
Es sind schon D5 und D7 gemeint. Da in der Simulation keine 6,8V-Zenerdioden sind, habe ich eine 12V-Diode und eine LED in Reihe genommen um ungefähr auf die gleiche Spannung zu kommen. Bei zwei 6,8er-Dioden müssen natürlich beide Kathoden "nach oben" zeigen.
Auch bei dieser Schaltung muss eine Sicherung zwischen Shuntregler und Akku sitzen!
Dass der Leistungstransistor ausreichend gekühlt werden muss, ist Dir klar, oder?!
Falls Du diese Schaltung aufbaust, würde ich mich über eine Rückmeldung freuen, weil ich die bislang nur simuliert habe.
Gruß,
Ltof
_________________
„Schreibe nichts der Böswilligkeit zu, was durch Dummheit hinreichend erklärbar ist.“
(Hanlon’s Razor)
|
BID = 504455
APE64 Gerade angekommen
Beiträge: 5 Wohnort: Lübeck
|
to Ltof,
vielen Dank für die Antwort. Soweit alles klar, aber wie im richtigen Leben eine Frage beantwortet, zwei neue aufgetaucht.
Bleibt die Frage nach D6?
Außerdem habe ich beim Stöbern im Forum in einem älteren Beitrag entdeckt, dass Du auch ein Windrad gebaut hast bzw. betreibst, also genau der richtige Mann für mich bist.
Ich hätte gerne gewusst, was Du für einen Laderegler am Windrad benutzt und wie man ohne allzu großen Aufwand eine Art Ladekontrolle realisieren kann. Sollte eigentlich nur eine LED sein, die brennt sobald Strom vom Generator in den Akku fließt.
Das Windrad kann sich ja schon lange drehen, bevor Ladespannung erreicht ist und überhaut ein Milliampere in den Akku kommt. Über Spannung wär das ja ziemlich ungenau (z.B. wenn Akkuspannung 13 V andermal Akku leer und Akkuspannung 10.8 V) , oder sehe ich das falsch?
Mfg
APE64
|
BID = 504479
Ltof Inventar
     
Beiträge: 9386 Wohnort: Hommingberg
|
Hi APE64!
D6 ist für die Funktion des Reglers nicht zwingend. Sie soll nur das Gate des MOSFETs vor Überspannungen schützen. Das würde ihn zerstören.
Die einfachste Ladekontrolle wäre ein Drehspul-Amperemeter in der Leitung zum Akku.
Eine LED ließe sich schon als Primitivanzeige machen. Es kommt darauf an, was für einen Generator Du verwendest. Ist es eine zweckentfremdete KFZ-Lichtmaschine, braucht die LED mit Vorwiderstand nur parallel zur Erregerwicklung angeschlossen zu werden. Bei anderen Generator-Typen muss man es anders machen. Was für einen Generator hast Du?
Mein Windgenerator ist zwar gebaut, aber nicht in Betrieb.  Das ist so ein ewiges Experimental-Spaßprojekt, an dem ich sporadisch weiterbastel. Das Ding auch zu nutzen, wäre natürlich die Krönung.
Gruß,
Ltof
_________________
„Schreibe nichts der Böswilligkeit zu, was durch Dummheit hinreichend erklärbar ist.“
(Hanlon’s Razor)
|
BID = 504485
APE64 Gerade angekommen
Beiträge: 5 Wohnort: Lübeck
|
Hi,
benutze keine umgebaute Lichtmaschine, ist ein bürstenloser Drehstromgenerator, etwa in der Art, aber eine Nummer kleiner (siehe Foto).
|
BID = 504515
Ltof Inventar
     
Beiträge: 9386 Wohnort: Hommingberg
|
Äh - ja - sehr hübsch!
Ist da schon mal was raus gekommen? Existiert denn schon ein funktionsfähiger Windgenerator?
edit:
Mein Windgenerator ist so ähnlich wie das da:
http://www.han.de/~norbert/danmark/b16_Windmuehle.jpg
(nur kleiner und viel moderner)
_________________
„Schreibe nichts der Böswilligkeit zu, was durch Dummheit hinreichend erklärbar ist.“
(Hanlon’s Razor)
[ Diese Nachricht wurde geändert von: Ltof am 1 Mär 2008 7:25 ]
|