| Autor |
Motor-Umpoler Suche nach: motor (31285) |
|
|
|
|
BID = 34296
pillepalle Gerade angekommen
Beiträge: 2 Wohnort: Kreis Heilbronn
|
|
Hi!
Ich hoffe,ihr könnt mir helfen.Ich suche nach einem Schaltplan für einen Motor-Umpoler mit Transistoren.Der Motor soll über 2 Taster die Drehrichtung ändern,also bei gedrücktem ersten Taster links herum und beim 2. Taster dann rechts herum.Betriebsspannung ist 12V.
Habe es bisher mit einem Relaisumpoler versucht,aber es fällt immer mindestens ein Kontakt aus und das Ding geht wieder nicht.
Gruß
pillepalle |
|
BID = 34305
perl Ehrenmitglied
       
Beiträge: 11110,1 Wohnort: Rheinbach
|
|
Zitat :
| | Relaisumpoler versucht,aber es fällt immer mindestens ein Kontakt aus |
Heißt das, das ein Relaiskontakt oder der Taster abbrennt ?
Wieviel Strom fließt denn da, und was für ein Relais verwendest Du ?
Vielleicht zeigst Du uns auch mal das von Dir verwendete Schaltbild.
_________________
Haftungsausschluß:
Bei obigem Beitrag handelt es sich um meine private Meinung.
Rechtsansprüche dürfen aus deren Anwendung nicht abgeleitet werden.
Besonders VDE0100; VDE0550/0551; VDE0700; VDE0711; VDE0860 beachten ! |
|
BID = 34319
FatalError Stammposter
   
Beiträge: 498 Wohnort: Berga /Elster
|
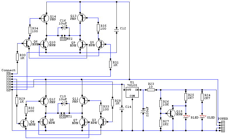
So haben es die Erfinder von Cybot gemacht.
Wird wohl eine Push-Pull Schaltung mit Vorverstärker sein.
Da is noch einiges zur Stromversorgung des ganzen Roboters mit drin, hat aber mit der Motorsteuerung nix weiter zu tun.
Ich denk mal, du wirst dir das relevante Zeug und die Beschaltung selbst herausarbeiten können.
PS:
Hochgeladenes Bild : Motorplatine.gif
[ Diese Nachricht wurde geändert von: FatalError am 7 Okt 2003 14:47 ]
|
BID = 34417
pillepalle Gerade angekommen
Beiträge: 2 Wohnort: Kreis Heilbronn
|
Hi und danke für die Antworten.
Ich meinte bei den Kontakten,dass er nicht richtig schließt.Hatte mal so kleine,billige Relais von Ebay und entweder streikt der geschlossene Kontakt,oder der geöffnete.Mit Transistoren wäre das Problem gelöst,da sie keine mechanischen Teile besitzen.
Die Schaltung war so,dass der Motor jeweils am Mittelkontakt von einem der 2 Relais hing.Die Spannung war an den anderen Kontakten,also z.B bei beiden Relais links + und rechts - .
Aber der Schaltplan sieht vielversprechend aus,werd gleich mal die Schaltung zusammenbruzzeln.
Gruß
pillepalle
|