| Autor |
|
|
|
BID = 32337
Happysteff Gesprächig
   Beiträge: 185 Wohnort: Verden
|
Moin!
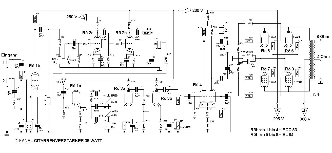
Ich hab mir diesen röhrenverstärker nachgebaut und bin mir nicht ganz sicher ob die bauteile alle richtig bezeichnet sind! Der cleane kanal klingt wirklich dufte,selbst die umschaltung mit dem relais funktioniert und das schalt "knacksen" hält sich in grenzen. Allerdings klingt der verzerrte kanal, rö 2ab,zwar nicht ganz schlecht,hat aber viel zu viel "höhen"! schon wenn mann P2,P3 und den "master" P7 etwas aufdreht fängt es fürchterlich an zu heulen,pfeifen und quitschen..(ähnlich bei bei rückkopplungen)(auch wen kein signal anliegt)
Wenn ich C9 auf zb. 330p erhöhe, wird es etwas besser aber immernoch unzureichend..Woran könnte es noch liegen?
Womit könnte ich als erstes die verstärkung reduzieren,damit rö 2 nicht so früh schon übersteuert? (P2-P3 vertauscht?)
p.s. Ich habe nur 2 El 84 verwendet,alle beuteile sonst so gelassen,ausser Für R38 habe ich 100/Ohm eingesezt!
Steff.
Hochgeladenes Bild : TestAmp2.jpg
|
BID = 32352
perl Ehrenmitglied
       
Beiträge: 11110,1 Wohnort: Rheinbach
|
|
Vielleicht lötest Du mal C5 und evtl auch C7 ab und schaust wie es sich dann anhört.
Check auch mal, ob die Relaiskontakte 3a richtig angeschlossen sind, nicht daß Du da aus Versehen eine Rückkopplung über P1 bekommst.
Die Anodenspannungen 1 und 2 sind ja hoffentlich gegeneinander und gegen die anderen Anodenspannungen mit Widerständen und Elkos entkoppelt.
_________________
Haftungsausschluß:
Bei obigem Beitrag handelt es sich um meine private Meinung.
Rechtsansprüche dürfen aus deren Anwendung nicht abgeleitet werden.
Besonders VDE0100; VDE0550/0551; VDE0700; VDE0711; VDE0860 beachten ! |
|
BID = 32358
Happysteff Gesprächig
   Beiträge: 185 Wohnort: Verden
|
Ok. werd ich morgen mal probieren ohne kathoden c´s
Hab hier nochmal das NT. Kommt nicht ganz hinn mit den spannungen die gewünscht sind, Ich habe das auch aus dem vorherigen 15watter projekt übernommen.Vileicht ist da ja auch noch was faul..?
p.s. Ist nicht mehr der selbstgewickelte,hab einen richtigen tarfo eingebaut. sek.1 250V sek.2 6,3V 4A
Obs.. zu Rö 2, mir fällt gerade noch was ein: ich hatten keinen 2k7 zur hand (R8), hab dafür einen 3k3 eingesezt. Ist das "tragisch"?
Hochgeladenes Bild : NTalsPIC.JPG
|
BID = 32359
perl Ehrenmitglied
       
Beiträge: 11110,1 Wohnort: Rheinbach
|
Zitat :
| | ich hatten keinen 2k7 zur hand (R8), hab dafür einen 3k3 eingesezt. Ist das "tragisch"? |
Wahrscheinlich merkt das keiner. Früher gabs auch Widerstände mit 20% Toleranz und damit gings auch.
Zitat :
| | Kommt nicht ganz hinn mit den spannungen die gewünscht sind, |
Wenn Du damit die Spannungen U1 bis U3 meinst, dann kannst Du durchaus die Widerstände verringern. 100µF ist für die Siebung der Vorstufen kräftig überdimensioniert.
_________________
Haftungsausschluß:
Bei obigem Beitrag handelt es sich um meine private Meinung.
Rechtsansprüche dürfen aus deren Anwendung nicht abgeleitet werden.
Besonders VDE0100; VDE0550/0551; VDE0700; VDE0711; VDE0860 beachten !
|
BID = 32389
Happysteff Gesprächig
   Beiträge: 185 Wohnort: Verden
|
Ja,stimmt auch wieder mit den toleranzen,bei dem alten fender sind zb auch einige widerstände mit silbernen ring eingebaut,die haben das wohl nicht so eng gesehen früher! Ähnlich soll das auch mit kondensatoren gewesen sein,wenn ein bestimmter wert nicht da war haben die einfach in eine andere kiste gegriffen...
|
BID = 32399
perl Ehrenmitglied
       
Beiträge: 11110,1 Wohnort: Rheinbach
|
Zitat :
| | die haben das wohl nicht so eng gesehen früher! |
Nicht nur früher.
In IC-Datenblättern, in denen die Innenschaltung angegeben ist, findest Du oft den Hinweis, daß die angegebenen Widerstandswerte nominell sind und bis zu 30% abweichen können.
_________________
Haftungsausschluß:
Bei obigem Beitrag handelt es sich um meine private Meinung.
Rechtsansprüche dürfen aus deren Anwendung nicht abgeleitet werden.
Besonders VDE0100; VDE0550/0551; VDE0700; VDE0711; VDE0860 beachten !
|
BID = 32571
Happysteff Gesprächig
   Beiträge: 185 Wohnort: Verden
|
Habs mal ausprobiert ohne Ck,ist erheblich besser jezt. Allerdings ist die ganze schaltung erheblich empfindlicher gegenüber störungen und nebengeräuschen,besonders die klangeregelung. Ich ärgere mich schon das ich die vorherige 15watter schaltung wieder zerpflückt habe.....aber mich hatte dieses schaltbild so angesprochen besonders weil da ein verzerrer kanal mit dabei ist.Der 15watter mit nur eine röhren hälfte als phasen umkehr war viel unempfindlicher ...
Ich hab mal gelesen das diese kathodyn-schaltung dehalb gemacht wurde weil röhren teuer waren,bzw. um eine röhre einzu sparen!was aber ja nicht heisst das man das heute noch so machen kann,oder ist eine phasenumker mit einer "ganzen ECC83" grundsätzlich besser?
Na mal sehen,ich werde mal etwas probieren,vielleicht löte ich wieder alles auf die alte schaltung zurück und versuche die verzerrten kanal in die schaltung zu intrigieren....
Will ja auch nicht gleich die flinte ins korn schmeissen,dann schmeckt das brot immer so nach eisen.. 
|