| Autor |
Kleines Problem mit 12V aus ATX-Netzteil Suche nach: netzteil (26455) |
|
|
|
|
BID = 444806
DKR-82 Neu hier

Beiträge: 28 Wohnort: Gelsenkirchen
|
|
Hallo Leute...
zunächst einmal möchte ich euch schildern, was ich bisher gebastelt habe um dann zu meiner Frage zu kommen.
Da ich im Garten einen DVB-T Receiver benutze,leider aber nur einen Fernseher mit defektem Scart-Eingang besitze, besorgte ich mir einen UHF-Modulator und war danach sehr froh, dass ich nach langem Sendersuchen das Cinch-Signal in das Antennensignal einschleifen und wieder Fernsehen konnte.
Da ich nun aber auch noch einen PC im Garten habe, dessen Bild ich ab und an auch gerne auf dem Fernseher haben möchte, ärgerte mich das Umstecken der
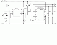
Cinch-Stecker und so kam ich auf die Idee eine nicht benutze Flip-Flop-Schaltung (siehe Bild), die ich noch rumfliegen hatte, zum Umschalten zu benutzen.
Also baute ich ein Relais an die Schaltung und wunderte mich zunächst warum das Relais dann nicht mehr schaltete...später viel mir dann auf dass es wohl an der geringen Strombelastbarkeit des CMOS4013 liegen wird und entfernte die LED´s...dann reichte der Strom zum Schalten des Relais aus und ich erweiterte die Schaltung um ein weiteres Relais (da ich keine Materialien hatte um noch n Treiberstufe mit Transistor dranzuhängen), so dass ich auch die LED´s ( eine an A2 und eine an der Spulenspannung von Relais 2, die ich der Eingangsspannung der Flip-Flop-Schaltung entnommen habe ) wieder benutzen konnte...
soweit, so gut...freute mich schon dass alles nun wunderbar funktionierte, und ich nun per Tastendruck (S1) das Eingangssignal des UHF-Modulators umschalten konnte...
So..und nun zu meinem eigentlichen Problem bzw. meiner Frage!
Da ich während der Testphase die Eingangsspannung aus einem 12V / 300ma Steckernetzteil bezog, wollte ich diese nun aus einem Gerätestecker des PC beziehen ( da die Schaltung ja sinnvollerweise nur bei eingeschaltetem PC betrieben werden soll )
Also Spannung von Gelb und Schwarz (+12V ?! ) des Gerätesteckers entnommen und an die Schaltung angeschlossen...und siehe da...jetzt funktioniert zwar noch die rote LED an A2, aber das Umschalten auf A1 bzw. das Relais will nun nicht mehr schalten...und leider kann ich mir nun so gar nicht erklären woran das liegen könnte?!?
12V aus Steckernetzteil funktionieren, und 12V aus PC-Netzteil nicht!?!
Vielleicht hat ja jemand ne Idee bzw. Erklärung für mich, das ganze macht mich langsam echt fuchsig...
MFG
DKR-82 |
|
BID = 444810
LeoLöwe reloaded Schreibmaschine
    
Beiträge: 1406 Wohnort: Meine
|
|
Liefert das Steckernetzteil wirklich genau 12V? Die PC-Netzteile sind da ein bisschen genauer, manches Steckernetzteil spuckt auch gerne mal 15 V und mehr aus, obwohl 12V draufsteht.
_________________
We now return you to your regularly scheduled nonsense. |
|
BID = 444813
Mr.Ed Moderator
      
Beiträge: 36326 Wohnort: Recklinghausen
|
Noch einfacher wäre natürlich ein simpler Umschalter zum umschalten der Signale. Dann braucht man überhaupt keine Betriebsspannung. Aber warum einfach wenn es auch kompliziert geht...
_________________
-=MR.ED=-
Anfragen bitte ins Forum, nicht per PM, Mail ICQ o.ä. So haben alle was davon und alle können helfen. Entsprechende Anfragen werden ignoriert.
Für Schäden und Folgeschäden an Geräten und/oder Personen übernehme ich keine Haftung.
Die Sicherheits- sowie die VDE Vorschriften sind zu beachten, im Zweifelsfalle grundsätzlich einen Fachmann fragen bzw. die Arbeiten von einer Fachfirma ausführen lassen.
|
BID = 444824
Racingsascha Schreibmaschine
    
Beiträge: 2247 Wohnort: Gundelsheim
|
Wenn du auch einen Schalter statt einem Taster verwenden kannst, geht das auch viel einfacher. Einfach mit einem kleinen Kipp- oder Schiebeschalter (fast) beliebig viele Relais schalten. Hab ich in meinen PC eingebaut um zwischen dem Videosignal meiner Xbox und des Receivers umzuschalten, optional könnte man auch den Ton mit umschalten. EDIT: hast du ne Freilaufdiode an das Relais geschaltet? Könnte nämlich auch sein dass das Relais den Ausgangstreiber des CD 4013 zerstört hat.
_________________
Fnord ist die Quelle aller Nullbits in deinem Computer.
Fnord ist die Angst, die Erleichterung, und ist die Angst.
Fnord schläft nie.
[ Diese Nachricht wurde geändert von: Racingsascha am 22 Jul 2007 14:21 ]
|
BID = 444825
Kaira B Schreibmaschine
    
Beiträge: 1570 Wohnort: Dresden
|
=>Da ich leider aber nur einen Fernseher mit defektem Scart-Eingang besitze<=
Den Aufwand kapier ich nun überhaupt nicht...
Schraub Deinen TV auf und löte erst mal den Scarteingang nach...
Sollte da mehr defekt sein als die Lötstellen auf der Leiterplatte
müßte man mal schaun was da das Scartsingnal behindert
|
BID = 444851
DKR-82 Neu hier

Beiträge: 28 Wohnort: Gelsenkirchen
|
Hallo...danke erstmal für die schnellen Antworten...
@ ED : Es geht ja nicht darum ob es auch einfacher geht, dass ich n Schalter hätte nehmen können iss mir auch bewusst, hatte aber wie gesagt die Flip-Flop-Schaltung noch da, und wollte diese einfach gerne benutzen. Daher hab ich bereits entsprechende Taster gekauft und auch schon im Kabelkanal verbaut..
.
@ Kaira B : Hier geht es ja auch nicht um Aufwand und Nutzen, sondern einfach um den Spaß an der Sache...und Aufschrauben wollte ich den Fernseher nicht, abgesehen davon hat der auch nur einen Scart-Eingang und von daher hätte ich das Problem mit dem Umschalten auch noch, denn der Taster befindet sich nicht da wo sich der Fernseher befindet, sondern ca. 5 Meter entfernt. Ausserdem hab ich jetzt nunmal den UHF-Modulator und daher würde es wenig Sinn machen sich noch um den defekten Scart-Anschluss zu kümmern.
@ Racingsasha: Ne, ne Freilaufdiode hab ich noch nicht eingebaut, müsste ich mir erst noch besorgen, aber die Schaltung funktioniert ja soweit?!? nur halt nicht an den 12V vom PC?! Ton geht separat über Mischpult, werden nur die Videosignale geschaltet.
@ LeoLöwereloaded: Also mein 5-Euro-Meßgerät zeigte (meine ich) beim Steckernetzteil 12,7 V an im Leerlauf und am PC-Stecker 12,4 V...werd´s morgen nochmal messen...
Falls jemand noch Ideen hat, warum dass mit den 12V aus dem PC nicht klappt, würde ich mich sehr über weitere Antworten freuen...
MFG
DKR-82
|
BID = 444881
Kaira B Schreibmaschine
    
Beiträge: 1570 Wohnort: Dresden
|
 Dann zählt das Argument mit dem kaputten Scart ja garnicht
Mach mir um die Prioritätenfindung lötkolbenbesitzender Studenten
wirklich kaum Gedanken...
Die Idee den 4013 eine Schaltstufe zu gönnen mit dem sogar die
Fernsehlampe geschaltet werden könnte ist natürlich auch zu
aufwendig... lieber die LED weglassen
Wenns um den Spaß an der Sache geht ist wohl jeder Aufwand
vertretbar.
(Schutzdiode über der Relaiswicklung iss sowieso überflüssig,
[was macht die eigentlich] geht ja)
Wenns mit dem Steckernetzteil klappt (auch jetzt noch)
PC-Netzteil falsch gepolt, nicht aktiviert oder defekt.
(Anderes PC-Netzteil versuchen)
|
BID = 444950
DKR-82 Neu hier

Beiträge: 28 Wohnort: Gelsenkirchen
|
Das mit dem kaputten Scart war ja auch kein Argument, sondern ein Teil der Vorgeschichte ( die ich im Nachhinein betrachtet wohl besser weggelassen hätte ).
Denn irgendwie bekomm ich den Eindruck, dass sich viele Leute hier mehr Gedanken um die Zeiteinteilung "lötkolbenbesitzender Studenten"  oder um in deren Augen überflüssige Arbeiten zu machen, als um das eigentliche "Problem" !
So gesehen ist es ja auch kein Problem, die Schaltung funktioniert, ich bin zufrieden und wenn´s nicht über das PC-Netzteil läuft, dann halt nicht, es hätte mich einfach nur interresiert wieso es so ist wie es ist! Nicht mehr und nicht weniger!
Ich würd´s vielleicht auch nicht nachvollziehen können wenn mir n Briefmarkensammler im Briefmarkenforum erzählt, dass er Probleme mit der Hitzeentwicklung beim Einzel-Laminieren der Briefmarken bekommt...dennoch würde ich ihm dann wahrscheinlich auch nicht empfehlen sich doch n normales Briefmarkenalbum zu kaufen und die Dinger einfach so einzukleben oder mich über sein Vorhaben lustig machen
Bin nur etwas enttäuscht, dass Leute die gerade mal 2 Sätze zu ihrem Problem schreiben teilweise mehr ( und wertungsfreiere ) Antworten bekommen als jemand der sich etwas Mühe gibt und direkt beim ersten Posting alles detailliert erzählen will, um eventuell folgende Fragen wie "Erzähl doch erstmal, was das für ne Schaltung iss" gleich mit zu beantworten.
Wahrscheinlich schreib ich beim nächsten Mal einfach nur: "Ey...hab ne Schaltung die funktioniert mit 12V, aber nicht wenn ich 12V aus PC hole...wie geht das?"
@ Kaira B: Ich könnte auch die ganze Schaltung weglassen und den Stecker per Hand umstecken...wenn man den Aufwand für´s Kabel verlegen und Schaltung löten zusammenrechnet hätte ich in der Zeit bestimmt 500mal umstecken können, aber ich WILL nicht! Und ich WILL auch nicht die LED´s weglassen, genau wie andere Leute lieber Schuhe für 200 Euro kaufen WOLLEN, obwohl sie vergleichbare auch für 50 Euro kaufen KÖNNTEN!
Denke ne Freilaufdiode über dem Relais kann in keinem Fall schaden, da das Relais nunmal eine induktive Last darstellt und Spannungsspitzen beim Schalten eber dieser dem 4043 (auf Dauer) schaden könnten!
Aber wahrscheinlich wirst du das selber wissen und somit kann ich deinen Kommentar "Schutzdiode iss sowieso überflüssig, geht ja" nur in die Richtung "Hoffentlich geht seine Schaltung bald kaputt" interpretieren?!
Und nochmal zum PC-Netzteil: Wie kann das PC-Netzteil falsch gepolt, nicht aktiviert oder defekt sein, wenn alle anderen angeschlossenen Geräte ( Mainboard, CD-Laufwerk... ) normal funktionieren?!?
Naja egal...wahrscheinlich iss nicht der Aufwand für meine Schaltung zu groß gewesen, sondern der Aufwand meiner Beiträge für eine simple Interessensfrage!
Nichts für ungut und trotzdem danke für alles...
Bye
DKR-82
PS: Hey Kaira, ich weiß dass DU dir KAUM Gedanken um die Zeiteinteilung machst, ok?
|
BID = 444958
Kaira B Schreibmaschine
    
Beiträge: 1570 Wohnort: Dresden
|
 aber ich WILL nicht! Und ich WILL
Mit dieser Einstellung gibts keine unlößbaren Probleme
Könnte es sein das Masseprobleme ärger machen ???
Schaltimpuls wird nicht erkannt (Brummeinstreuung)
Spannung mit Kondensatoren AM IC stützen/Siebglied einfügen
(Drossel)
DENN=> Alles ok und geht nicht ... geht nicht.
Da kann man schon fuchsig werden bis der Arzt kommt
PS:"Hoffentlich geht seine Schaltung bald kaputt"
enstamm Deinem Denken...
Was in Deinem Kopf so alles passiert ist zwar auch
interessant
hilft bei dem Problem aber wenig.
Wenn man sich aufs Wesentliche konzentriert reicht die Zeit
sogar für unwesentliches.
Meine nicht vorhande Katze hat noch keine Jungen.
Das interessiert Dich bestimmt.
(wenn ich Deine Beiträge hoffnungslos fände würd ich
nicht antworten)
[ Diese Nachricht wurde geändert von: Kaira B am 23 Jul 2007 1:14 ]
|
BID = 444959
DKR-82 Neu hier

Beiträge: 28 Wohnort: Gelsenkirchen
|
"Könnte es sein das Masseprobleme ärger machen ???
Schaltimpuls wird nicht erkannt (Brummeinstreuung)
Spannung mit Kondensatoren AM IC stützen/Siebglied einfügen
(Drossel)"
DAS iss doch mal ne Idee!!!  Danke für den konstruktiven Tipp und sorry für mein Hirngespinst "hoffentlich geht seine Schaltung bald kaputt", aber manch geschriebens Wort kann unter gewissen "Umständen" schnell fehlinterpretiert werden
"DENN=> Alles ok und geht nicht ... geht nicht."
Das ist ja der Grund warum ich es gerne mit dem PC zum Laufen kriegen würde...
Ein Problem gelöst zu kriegen iss ja ein bischen wie Drogen nehmen! Was nicht heissen soll, dass ich Drogen zu mir nehme!!! *g*
In meinem studentischen Alltag muss ich das ja sowieso jeden Tag machen, nur dass ich von dieser Art Problemlösen keinen unmittelbaren Nutzen ziehen kann
Aber in der Tat kann man bei einigen Problemen sogar rätseln bis  aber bei diesem hoffe ich doch mal nicht!
Werde mich erstmal um ein RC-Glied?!? bzw. die Siebung der Eingangsspannung bemühen und dann meine Ergebnisse posten...
Gruß
DKR-82
PS: Meine vorhandene Katze hat auch noch keine Jungen...
[ Diese Nachricht wurde geändert von: DKR-82 am 23 Jul 2007 1:52 ]
|
BID = 445284
DKR-82 Neu hier

Beiträge: 28 Wohnort: Gelsenkirchen
|
Hallo...hab das Problem gelöst!
Nachdem ich bei einem anderen Steckernetzteil die selben Schwierigkeiten wie beim PC-Netzteil hatte, kam ich ( dank KairaB  ) auf die Idee es erstmal mit einem einzelnen Kondensator (130V / 100uF) , den ich noch rumfliegen hatte, zu versuchen...
Also Kondensator paralell zur Eingangsspannung...und siehe da...nun funzts auch mit dem PC-Netzteil
Also nochmal danke an alle für ihre Ideen und Tipps und nochmal sorry dass ich mich direkt angegriffen gefühlt hab...hatte halt n BAD DAY!
Nichts für ungut und macht weiter so
Bis dann
DKR-82
|
BID = 445531
Kaira B Schreibmaschine
    
Beiträge: 1570 Wohnort: Dresden
|
Geht doch gibts doch
=>sorry dass ich mich direkt angegriffen gefühlt hab<=
Mal ein paar Semester Psychologie reinziehen dann legt sich das.
Oder Spiele der Erwachsen von Eric Berne lesen,
... dauert nicht so lange.
http://www.amazon.de/Spiele-Erwachs.....13506
|
BID = 445710
DonComi Inventar
     
Beiträge: 8604 Wohnort: Amerika
|
Moin,
Jetzt wo es geht, soll das ja auch so bleiben -> Freilaufdiode spendieren und das Relais nicht direkt an den CMOS-Ausgang hängen. Auch wenn es funktioniert, unsauber ist es.
mfg
_________________
|