Marantz Receiver Tuner Verstärker Radio  SR-5200

Reparaturtipps und Ersatzteile zum Fehler:

Im Unterforum Reparatur - HIFI-Geräte - Beschreibung: Reparaturen an Stereoanlagen, CD-Player, Tuner, Verstärker, Car-HIFI

Elektronik Forum Nicht eingeloggt       Einloggen       Registrieren




[Registrieren]      --     [FAQ]      --     [ Einen Link auf Ihrer Homepage zum Forum]      --     [ Themen kostenlos per RSS in ihre Homepage einbauen]      --     [Einloggen]

Suchen


Serverzeit: 20 12 2025  04:00:45      TV   VCR Aufnahme   TFT   CRT-Monitor   Netzteile   LED-FAQ   Oszilloskop-Schirmbilder            


Elektronik- und Elektroforum Forum Index   >>   Reparatur - HIFI-Geräte        Reparatur - HIFI-Geräte : Reparaturen an Stereoanlagen, CD-Player, Tuner, Verstärker, Car-HIFI

Gehe zu Seite ( 1 | 2 Nächste Seite )      


Autor
Receiver Marantz SR-5200

Problem gelöst    







BID = 443999

Frank4

Neu hier



Beiträge: 49
 

  


Geräteart : Receiver
Hersteller : Marantz
Gerätetyp : SR-5200
Messgeräte : Multimeter
______________________

Hallo,

habe hier einen AV-Receiver Marantz SR-5200 seit vielen Jahren problemlos in Nutzung. Bin im Februar umgezogen und habe gestern meinen Receiver hervorgeholt, um endlich wieder die ganze Anlage aufzubauen.
Nach ca. 3 Stunden Betrieb schaltete der Marantz von alleine in den Stand-by-Betrieb.
Seitdem ist es nicht mehr möglich, das Gerät länger als ca. 10 Minuten zu betreiben, da er dann wieder in den Stand-by geht.
Auch wenn alle Kabel abgezogen sind und das Gerät auf Mute geschaltet, passiert das. Egal wie das Gerät betrieben wird, es schaltet immer wieder in den Stand-by. Alles andere funkioniert aber (nur nicht lange...)
Warum ist der Fehler erst nach dem Umzug aufgetreten und dann erst nach 3 Stunden? Seltsam...

Sichtprüfung OK. Sicherungen OK.
Schaltplan und Service-Manual vorhanden.
Fachwissen vorhanden, da Kommunikationselektroniker.

Was sollte ich mal prüfen? Ich stehe momentan auf den Schlauch.

mfg
Frank


Erklärung von Abkürzungen

BID = 444006

Tom-Driver

Inventar



Beiträge: 8786
Wohnort: Berlin-Spandau
Zur Homepage von Tom-Driver

 

  

ausgetrocknete Elkos im Endstufen- oder Netzteilbereich?
durch zu starken Kapazitätsverlust entstandene Temperaturdrift, führt nach gewisser Zeit zur Schutzabschaltung?

dies wären zumindest meine ersten Gedanken - als Ansatzpunkt...


Zitat :
Schaltplan und Service-Manual vorhanden.
Fachwissen vorhanden, da Kommunikationselektroniker.

das sollte dafür ausreichen...

EDIT: Umzug im Februar, jetzt ist Juli, hmmm... Auch wenn das Gerät (hoffentlich) klimaneutral gelagert wurde - lange Stillstandszeiten ändern nichts am unaufhaltsamen Verfall gewisser Elkos...

Gruß, Tom.

_________________
[x] <= Hier Nagel einschlagen für neuen Monitor!



[ Diese Nachricht wurde geändert von: Tom-Driver am 18 Jul 2007 20:42 ]

Erklärung von Abkürzungen

BID = 444012

Frank4

Neu hier



Beiträge: 49


Zitat :
Tom-Driver hat am 18 Jul 2007 20:36 geschrieben :

ausgetrocknete Elkos im Endstufen- oder Netzteilbereich?
durch zu starken Kapazitätsverlust entstandene Temperaturdrift, führt nach gewisser Zeit zur Schutzabschaltung?



Die 10000uF Netzteil-Elkos haben beide eine leichte Deckel-Wölbung, verdächtig...
Aber warum funktionerte der Receiver zuerst 3 Stunden am Stück und nun nur noch 10 Minuten? Murphys Gesetz?
Manchmal vermute ich, elektronische Geräte haben ein Eigenleben

mfg
Frank

Erklärung von Abkürzungen

BID = 444058

Frank4

Neu hier



Beiträge: 49

So, auf der Platine ist noch eine kleine Spannungsstabilisierungsgruppe vorhanden, die aus zusätzlichen Trafo-Wicklungen +5 V, -5V, +15 V und -15 V mit üblichen 7805,7905,7815 und 7915 erzeugt. Der Kühlkörper für die 15 V ist heiss, aber berührbar, für die 5V-Regler wird der Kühlkörper so heiss, dass man ihn nur noch ganz kurz berühren kann.
Mit einem Digital-Thermometer habe ich getestet, dass der Receiver immer bei einer +/- 1 bis 2 Grad gleichen Kühlkörpertemperatur der beiden 5V-Regler abschaltet.
Dann habe ich mit einem Mini-Ventilator diesen Kühlkörper gekühlt und der Verstärker läuft weiter und schaltet erst ab, wenn ich den Ventilator entferne und die Temperatur wieder angestiegen ist.

Aber warum erzeugt der 7805 und/oder 7905 soviel Abwärme? Die Eingangsspannung liegt bei ca. 10 Volt.
Ist der Stromverbrauch so hoch? Bezweifel ich. Sind die Sieb-Elkos defekt? Oder sind die Regler defekt?
Hat jemand einen Tipp?
Ansonsten würde ich es darauf ankommen lassen und alles tauschen (Elkos, 78/7905 etc..), sind ja nur wenige Euros.

mfg
Frank

Erklärung von Abkürzungen

BID = 444095

Kyuri

Neu hier



Beiträge: 32

eigentlich werden die Spannungsregler doch nur zu heiß, wenn zu hoher Strom fließt, bzw. die Eingangsspannung zu hoch ist.
Hast du die Ausgangsspannungen der Regler mal gemessen, fehlt sie bei der "Abschaltung"?
Haben die Regler nicht sogar eine Hitzeabsicherung, die bei Überlastung anspricht?
Wenn die Teile regulär so heiß werden, sollten sie auf Kühlblechen sitzen.. ist das der Fall? Wenn ja, vielleicht sind sie nicht mehr fest geschraubt?

Gruß
Kyuri

Erklärung von Abkürzungen

BID = 444227

audioklassik

Stammposter


Avatar auf
fremdem Server !
Hochladen oder
per Mail an Admin

Beiträge: 213
Wohnort: Hauptstadt

Bei der leider nicht mehr existierenden Colora Messtechnik in der Werkstatt habe ich einen Spannungsstabi im Leerlauf explodieren sehn. War vorher schon gebraucht und wohl angeschossen.
Noch ein Beispiel:
Mein AVR-65 RDS von Harman Kardon hat irgendwann Mucken gemacht. Der +5V Stabi war derart heiss dass die Platte im Umfeld dunkelbraun verkokelt war. Neuen Stabi rein, Temperatur normal, Mucken weg.

Ergo:
Raus mit dem alten Zeug.

Erklärung von Abkürzungen

BID = 444245

Frank4

Neu hier



Beiträge: 49

Okay, es sind 2 Stück 7805, Ausgangsspannung je 5 Volt (klar), Eingangsspannung gemeinsam 10 Volt. Ausgangsstrom der eine 600 mA, der andere 240 mA. Der Kühlkörper, an dem beide 7805 montiert sind, erwärmt sich innerhalb 10 Minuten auf 70 Grad und dann wird abgeschaltet. Sieb-Elko ist okay, Platine ist okay.
Also den Regler (oder beide) austauschen. Ein 78S05 habe ich hier noch rumfliegen, der kann ja sogar 2A ab.

mfg
Frrank

Erklärung von Abkürzungen

BID = 444247

audioklassik

Stammposter


Avatar auf
fremdem Server !
Hochladen oder
per Mail an Admin

Beiträge: 213
Wohnort: Hauptstadt

na wenn du eh losziehst um nen neuen stabi zu holen kannste ja auch zweie nehmen..... eigentlich...
kannst aber auch beide abschrauben, kiste paar wenige sekunden anschalten, danach siehst du welcher von beiden exorbitant heiss geworden ist, und nur den tauschen.
da sind bestimmt auch kleine elkos direkt an den ICs, wäre empfehlenswert die mit auszuwechseln.

Erklärung von Abkürzungen

BID = 444278

Frank4

Neu hier



Beiträge: 49

Nun sind 2 neue 7805 drinn und es wird immer noch heiss und schaltet ab.
So langsam bin ich jetzt überfragt, was ich noch tun kann. Bei 700 und 240mA dürfte die doch nicht so extrem heiss werden.

mfg
Frank

Erklärung von Abkürzungen

BID = 444303

Tom-Driver

Inventar



Beiträge: 8786
Wohnort: Berlin-Spandau
Zur Homepage von Tom-Driver

Der mit den 700mA (waren es vorher nicht 600?) gibt mir zu denken.
Könnte sein, daß der Kühlkörper zu knapp bemessen ist, aber eher denke ich an zu hohen Strom.
Finde mal heraus, wer da die 700mA verbraucht!


Gruß, Tom.

_________________
[x] <= Hier Nagel einschlagen für neuen Monitor!

Erklärung von Abkürzungen

BID = 444315

Kyuri

Neu hier



Beiträge: 32


700 mA können schon ordentlich Hitze produzieren. Mal so ins Blaue: Mich wundert, dass da zweimal die gleichen Regler drin sind, bist du da absolut sicher? Sind die Regler zum Kühlkörper mit (defekter) Isolierung (z.B. Glimmerplättchen) eingebaut?

Gruß
Kyuri

Erklärung von Abkürzungen

BID = 444325

Frank4

Neu hier



Beiträge: 49


Zitat :
Kyuri hat am 19 Jul 2007 23:00 geschrieben :

Mich wundert, dass da zweimal die gleichen Regler drin sind, bist du da absolut sicher? Sind die Regler zum Kühlkörper mit (defekter) Isolierung (z.B. Glimmerplättchen) eingebaut?



Ja, ich habe den Schaltplan und die Platine vor mir. Vom Trafo kommt +/- 10 Volt (also symmetrisch), die gehen auf einen 7905 und die +10 Volt auf 2 7805. Beide 7805 sind gleich beschaltet, führen aber zu 2 getrennten 5 Volt-Leiterbahnen.
Der 7805 mit 600mA Strom versorgt u.a. das DSP-Board. Das DSP-Board holt sich ca. 480mA.

mfg
Frank

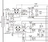
P.S. Ich füge mal einen Schaltplanausschnitt an. IC 104 und 103 sutzen auf den heissen Kühlkörper, IC 104 liefert 600 mA.




[ Diese Nachricht wurde ge&auml;ndert von: Frank4 am 19 Jul 2007 23:43 ]

[ Diese Nachricht wurde geändert von: Frank4 am 19 Jul 2007 23:56 ]

Erklärung von Abkürzungen

BID = 444343

Frank4

Neu hier



Beiträge: 49

Ich habe nun herausgefunden, dass ein IC auf dem DSP-Board ungewöhnlich warm wird. Es ist der cs4228 "Surround Sound Codec". Laut Datenblatt soll der typisch rund 50mA verbrauchen, er verbraucht aber 240 mA!!!
Wo bekomme ich dieses IC? Im "normalen" Elektronik-Shop finde ich den nicht.

mfg
Frank

Erklärung von Abkürzungen

BID = 444376

Tom-Driver

Inventar



Beiträge: 8786
Wohnort: Berlin-Spandau
Zur Homepage von Tom-Driver

hier im Shop könntest Du ihn bestellen.

Gruß, Tom.




_________________
[x] <= Hier Nagel einschlagen für neuen Monitor!

Erklärung von Abkürzungen

BID = 444432

Frank4

Neu hier



Beiträge: 49

Wenn ich den IC "abklemme" wird der Strom für den 7805 um2 240mA geringer, also nur noch 360mA. Trotzdem wird der 7805 immer noch zu heiss.
Das kann doch nicht sein? Die beiden 7805 sind auf einem ca. 7 x 5cm großen Kühlkörper befestigt.
Der Receiver lief doch viele Jahre und stundenlang einwandfrei.

mfg
Frank

Erklärung von Abkürzungen


      Nächste Seite
Gehe zu Seite ( 1 | 2 Nächste Seite )
Zurück zur Seite 1 im Unterforum          Vorheriges Thema Nächstes Thema 
Das Thema ist erledigt und geschlossen. Es kann nicht mehr geantwortet werden !



Zum Ersatzteileshop


Bezeichnungen von Produkten, Abbildungen und Logos , die in diesem Forum oder im Shop verwendet werden, sind Eigentum des entsprechenden Herstellers oder Besitzers. Diese dienen lediglich zur Identifikation!
Impressum       Datenschutz       Copyright © Baldur Brock Fernsehtechnik und Versand Ersatzteile in Heilbronn Deutschland       

gerechnet auf die letzten 30 Tage haben wir 18 Beiträge im Durchschnitt pro Tag       heute wurden bisher 3 Beiträge verfasst
© x sparkkelsputz        Besucher : 187832676   Heute : 2039    Gestern : 15830    Online : 185        20.12.2025    4:00
4 Besucher in den letzten 60 Sekunden        alle 15.00 Sekunden ein neuer Besucher ---- logout ----viewtopic ---- logout ----
xcvb ycvb
0.138402938843