Takt LED

Im Unterforum LED Alles über Leuchtdioden - Beschreibung: Probleme mit Leuchtdioden, LED

Elektronik Forum Nicht eingeloggt       Einloggen       Registrieren




[Registrieren]      --     [FAQ]      --     [ Einen Link auf Ihrer Homepage zum Forum]      --     [ Themen kostenlos per RSS in ihre Homepage einbauen]      --     [Einloggen]

Suchen


Serverzeit: 29 12 2025  04:38:01      TV   VCR Aufnahme   TFT   CRT-Monitor   Netzteile   LED-FAQ   Oszilloskop-Schirmbilder            


Elektronik- und Elektroforum Forum Index   >>   LED Alles über Leuchtdioden        LED Alles über Leuchtdioden : Probleme mit Leuchtdioden, LED

Gehe zu Seite ( Vorherige Seite 1 | 2 )      


Autor
Takt LED
Suche nach: led (32778)

    







BID = 431488

DonComi

Inventar



Beiträge: 8604
Wohnort: Amerika
 

  


Das ist auch nötig.

Aber dennoch ist das nicht die richtige Schaltung.

Ich würde gerne die Quelle mit angeben, habe sie aber nicht mehr. Wollts mal aufbauen, hatte aber chronischen Zeitmangel.




_________________

BID = 431725

hedie

Stammposter


Avatar auf
fremdem Server !
Hochladen oder
per Mail an Admin

Beiträge: 323
Wohnort: Winterthur (schweiz)
Zur Homepage von hedie

 

  

Ok

Also soviel wie ich verstanden habe, ist das die Falsche schaltung es es hat überhaupt keine richtige auf der Seite die du mir gegeben hast.

Du kennst allerdings eine schaltung weist jedoch nicht mehr wo der Link hingekommen ist.

Ist das soweit alles richtig?

Wenn ja, wo soll ich denn nach einer entsprechenden Schaltung suchen?
Google hab ich bereits abgeklappert leider ohne alzu grosse erfolge ich bin mehr oder weniger Ratlos....


Trozdem danke für die Vielen Antworten

Liebe grüsse Claudio

BID = 431772

DonComi

Inventar



Beiträge: 8604
Wohnort: Amerika

Ich habe dir überhaupt keinen Link gegeben, aber der von Mr.Ed
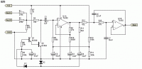
http://sound.westhost.com/project62b.htm
zeigt exakt den Plan, den ich hochgeladen habe. Somit hätten wir auch die Quelle gefunden, die zu meinem Plan passt. Wunderbar, dann hat der Autor auch was davon.

Du hast also jetzt alles, was du brauchst.

_________________

BID = 431786

hedie

Stammposter


Avatar auf
fremdem Server !
Hochladen oder
per Mail an Admin

Beiträge: 323
Wohnort: Winterthur (schweiz)
Zur Homepage von hedie

Du hast doch geschrieben: "aber dennoch ist das nicht die richtige schaltung"

Ich nehme mal an das das auf die von dir angefügte schaltung bezogen ist und wenn ich recht habe... welche ist dann die richtige?

BID = 431818

DonComi

Inventar



Beiträge: 8604
Wohnort: Amerika

Alter Schwede!

So schwer kann das ja nicht sein. Lese dir doch mal die verlinkte Seite durch - dann wird auch klar, welche Schaltung was macht.

Und um eines gleich klarzustellen: ich habe keine davon aufgebaut, und kann dir nicht versichern, dass es klappt. Aber warum sollte es nicht klappen...


Zitat :

Du hast doch geschrieben: "aber dennoch ist das nicht die richtige schaltung"

Ich nehme mal an das das auf die von dir angefügte schaltung bezogen ist

Warum sollte ich eine Schaltung hochladen, wenn ich weiß, dass es nicht die richtige ist?
Das bezog sich auf Mr.Ed.
Die von mir hochgeladene Schaltung erzeugt erst das "Bassignal", welches an die Schaltung von dir angeschlossen wird - der erwartet nämlich bereits aufbereitete Signale. Der NE555 arbeitet als MonoFlop und macht aus unterschiedlich langen Impulsen gleichlange.

_________________


Vorherige Seite      
Gehe zu Seite ( Vorherige Seite 1 | 2 )
Zurück zur Seite 0 im Unterforum          Vorheriges Thema Nächstes Thema 


Zum Ersatzteileshop


Bezeichnungen von Produkten, Abbildungen und Logos , die in diesem Forum oder im Shop verwendet werden, sind Eigentum des entsprechenden Herstellers oder Besitzers. Diese dienen lediglich zur Identifikation!
Impressum       Datenschutz       Copyright © Baldur Brock Fernsehtechnik und Versand Ersatzteile in Heilbronn Deutschland       

gerechnet auf die letzten 30 Tage haben wir 17 Beiträge im Durchschnitt pro Tag       heute wurden bisher 0 Beiträge verfasst
© x sparkkelsputz        Besucher : 187997449   Heute : 1463    Gestern : 15227    Online : 420        29.12.2025    4:38
2 Besucher in den letzten 60 Sekunden        alle 30.00 Sekunden ein neuer Besucher ---- logout ----viewtopic ---- logout ----
xcvb ycvb
0.173639059067