Schaltplan für Audiovorverstärker gesucht Im Unterforum Projekte im Selbstbau - Beschreibung: Selbstbau von Elektronik und Elektro
| Autor |
Schaltplan für Audiovorverstärker gesucht Suche nach: schaltplan (24603) |
|
|
|
|
BID = 428914
konran Gerade angekommen
Beiträge: 8 Wohnort: Troisdorf
|
|
Hallo Leute,
ich habe nach mehr als 20 Jahren Inaktivität in der Elektronik das Thema wieder aufgegriffen und suche sozusagen als Auffrischung zum Ausprobieren ein paar gute Schaltungsbeispiele (nur Schaltplan) für NF-Vorverstärker um eine Endstufe mit einer Empfindlichkeit von ca. 3Vss anzutreiben.
Ich will das erst mal per Computersimulation laufen lassen. Leider finde ich meine alten Elektor-Hefte nicht (aus den 70'er und 80'er Jahren), in denen ganz gute drin standen. Dann habe ich zwei Beispiele aus meinem alten Tietze/Schenk-Schaltungstechnik Buch probiert. Ergebnis:
- eine mit einem OP und 6 Transistoren neigt zu HF-Schwingungen und ich bekomme den null-Offset nicht gehandelt
- eine zweite mit nur 6 Transistoren läuft DC-seitig an die Wand und geht nicht wirklich.
Um ins Verständnis wieder rein zu kommen hätte ich gern ein paar Beispiele von euch. Das wäre toll
Gruß, Konran
_________________
Nach dem Löten entspannen mit
Wellness * Gesundheit * Lifestyle
http://www.wellness-portal24.biz |
|
BID = 428917
Deff Schriftsteller
    
Avatar auf fremdem Server ! Hochladen oder per Mail an Admin
Beiträge: 778 Wohnort: Sachsen
|
|
Wie wäre es denn Konran, wenn Du Deine beiden "Misserfolge" hier mal per Schaltung und Fotos von Löt- und Bestückungsseite vorstellst?
Vielleicht haben die Nägel eher Köpfe.
Schaltungen solltest Du ausreichend im Netz finden, also mal googlen. Nimm aber eine, wo das Layout vorgegeben ist und Tests mit veröffentlicht wurden.
_________________
Immer wieder MMEB - am Besten mit Chris Thompson! |
|
BID = 428957
konran Gerade angekommen
Beiträge: 8 Wohnort: Troisdorf
|
Zitat : Deff hat am 11 Mai 2007 19:32 geschrieben :
|
Wie wäre es denn Konran, wenn Du Deine beiden "Misserfolge" hier mal per Schaltung und Fotos von Löt- und Bestückungsseite vorstellst? |
Tja Deff, Platinenlayout entfällt wegen iss-nich, sprich: ich habe die Schaltungen nur durch den Simulator laufen lassen. Zumindest die beiden Schaltungen mit "Messergebnissen" kann ich ja mal posten. Vielleicht hast du oder jemand anderes bereits 'nen Hinweis dazu?!
Gruß, Konran
PS: Ein Scope-Bild der ersten Schaltung enthält auch den Output der Endstufe, die hinten dran hängt. Da die Kurve fast parallel zum Eingangssignal verläuft, denke ich mal stört das nicht weiter.
_________________
Nach dem Löten entspannen mit
Wellness * Gesundheit * Lifestyle
http://www.wellness-portal24.biz
|
BID = 428993
Dombrowski Stammposter
   
Beiträge: 450
|
Moin.
Schreib mal ein paar Stichworte aus dem Begleittext zu den Schaltungen. Sind die wirklich zum Nachbau gedacht oder sollen damit nur bestimmte Features demonstriert werden? Q5 u. Q6 in der ersten Schaltung arbeiten für tiefe Töne in Basisschaltung, für hohe Töne im Emitterschaltung, richtig? Warum ist die Umgebung von C1 u. C2 asymmetrisch?
Wenn du schon den LF357 angepeilt hast..., reicht nicht eine einfache Stufe mit dem Chip und vier, fünf Widerständen drumherum?
D.
|
BID = 429097
Esko Stammposter
   
Beiträge: 465 Wohnort: Cadolzburg
|
Hallo erstmal,
deine Schaltungen sind beide Klasse B Verstärker, was für einen Vorverstärker recht ungewöhnlich ist. Auch ist die erste Schaltung ungewöhnlich komplex für so eine Aufgabe, wo schon der OP-Amp dass alleine und ohne symmetrische Stromversorgung schaffen würde. Siehe Plan von Dombrowski.
Um ehrlich zu sein steige ich beim ersten Plan nicht ganz durch.
Im Internet und bei Elektor gibt es Schaltungen in Hülle und Fülle, vielleicht findest du etwas einfacheres bzw. besser passendes.
mfg
Esko
|
BID = 429116
Electronicfox Schreibmaschine
    
Beiträge: 1634 Wohnort: hamburg
|
Schaue dir mal diese Schaltung an. Hast Glück das ich gerade einen älteren Hornyphon-TV hier stehen habe und gerade das NF-Moul hier draußen gehabt habe.
_________________
Es ist nicht mein Ziel mit dem Kopf durch die Wand zu gehen, sondern mit den Augen eine Tür zu finden. Also warum kompliziert, wenn’s einfach geht.
|
BID = 429242
konran Gerade angekommen
Beiträge: 8 Wohnort: Troisdorf
|
Oh je, diesen Eintrag habe ich nicht mehr rechtzeitig abbrechen können. Lieber Admin, bitte löschen falls möglich
Gruß,
Konran
[ Diese Nachricht wurde geändert von: konran am 13 Mai 2007 16:24 ]
|
BID = 429243
konran Gerade angekommen
Beiträge: 8 Wohnort: Troisdorf
|
Hallo zusammen,
erst mal danke für eure vielen Antworten
@Dombrowski:
Zitat :
| | Schreib mal ein paar Stichworte aus dem Begleittext zu den Schaltungen. Sind die wirklich zum Nachbau gedacht oder sollen damit nur bestimmte Features demonstriert werden? |
Das zitierte Buch war damals im Studium das Standardwerk für Schaltungstechnik. Die Angaben sind meist exemplarisch und in beiden aufgeführten Schaltungen mit Ansätzen zur Dimensionierung versehen. Sämtliche Halbleiter tauchen ohne Typen auf, nur LED's mit Farbangabe wegen der Durchlassspannung.
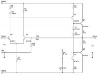
Die erste Schaltung ist in einen NF-Zweig mit OP und den HF-Zweig nur über die Transistoren aufgeteilt. Begründung: Nutzung der Bandbreiteneigenschaften der Transistoren bei hohen Frequenzen weil der OP bei hoher Spannungsverstärkung stark abfällt, dennoch der OP zur Nutzung seiner Nullpunktstabilität.
Die Simulation zeigt mir allerdings einige Probleme damit:
Ich bekomme den DC-Nullpunkt nicht eingestellt, die Beschaltung des Offsets laut Datenblatt mit Poti an die positive Betriebsspannung führt sofort zu HF-Schwingneigung.
Bei Aussteuerung über 1,3Vpp Eingangssignal führt zu starken Schwingungen im Übernahmebereich des Vorzeichenwechsels.
Zitat :
| | Q5 u. Q6 in der ersten Schaltung arbeiten für tiefe Töne in Basisschaltung, für hohe Töne im Emitterschaltung, richtig? |
Ja, stimmt.
Zitat :
| | Warum ist die Umgebung von C1 u. C2 asymmetrisch? |
Was ist da für dich asymmetrisch?
Das OP-Ausgangssignal wird (theoretisch) nullpunktsymmetrisch über R11 und R12 in Q5 und Q6 eingekoppelt. Symmetrisch sehe ich Q5 und Q6 jeweils als Emitterfolger mit R9 für den positiven Zweig und R10 für den negativen Zweig. R7/C1 bzw. R8/C2 sind zur Wechselspannungsgegenkopplung, so dass für hohe Frequenzen eine hohe Stromverstärkung für Q5 und Q6 eingestellt wird.
Soweit finde ich das in Ordnung. Was ich als fragwürdig betrachte ist die Gleichmäßigkeit der Verstärkung für hohe und niedrige Frequenzen, sprich: ist nach der Zusammenführung der beiden getrennten Frequenzbereiche die Spannungsverstärkung tatsächlich über alles 10:1 und dann die starke Schwingneigung mit dem LF357. Als Rechteckantwort habe ich immer ein gut sichtbares Einschwingverhalten auf der ansteigenden Flanke. Setze ich z.B. ein "lahmes" Teil wie den 741 ein, dann geht die Gesamtverstärkung schon ab 8kHz in die Knie.
Zitat :
| | Wenn du schon den LF357 angepeilt hast..., reicht nicht eine einfache Stufe mit dem Chip und vier, fünf Widerständen drumherum? |
Danke an dieser Stelle für deine Schaltung. Ich habe die Simulation mit dem LF357 ausprobiert weil ich in den 80'er Jahren mal einen physikalisch aufgebauten VV aus der Elektor mit diesem OP hatte, der gut lief und rauscharm war. Auch dieser VV hatte einige Transistoren drauf (4 - 6). Als gesamte Spannungsverstärkung des VV brauche ich wenigstens 10, eher 15 - 18 um die Endstufe auf Vollaussteuerung zu bringen. Dafür reicht imho der einzelne OP nicht aus. Die Schwingneigung bei hoher Verstärkung spricht dem entgegen und ein OP mit geringer Slew Rate schafft nicht genug obere Grenzfrequenz bei der geforderten Verstärkung.
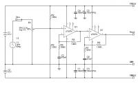
Die zweite Schaltung ist ebenfalls aus dem Buch, aber ohne Angaben zur Dimensionierung. Offensichtlich laut Ergebnis der Simulation reicht hier der einfache Differenzverstärker mit Q5 und Q6 so wie angegeben nicht als Eingangsstufe aus. Laut Buch arbeitet Q3 als gesteuerte Stromquelle mit D9 und R5 als driftarmem Stromspiegel. Q4 ist ebenfalls eine Stromquelle und Q3/Q4 bilden mit Q5/Q6 je eine komplementäre Kaskodeschaltung.
@Esko:
Ein Beispiel aus Elektor habe ich inzwischen vorliegen, jedoch noch nicht ausprobiert. Einfacher wird es mit den Schaltungen aus der Elektor nicht, dafür sicherlich besser passend. Da die Autoren der Elektor meist Qualitätsanforderungen an die Schaltungen stellen, heißt das bei einer Vorstufe, dass stabiler Frequenzgang über einen weiten Bereich mit geringen Verzerrungen gewünscht wird. Das ist dann wieder eine komplexe Aufgabenstellung wo in meinem Verständnis ein paar wenige Bauteile nicht ausreichen.
Vielleicht helfen dir meine o.g. Erläuterungen zur ersten Schaltung zum Verständnis?
@Electronicfox:
Danke für deine Schaltung. Das ist natürlich schon ein Komplettverstärker mit ein paar Watt Ausgangsleistung. Ich werde das sicherlich mal durch die Simulation laufen lassen, allerdings geht es mir im Moment tatsächlich um die Vorstufe, die eine Spannungsverstärkung von ca. 10 - 18 haben sollte. Eine passende Endstufe die für sich allein betrachtet mit wenig Aufwand geringe Verzerrungen und guten Frequenzgang eine Leistung von über 60W abgibt habe ich bereits. (Das ist übrigens wieder eine Schaltung aus dem anfangs zitierten Buch, leicht von mir modifiziert und passend dimensioniert; Klasse AB-Betrieb mit Strombegrenzung und Kurzschlusssicherung; klassisch ohne MOSFET's etc.).
Einen schönen Sonntag euch,
Konran
_________________
Nach dem Löten entspannen mit
Wellness * Gesundheit * Lifestyle
http://www.wellness-portal24.biz
|
BID = 429382
Dombrowski Stammposter
   
Beiträge: 450
|
Moin.
Zitat :
| Zitat :
Warum ist die Umgebung von C1 u. C2 asymmetrisch?
Was ist da für dich asymmetrisch? |
C1 != C2. R7 != R8. Wird unterstellt, dass BC547 u. BC557 abgesehen von NPN vs. PNP unterschiedliche Eigenschaften haben?
Aber egal. Ich hab das Gefühl, dass es Demoskizzen von Tietze-Schenk sind, die bestimmte Grundideen herausarbeiten sollen, und sie nicht für den realen Nachbau geplant sind.
Lad doch mal die einfache Schaltung in den Simulator.
D.
|
BID = 429499
konran Gerade angekommen
Beiträge: 8 Wohnort: Troisdorf
|
N'Abend,
Zitat :
| | C1 != C2. R7 != R8. |
Ach du liebe Güte - das ist mir in der Zeit als ich reale Bauteile verwendet habe nicht passiert: Das war ein reiner Kopierfehler! C1/R7 sollte natürlich C2/R8 entsprechen. Ich habe das korrigiert und mit den Werten ein wenig probiert ...
Zitat :
| | Ich hab das Gefühl, dass es Demoskizzen von Tietze-Schenk sind, die bestimmte Grundideen herausarbeiten sollen, und sie nicht für den realen Nachbau geplant sind. |
Das Buch ist ein 80'er Jahrgang - diese Schaltungen waren damals zum Nachbau gedacht! Es sind nur nicht überall Dimensionierungshinweise drin, das sollte man sich anhand vorhergehender Kapitel erarbeitet haben bzgl. wiederkehrender Funktionsgruppen. Nun, mittlerweile haben sich manche Dinge in der Schaltungstechnik geändert, andere wiederum nicht.
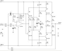
Die Aussage zu R7 und R8 im Buch besagt, dass man die offene Verstärkung des HF-Zweiges damit variieren kann und man solle sie so einstellen, dass sich das gewünschte Einschwingverhalten der Gesamtschaltung ergibt. Nach etwas probieren läuft die Schaltung mit 100R und 2,2uF passabel. Überschwinger auf der ansteigenden Flanke bei Rechteckansteuerung sind jedoch nicht wegzubekommen, ebenfalls nicht die Schwingneigung bei hoher Aussteuerung und die Offsetkompensation auf symmetrisch null zu bringen ist für den Ofen. Nehme ich jedoch statt dem LF357 einen OP77, dann ist sowohl das Einschwingverhalten besser und der Nulloffset geht ebenfalls direkt.
Zitat :
| | Lad doch mal die einfache Schaltung in den Simulator. |
Ok, das habe ich dann auch getan. Wirklich schön, das klappt auf Anhieb. Der Nulloffset am Ausgang (DC-mäßig gemessen) liegt bei etwa 3mV. Das Einschwingverhalten ist auch ganz Ok. Nur die Gesamtverstärkung (etwa 3,5) ist für Vollaussteuerung meiner vorgesehenen Endstufe zu wenig. Ich habe deine Schaltung daher erweitert mit einer zweiten Stufe und das Ganze mit symmetrischen Betriebsspannungen versehen und anschließend auf DC-Kopplung gebracht. Das Ergebnis ist eine hohe Verstärkung (35dB) und ein ansprechender Frequenzgang. Vielleicht ist es ja für dich und andere interessant. Ich habe die geänderte Version hier gepostet.
Gruß, Konran
_________________
Nach dem Löten entspannen mit
Wellness * Gesundheit * Lifestyle
http://www.wellness-portal24.biz
|
BID = 429531
Esko Stammposter
   
Beiträge: 465 Wohnort: Cadolzburg
|
ganz ehrlich, warum so kompliziert?
Die Schaltung mit den zwei Opamps ist doch etwas unsinnig. Für R4 ca 10k einsetzen und den zweiten OPV weglassen hat dasselbe Ergebnis. Außerdem sollte man bei einem VV den Lautstärkeregler ans Ende der Signalkette setzen.
Edit: Warum so ein extravaganter LF357? Der Standardbaustein für Audio ist der 5532 oder auch gebräuchlich der 072.
[ Diese Nachricht wurde geändert von: Esko am 14 Mai 2007 21:03 ]
|
BID = 429595
konran Gerade angekommen
Beiträge: 8 Wohnort: Troisdorf
|
Zitat :
| | Die Schaltung mit den zwei Opamps ist doch etwas unsinnig. Für R4 ca 10k einsetzen und den zweiten OPV weglassen hat dasselbe Ergebnis. |
Nein, weder unsinnig noch gibt es dasselbe Ergebnis. Es gibt zwar den passenden Verstärkungsfaktor, nur ist die Slew Rate des OPV's endlich, selbst wenn es ein LF357 ist. Bei einem Einzel-OPV ist die bei entsprechend hoher Verstärkung noch mögliche obere Grenzfrequenz eine Dekade niedriger (bei Zuwachs der Verstärkung um den Faktor 10).
Dann reicht es nicht, R4 zu ändern - es muss C2 im umgekehrten Verhältnis angepaßt werden, bei deinem Vorschlag von R4 = 10k also auf 4,7uF. Sonst steigt die untere Grenzfrequenz um den Faktor 10 an.
Zitat :
| | Außerdem sollte man bei einem VV den Lautstärkeregler ans Ende der Signalkette setzen. |
Danke, das sehe ich ein. Diesen Umstand habe ich bei der Ursprungsschaltung von Dombrowski nicht beachtet.
Zitat :
| | Warum so ein extravaganter LF357? Der Standardbaustein für Audio ist der 5532 oder auch gebräuchlich der 072. |
Ich kenne deine beiden genannten Typen nicht, weder namentlich noch deren Eigenschaften. Elektor hat damals den LF357 gern eingesetzt. Die Vorzüge im Kleinsignalaudiobereich sind seine Slew Rate, rauscharm, hohe Eingangsimpedanz wegen JFET's und gute Gleichtaktunterdrückung. Nachteilig sein Schwingverhalten, leider. - Hättest du einen Link auf Datenblätter zu 5532 und 072?
Hier noch zur Veranschaulichung drei Diagramme:
oben - Originalschaltung mit einem LF357 und R4=100k / C2=470n
mitte - einzelner LF357 mit R4=10k / C2=470n
unten - einzelner LF357 mit R4=10k / C2=4u7
Gruß, Konran
_________________
Nach dem Löten entspannen mit
Wellness * Gesundheit * Lifestyle
http://www.wellness-portal24.biz
|
BID = 429635
Dombrowski Stammposter
   
Beiträge: 450
|
Moin.
Zitat :
| Zitat :
Außerdem sollte man bei einem VV den Lautstärkeregler ans Ende der Signalkette setzen.
Danke, das sehe ich ein. Diesen Umstand habe ich bei der Ursprungsschaltung von Dombrowski nicht beachtet. |
Die Absicht ist niedriger Innen-/Ausgangswiderstand, falls da noch eine gewisse Strecke zwischen VV und PA liegt.
Das Trimmpoti ist ein Pegelsteller für den Fall, dass die max. Verstärkung von 11 nicht ausgenutzt werden soll. Der LF357 ist nur für äußere Verstärkungen von >3..4 frequenzkompensiert. Außerdem besorgt das Poti die Standard-Eingangsimpedanz von 47 kOhm.
Sollte es Probleme mit Stabilität od. Überschwingern geben, den Rückkopplungswiderstand (1M) mit einem recht kleinen Kondensator brücken, Größenordnung 10 pF.
D.
|
BID = 429666
konran Gerade angekommen
Beiträge: 8 Wohnort: Troisdorf
|
Morjen,
Zitat :
| | Sollte es Probleme mit Stabilität od. Überschwingern geben, den Rückkopplungswiderstand (1M) mit einem recht kleinen Kondensator brücken, Größenordnung 10 pF. |
Vielen Dank. Ich habe das mit deiner Version durchprobiert. Mit 1,8pF liefert die Simulation ein gutes Einschwingverhalten und im Frequenzgang liegen die -0,5dB Punkte bei 10,2Hz und 21,5kHz (-3dB bei 3,7Hz und 64,3kHz).
Gruß, Konran
_________________
Nach dem Löten entspannen mit
Wellness * Gesundheit * Lifestyle
http://www.wellness-portal24.biz
|
BID = 429728
Esko Stammposter
   
Beiträge: 465 Wohnort: Cadolzburg
|
Zitat :
konran hat am 15 Mai 2007 00:26 geschrieben :
|
Nein, weder unsinnig noch gibt es dasselbe Ergebnis. Es gibt zwar den passenden Verstärkungsfaktor, nur ist die Slew Rate des OPV's endlich, selbst wenn es ein LF357 ist. Bei einem Einzel-OPV ist die bei entsprechend hoher Verstärkung noch mögliche obere Grenzfrequenz eine Dekade niedriger (bei Zuwachs der Verstärkung um den Faktor 10). |
Was du meinst ist das gain bandwidth product zu Deutsch Verstärkungs-Bandbreitenprodukt.
http://en.wikipedia.org/wiki/Gain-bandwidth_product
Bei dem LF357 liegt es bei 3MHz, beim 5532 bei 10MHz.
Das dürfte bei ersterem gerade so für Audio genügen. Aber die Ansprüche können natürlich verschieden sein.
Dein Diagramm kann ich nicht nachvollziehen. Das Diagramm ganz oben verstärk mit ca 5,5x und das ganz unten mit 35x, soweit ich das ablesen kann.
Zitat :
| | Dann reicht es nicht, R4 zu ändern - es muss C2 im umgekehrten Verhältnis angepaßt werden, bei deinem Vorschlag von R4 = 10k also auf 4,7uF. Sonst steigt die untere Grenzfrequenz um den Faktor 10 an. |
Stimmt das hab ich allerdings vergessen.
Zitat :
| | Ich kenne deine beiden genannten Typen nicht, weder namentlich noch deren Eigenschaften. Elektor hat damals den LF357 gern eingesetzt. Die Vorzüge im Kleinsignalaudiobereich sind seine Slew Rate, rauscharm, hohe Eingangsimpedanz wegen JFET's und gute Gleichtaktunterdrückung. Nachteilig sein Schwingverhalten, leider. - Hättest du einen Link auf Datenblätter zu 5532 und 072? |
TL072: http://www.ortodoxism.ro/datasheets/texasinstruments/tl072.pdf
5532: http://www.onsemi.com/pub/Collateral/NE5532-D.PDF
LF357: http://www.national.com/opf/LF/LF357.html
Grüße von Esko
[ Diese Nachricht wurde geändert von: Esko am 15 Mai 2007 16:56 ]
|
|
Zum Ersatzteileshop
Bezeichnungen von Produkten, Abbildungen und Logos , die in diesem Forum oder im Shop verwendet werden, sind Eigentum des entsprechenden Herstellers oder Besitzers. Diese dienen lediglich zur Identifikation!
Impressum
Datenschutz
Copyright © Baldur Brock Fernsehtechnik und Versand Ersatzteile in Heilbronn Deutschland
gerechnet auf die letzten 30 Tage haben wir 18 Beiträge im Durchschnitt pro Tag heute wurden bisher 0 Beiträge verfasst © x sparkkelsputz Besucher : 187906465 Heute : 746 Gestern : 19923 Online : 199 24.12.2025 1:16 5 Besucher in den letzten 60 Sekunden alle 12.00 Sekunden ein neuer Besucher ---- logout ----viewtopic ---- logout ----
|
xcvb
ycvb
0.133708000183
|