Schaltung mit OP

Im Unterforum Grundlagen - Beschreibung: Grundlagen und Fragen für Einsteiger in der Elektronik

Elektronik Forum Nicht eingeloggt       Einloggen       Registrieren




[Registrieren]      --     [FAQ]      --     [ Einen Link auf Ihrer Homepage zum Forum]      --     [ Themen kostenlos per RSS in ihre Homepage einbauen]      --     [Einloggen]

Suchen


Serverzeit: 28 12 2025  10:55:02      TV   VCR Aufnahme   TFT   CRT-Monitor   Netzteile   LED-FAQ   Oszilloskop-Schirmbilder            


Elektronik- und Elektroforum Forum Index   >>   Grundlagen        Grundlagen : Grundlagen und Fragen für Einsteiger in der Elektronik

Gehe zu Seite ( 1 | 2 Nächste Seite )      


Autor
Schaltung mit OP
Suche nach: schaltung (31745)

    







BID = 401271

mschmitt1984

Gerade angekommen


Beiträge: 7
Wohnort: Westhofen
 

  


Hallo,

ich hatte heute den ersten Teil der Praktischen Prüfung zum Informationselektroniker.

wir hab eine Nf-Verstärker mit einem OP LM358 aufgebaut.

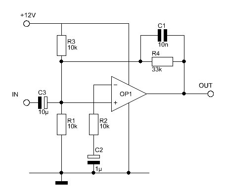
Ich hätte dazu folgende Fragen: Für was ist der 10nF-Kondensator parallel zum Rückkopplungswiderstand gut und was ist die Aufgabe des 1µF Elko am negierten Eingang?

haben die was mit den Grenzfrequenzen zu tun? Die Schaltung verhält sich wie ein Bandpass.




[ Diese Nachricht wurde geändert von: mschmitt1984 am 23 Jan 2007 21:17 ]

BID = 401317

perl

Ehrenmitglied



Beiträge: 11110,1
Wohnort: Rheinbach

 

  


Zitat :
Die Schaltung verhält sich wie ein Bandpass.
Eigentlich nicht, denn die Schaltung enthält ein bis zwei Fehler.
Mal sehn ob du ihn findest.

_________________
Haftungsausschluß:



Bei obigem Beitrag handelt es sich um meine private Meinung.



Rechtsansprüche dürfen aus deren Anwendung nicht abgeleitet werden.



Besonders VDE0100; VDE0550/0551; VDE0700; VDE0711; VDE0860 beachten !

[ Diese Nachricht wurde geändert von: perl am 23 Jan 2007 23:10 ]

BID = 401357

mschmitt1984

Gerade angekommen


Beiträge: 7
Wohnort: Westhofen

Lötpunkt am R3 vergessen

Mit der Polung vom C3 bin ich mir auch nicht ganz so sicher, war aber im Original-Schaltbild genau so eingezeichnet.

BID = 401363

Ltof

Inventar



Beiträge: 9386
Wohnort: Hommingberg

Ich finde diese Schaltung ziemlich sinnlos. Ist die aus der Erinnerung oder in der Prüfungshektik abgemalt?

_________________
„Schreibe nichts der Böswilligkeit zu, was durch Dummheit hinreichend erklärbar ist.“
(Hanlon’s Razor)

BID = 401373

mschmitt1984

Gerade angekommen


Beiträge: 7
Wohnort: Westhofen

ist von den Prüfungsunterlagen abgemalt worden.

Aber für was sind jetzt die Kondensatoren gut?

BID = 401377

Ltof

Inventar



Beiträge: 9386
Wohnort: Hommingberg


Zitat :
mschmitt1984 hat am 24 Jan 2007 10:40 geschrieben :

ist von den Prüfungsunterlagen abgemalt worden.

Und offenbar falsch abgemalt.

Wie soll man den Sinn einzelner Bauteile erklären, wenn die ganze Schaltung keinen Sinn ergibt?

_________________
„Schreibe nichts der Böswilligkeit zu, was durch Dummheit hinreichend erklärbar ist.“
(Hanlon’s Razor)

BID = 401420

perl

Ehrenmitglied



Beiträge: 11110,1
Wohnort: Rheinbach


Zitat :
Lötpunkt am R3 vergessen

Mit der Polung vom C3 bin ich mir auch nicht ganz so sicher,
Ja, aber das Wichtigste: Das linke Ende von C1||R4 gehört an den invertierenden Eingang des Opamps ! Dann erst macht die Schaltung Sinn.
Comprende ?

_________________
Haftungsausschluß:



Bei obigem Beitrag handelt es sich um meine private Meinung.



Rechtsansprüche dürfen aus deren Anwendung nicht abgeleitet werden.



Besonders VDE0100; VDE0550/0551; VDE0700; VDE0711; VDE0860 beachten !

BID = 401451

second

Stammposter



Beiträge: 477
Wohnort: 15
ICQ Status  

komisch,

nur das diese schaltung eine art mitkopplung hat,welche sich bestimmt nice hoch schaukelt.

c1 und r4 sollten aber eher zur gegenkopplung verwendet werden.

was doch etwas stört ist, das die nen spannungsteiler auf den eingang legen.... hallo.... das ist ein op!

bei dieser bauform braucht man keine vorspann-spannung.




bin ich ja mal gespannt, was ich bauen darf, habe am 31.1. praktische prüfung, VDE0702 kommt bei uns definitiv, löten bestimmt auch.

mfg. second

BID = 401452

second

Stammposter



Beiträge: 477
Wohnort: 15
ICQ Status  

achja,

das ding hat funktioniert?

BID = 401458

perl

Ehrenmitglied



Beiträge: 11110,1
Wohnort: Rheinbach


Zitat :
second hat am 24 Jan 2007 16:40 geschrieben :

....
was doch etwas stört ist, das die nen spannungsteiler auf den eingang legen.... hallo.... das ist ein op!

bei dieser bauform braucht man keine vorspann-spannung.
...

@second:
Derartige Kommentare sind nicht förderlich.
Andere fragen wenigstens, wenn sie etwas nicht verstanden haben. Du aber tust so, als wenn du etwas wüsstest.

_________________
Haftungsausschluß:



Bei obigem Beitrag handelt es sich um meine private Meinung.



Rechtsansprüche dürfen aus deren Anwendung nicht abgeleitet werden.



Besonders VDE0100; VDE0550/0551; VDE0700; VDE0711; VDE0860 beachten !

BID = 401496

mschmitt1984

Gerade angekommen


Beiträge: 7
Wohnort: Westhofen


Zitat :
perl hat am 24 Jan 2007 14:07 geschrieben :


Zitat :
Lötpunkt am R3 vergessen

Mit der Polung vom C3 bin ich mir auch nicht ganz so sicher,
Ja, aber das Wichtigste: Das linke Ende von C1||R4 gehört an den invertierenden Eingang des Opamps ! Dann erst macht die Schaltung Sinn.
Comprende ?



ja, stimmt. Sorry hab ich ne Linie falsch abgemalt.

Die Sache hat sich mittlerweile auch erledigt. Hatte heute mein Fachgespräch über die Schaltung. Lief eigentlich ganz gut.

BID = 401578

second

Stammposter



Beiträge: 477
Wohnort: 15
ICQ Status  

@perl

die frage war ernst.

weil op´s eine sache für sich sind.

hatte mir vor ein paar wochen auch eine verstärkerschaltung gebastelt, für ein tachspulenmicrofon, nur meine schaltung sah doch etwas anders aus.

klang es etwa so, alsob ich mich lustig mache?

was mag wohl passieren, wenn ich den ausgang auf den positiven eingang lege?

das verstärkte signal wir wiederum verstärt usw... .

oder sehe ich da was falsch?

BID = 401685

second

Stammposter



Beiträge: 477
Wohnort: 15
ICQ Status  

habe mir mal ein paar schaltungen angesehen, weil durch sowas kann man ja nur lernen ^^

wenn es sich hierbei um ein aktives filterglied handelt?

dann könnte sich ja die frage wegen dem rückkoppel-C in kombination mit dem R4 wirklich nur um eine bestimmte frequenz-frequenzbereich handeln, gewollte abschwächung und verstärkung.

kann ja dann doch wohl ein bandpass sein.

gibt es zu der praktischen durchführung ein paar messergebnisse? "graphisch"

BID = 401755

Cepuk

Gerade angekommen


Beiträge: 2
Wohnort: Amberg
ICQ Status  

Hallo Elektonik-Freunde..

kennt jemand von euch diese Schaltung ???

ich will mir die Steuerung für die Heizgriffe bauen. Hab die Schaltung gefunden aber da stehen keine Werte von Bauteilen drauf


Vielen Dank für eure Hilfe


MfG Daniel



BID = 402019

Dombrowski

Stammposter



Beiträge: 450

Moin.

Direkt kennen nicht. Aber man kann sich ja trotzdem was zusammen reimen. Heizgriffe? Sagt mir nichts. Deshalb als Schalttransistor erstmal den BUZ21 als Vorschlag. OP2 ist eigentlich nicht notwendig.

D.




      Nächste Seite
Gehe zu Seite ( 1 | 2 Nächste Seite )
Zurück zur Seite 1 im Unterforum          Vorheriges Thema Nächstes Thema 


Zum Ersatzteileshop


Bezeichnungen von Produkten, Abbildungen und Logos , die in diesem Forum oder im Shop verwendet werden, sind Eigentum des entsprechenden Herstellers oder Besitzers. Diese dienen lediglich zur Identifikation!
Impressum       Datenschutz       Copyright © Baldur Brock Fernsehtechnik und Versand Ersatzteile in Heilbronn Deutschland       

gerechnet auf die letzten 30 Tage haben wir 17 Beiträge im Durchschnitt pro Tag       heute wurden bisher 1 Beiträge verfasst
© x sparkkelsputz        Besucher : 187986948   Heute : 6164    Gestern : 11123    Online : 200        28.12.2025    10:55
14 Besucher in den letzten 60 Sekunden        alle 4.29 Sekunden ein neuer Besucher ---- logout ----viewtopic ---- logout ----
xcvb ycvb
0.044723033905