Mit einen Transistor +5.6V und 5.6V schalten

Im Unterforum Alle anderen elektronischen Probleme - Beschreibung: Was sonst nirgendwo hinpasst

Elektronik Forum Nicht eingeloggt       Einloggen       Registrieren




[Registrieren]      --     [FAQ]      --     [ Einen Link auf Ihrer Homepage zum Forum]      --     [ Themen kostenlos per RSS in ihre Homepage einbauen]      --     [Einloggen]

Suchen


Serverzeit: 29 12 2025  18:19:38      TV   VCR Aufnahme   TFT   CRT-Monitor   Netzteile   LED-FAQ   Oszilloskop-Schirmbilder            


Elektronik- und Elektroforum Forum Index   >>   Alle anderen elektronischen Probleme        Alle anderen elektronischen Probleme : Was sonst nirgendwo hinpasst


Autor
Mit einen Transistor +5.6V und 5.6V schalten
Suche nach: transistor (12335)

    







BID = 117933

Leon79

Gelegenheitsposter



Beiträge: 77
Zur Homepage von Leon79
 

  


Hi
ich habe ein Problem
Ich muss mit einem Transistor einen Widerstand auf 5.6V schalten und auch auf -5.6V.

Hat da wer eine Idee oder geht das mit einem Transistor gar nicht?

Danke
mfg
LEo

BID = 117967

Bernddi

Schriftsteller



Beiträge: 530
Wohnort: Waldheim

 

  

hallo und willkommen
also du willst mittels transistor eine ausgangsspannung in der polarität umschalten ??? das dürfte nur mittels eines relais mit 2 umschaltkontakten (2*öffner + 2 *schliesser)gehen .
relais abgefallen >>> zb +5volt relais angezogen polarität wird gedreht >>> -5 volt .das relais kannste dann über nen transistor schalten
gruß bernddi

BID = 117972

Leon79

Gelegenheitsposter



Beiträge: 77
Zur Homepage von Leon79

danke erstmals für die schnelle Antwort

Prob ist folgendes:
Bekomme aus einen Gatter (74xx) impulse raus +5V und 0V.

Diese muss ich mit einem Transistor so schalten dass wenn der Highzustand da ist der Transistor auf +5.6V schalten soll und wenn der LowPegel da ist soll er auf -5.6 V schalten. Mit 2 Transistoren hab ich es schon zusammengebracht aber ich muss es mit einen Transistor schalten können.
Hab schon die ganze nacht probiert aber irgendwie funct das nicht richtig.

Danke
L

BID = 117980

Bernddi

Schriftsteller



Beiträge: 530
Wohnort: Waldheim

hallo
hast du eine symetrische spannung (+5,6 volt masse -5,6 volt ?

BID = 118002

Leon79

Gelegenheitsposter



Beiträge: 77
Zur Homepage von Leon79

ja ich muss +- 5.6 Volt gegen gnd legen

BID = 118003

Bernddi

Schriftsteller



Beiträge: 530
Wohnort: Waldheim

hallo zuerstmal
wie bitte entweder du hast 2 spannungen oder du willst zb das ausgangssignal des gatters negieren (widerstand stelt +5,6 volt bei gespertem transistor zur verfügung und bei durchgesteuertem transistor zieht der transistor diese spannung nach masse )poste mal deine schaltung
gruß bernddi

BID = 118017

Leon79

Gelegenheitsposter



Beiträge: 77
Zur Homepage von Leon79

Der Ausgang vom 74Ls90A muss so geschaltet werden das er bei high +5.6V habe und bei low -5.6 V habe.
Zur versorgung stehen +-5.6V und GND. minimale SPg die erlaub ist: +-3.6V
soll ein umsetzer zur ansteurung eines CD4066 gehören



hoffe ich konnte es jetzt einigermaßen erklären



BID = 118020

Bernddi

Schriftsteller



Beiträge: 530
Wohnort: Waldheim

hallo zuerstmal du hast da nen denkfehler !!!!
du schaltest lediglich mit dem transistor die spannung 5volt die am widerstand liegt mach der 0volt schiene (das ist der andre pol der 5voltspannung damit das 5 volt gatter dort eine logische 0 lesen kann bei durchgeschaltetem transistor!!
da ist nichts mit -5 volt schalten !!bei gesperrtem transistor stellt der widerstand nach +5 volt für das gatter den logischen pegel 1 (>3,6 volt zur verfügung )stromflus +5 volt >widerstand >eingang gatter >masse (gnd)bei durchgeschaltetem transistor fliest der strom durch den widerstand ,den transistor nach gnd und das gatter sieht dann 0 pegel < 1,2 volt
gruß bernddi

BID = 118021

Leon79

Gelegenheitsposter



Beiträge: 77
Zur Homepage von Leon79

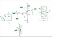
der 1ste transistor soll ja nur die ausgangspannung des opv (12V) auf TTL Nivou bringen. Das was beim zähler hinten rauskommt muss ich wieder über einen transistor auf + - 5.6 Volt schalten können. Ich hab das bild wo ich es mit 2 transis gemacht habe angehängt da functs laut pspice (bekomme am CD4066 Widerstand + - 4.5 Volt.
Nur würde ich das ganze nur mit einen Widerstand nach dem zähler brauchen.
Tut mir leid das ich das nicht gescheit erklären kann aber bin noch ein foren newbie



BID = 118025

Bernddi

Schriftsteller



Beiträge: 530
Wohnort: Waldheim

hallo
also folgendes der opv gibt am ausgang + 12 volt raus gemessen gegen gnd und das gatter braucht nur 5 volt gegen seine negative betriebsspannung !!!damit nun das gatter nicht durch die zu hohe spannung des opv s zerstört wird muss der pegel gewandelt werden !!
das erledigt der transistor in verbindung mit dem widerstand nach´+ 5 volt
damit das aber funktioniert muss gnd mit dem minuspol der speisespannung der gatter verbunden werden (masse )
zur funktion transistor bekommt über dn opv seine basisspannung (+12 volt zwichen emmitter und basis ) steuert daraufhin auf und zieht die spannung die über en widerstand am gattereingang liegt nach 0 volt runter (logische 0 am gatter ) wenn der transistor sperrt dann zieht der widerstand den eingang des gatters auf +5 volt und das gatter sieht dann nen logichen 1 pegel !!!
der transistor funktioniert hier also nur als pegelwandler und das geht eben nun mal abwärts (von +12 volt nach + 5 volt )wie auch aufwärts von +5 volt nach + 12 volt
wichtig sind die bezugspunkte der spannungen !!!
beim opv sind das eben gnd und beim 74xx eben masse (der andere pol der 5 volt versorgung

gruß bernddi

BID = 118033

Leon79

Gelegenheitsposter



Beiträge: 77
Zur Homepage von Leon79

der transistor zwischen opv und 74xx funct ja eh. mein problem ist nach dem 74xx dort muss ich mit einen transitor 5.6V-->GNd und -5.6V-->gnd schalten.
so wie am bild funct die schaltung laut pspice super nur der hintere teil soll durch einen transistor ersetzt werden.

danke für die mühe
Leo

BID = 118045

Bernddi

Schriftsteller



Beiträge: 530
Wohnort: Waldheim

hallo na dann schau dir mal die pfeilspitzen von v2 v7 und v8 an fällt dir da was auf ????
gruß bernddi


Zurück zur Seite 1 im Unterforum          Vorheriges Thema Nächstes Thema 


Zum Ersatzteileshop


Bezeichnungen von Produkten, Abbildungen und Logos , die in diesem Forum oder im Shop verwendet werden, sind Eigentum des entsprechenden Herstellers oder Besitzers. Diese dienen lediglich zur Identifikation!
Impressum       Datenschutz       Copyright © Baldur Brock Fernsehtechnik und Versand Ersatzteile in Heilbronn Deutschland       

gerechnet auf die letzten 30 Tage haben wir 17 Beiträge im Durchschnitt pro Tag       heute wurden bisher 6 Beiträge verfasst
© x sparkkelsputz        Besucher : 188002225   Heute : 6243    Gestern : 15227    Online : 445        29.12.2025    18:19
5 Besucher in den letzten 60 Sekunden        alle 12.00 Sekunden ein neuer Besucher ---- logout ----viewtopic ---- logout ----
xcvb ycvb
0.0908939838409