| Autor |
Schaltung für mehrere RGB - LED´s Suche nach: schaltung (31744) rgb (2408) |
|
|
|
|
BID = 104376
Mitruel Stammposter
    Beiträge: 404 Wohnort: Memmingen
|
|
Hallo
Ich habe ein problem. Ich möchte mir so eine Lampe basteln..
http://cgi.ebay.de/ws/eBayISAPI.dll.....&rd=1
Jetzt weiß ich schon mal das das RGB Led´s sind. solche will ich dafür nehmen...
http://cgi.ebay.de/ws/eBayISAPI.dll.....&rd=1
Jetzt müssen das natürlich sehr viele sein, um etwas helligkeit zu erzeugen. Hat jemand zufällig eine Schaltung für so was oder weiß jemand zufällig wie sowas geht?
Ich möchte die Zeit der Farbwechsel (Zyklus ungefär von 2 min bis 15 min oder so) ändern..wennn das geht.
Kann mir da Bitte jemand helfen bei meinem Projekt?
|
|
BID = 104456
nullus Gesprächig
  
Beiträge: 190
|
|
Hm, wenn du auf programmierbare Effekte verzichten kannst und nur einen weichen Farbwechsel möchtest, findest du HIER eine Schaltungsanregung mit dem LM324. Müsste man nur für ein paar LED's mehr auslegen .
Eine etwas komplexere Steuerung via Paralellport und PC findest du auf der gleichen Site HIER.
Sollen Lichteffkte programmierbar sein, wie im Originalprodukt, wirst du zweckmässigerweise kaum um µC drumrum kommen.
Alternativ bemühe mal die Forumsuche nach "moodlight". So was gab's schon ein paar mal und da wurde als Anregung eine Lösung mit DAC und 4040 CMOS vorgeschlagen.
Nullus |
|
BID = 104834
Mitruel Stammposter
    Beiträge: 404 Wohnort: Memmingen
|
Hallo
Also mit µC...das sagt mir nix. Kann zwar löten, und basteln, und verstehe ne schaltung so halbwegs wenn man sie mir erklärt, aber so tief wie ihr stehe ich nicht in der Materie. Habe mir die Schaltung mal angesehen. Kann ich da problemlos mehrere Led´s also so ca 4 - 6 Stück dranhängen oder wie?
Im übrigen, danke...
Mitruel
|
BID = 104882
Mitruel Stammposter
    Beiträge: 404 Wohnort: Memmingen
|
Noch was. Ich habe mir deine Schaltung die du mir freundlicherweise rausgesucht hast mal angeschaut. Ist die Schon für RGB Leds? Ich sehe irgendwie nur zwei anschlußkontakte für eine led...oder Bin ich blind...
THX
Mitruel
|
BID = 105389
nullus Gesprächig
  
Beiträge: 190
|
RGB-LED's sind nichts anderes als drei einzelne LEDs, die in einem Gehäuse verbaut sind. Jede LED hat dabei ihren eigenen Anodnanschluss und die Kathode wird gemeinschaftlich benutzt. Schau dir z.B.mal das Datenblatt zu der Artikel-Nr. 185388-U0 bei C-rad an, da ist's dargestellt. Man beachte: nach wie vor hat dabei jede LED in diesem "Cluster" ihre eigene Durchlassspannung!
µC=mikro Controller =programmierbare ICs.
nullus
|
BID = 105457
Mitruel Stammposter
    Beiträge: 404 Wohnort: Memmingen
|
Also, so weit so gut. Jetzt habe ich mir schon ein paar schaltungen angesehen. Habe aber das gefühl, das diese Schaltung hier http://www.moddingtech.de/content.php?cat=modding&page=multifader nur für eine Led ausgelegt ist, die erstens ein und ausfaded und keine RGB led ist. Ich habe mir jetzt schon die Anderen Moodlight unterhaltungen angesehen, ist aber immer nix dabei rausgekommen....deswegen wäre ich für hilfe echt dankbar.
Ich will mir also, denke ich mal, auch so ein Matrix board basteln. 1 x 1 m. Aber ich will pro kastchen 20 x 20 cm schon so 16- 20 RGB led´s einbauen, das es auch richtig hell wird. so ne funzel will ich nicht basteln. Da ist mir mein Geld zu schade
Jetzt bräuche ich halt nur noch eine Fertige schaltung (wäre echt supi) die ich nachbauen müßte....die anderen schaltungen sind nämlich nur für eine led ausgelegt oder für eine LED mit 6 anschlüssen...
Die zeit in der die Farbwechsel stattfinden würde ich auch noch gerne bestimmen können.
Und so eine Schaltung habe ich in meiner ganzen suche (googeln....foren....moodlight.....und so weiter) noch nicht gefunden.
Gruß
Mitruel
|
BID = 105540
nullus Gesprächig
  
Beiträge: 190
|
Zitat :
Mitruel hat am 23 Sep 2004 12:52 geschrieben :
|
Also, so weit so gut. Jetzt habe ich mir schon ein paar schaltungen angesehen. Habe aber das gefühl, das diese Schaltung hier http://www.moddingtech.de/content.php?cat=modding&page=multifader nur für eine Led ausgelegt ist, die erstens ein und ausfaded und keine RGB led ist. |
Seufz  Dann schau dir doch mal das Video an, das der freundliche Bastler auf "moddingtech" zu seinem Kunstwerk gemacht hat. Dann wirst du sehr schnell erkennen, dass es sich um zwei LED's handelt, die wechselweise ein und ausgefadet werden  . Natürlich ist das keine RGB-LED, aber das ist doch erstmal völlig egal! Um es zu wiederholen: Mit deiner RGB-LED hast du DREI LEDs in einem Gehäuse. Diese DREI LED's lassen sich wie DREI einzelne behandeln und schalten. Mit der Schaltungsversion könntest du also schonmal zwei Farben deiner RGB-LED wechselweise faden lassen. Schaltest du zwei LED's deiner aus DREI LED bestehenden RGB-LED zusammen, dann hast du einen Wechsel von zwei Farben gegen eine Farbe.
Ob du mit dieser Schaltung allerdings eine große Anzahl von LED's auf einmal schalten kannst weiss ich nicht. Das hängt davon ab, wieviel mA diese Schaltung liefern kann. sollte es zuwenig sein (wovon ich ausgehe), dannn müsste an den Ausgang der Schaltung noch eine Treiberstufe, die die benötigte "Schaltleistung" liefern kann. Da kann ich dir zwar als Anfänger keinen konkreten Vorschlag machen, sollte aber für die allermeisten hier im Forum eine Kleinigkeit sein.
Zitat :
| | Ich habe mir jetzt schon die Anderen Moodlight unterhaltungen angesehen, ist aber immer nix dabei rausgekommen.... |
Kann ich nicht glauben...
Zitat :
| Ich will mir also, denke ich mal, auch so ein Matrix board basteln. 1 x 1 m. Aber ich will pro kastchen 20 x 20 cm schon so 16- 20 RGB led´s einbauen, das es auch richtig hell wird. so ne funzel will ich nicht basteln. Da ist mir mein Geld zu schade  |
Über die Kosten und den Aufwand für eine solche Matrix bist du dir schon im klaren oder...? Ich persönlich bin ja der Auffassung, dass die Kosten und der Aufwand in keinem Verhältnis zum Ergebnis stehen werden, aber Bauende soll man ja bekanntlich nicht aufhalten... .
In dem Zusammenhang definiere doch mal "richtig hell". Wenn du es nun doch durchziehen willst wäre ernsthaft zu überlegen, statt der RGB-LED's verschiedene einfarbige zu nehmen. Da kommt dann u.U. wesentlich mehr Licht raus... .
Zitat :
| Jetzt bräuche ich halt nur noch eine Fertige schaltung (wäre echt supi) die ich nachbauen müßte....die anderen schaltungen sind nämlich nur für eine led ausgelegt oder für eine LED mit 6 anschlüssen...
|
Für diese Dimension mit 100ten von LED's wirst du eine fertige Schaltung kaum finden, dass macht aber IMHO nix, da es letztlich egal ist, ob du 2 LED's oder 2000 LED's im Wechsel blinken lassen möchtest. Der Fadeprozess bleibt identisch, lediglich genug Ausgangsleistung für die LED Menge muss zur Verfügung gestellt werden (s.o.).
Zitat :
| | Die zeit in der die Farbwechsel stattfinden würde ich auch noch gerne bestimmen können. |
Dazu dient das Poti in der Schaltung... .
Nullus
|
BID = 105608
Mitruel Stammposter
    Beiträge: 404 Wohnort: Memmingen
|
Jetzt ja. Ich bin immer im computer im geschäft...da hat das video nicht gefunzt. Jetzt habe ich gesehen, daß es zwei sind. Mit der Treiberstufe, das ist eine gute idee.
Bräuchte aber trotzdem eine Schaltung, mit der ich drei led´s ansteuern kann. sonst verringert sich die Farbenzahl..
weiß ich bin nervig  aber wen soll ich sonst fragen, als euch profis
Mitruel
Ps. du hast mir bis jetzt schon sehr viel weiter geholfen..
|
BID = 107539
nullus Gesprächig
  
Beiträge: 190
|
Hallo Mitruel,
bin über eine Seite gestolpert, die dich eventuell weiterbringen könnte (so dein Projekt nicht schon dem Taschenrechner zum Opfer gefallen ist...). Schau dir doch mal DIESE Seite an. Hier wird ein Moodlight über einen PIC realisiert, der dir dann ein Vielzahl einstellbarer Programme und Parameter bietet.
HTH
Nullus
|
BID = 108491
QuickeR Stammposter
   
Beiträge: 345
|
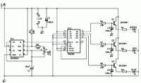
Schaltung für Ansteuerung einer RGB-Led
|
BID = 108492
QuickeR Stammposter
   
Beiträge: 345
|
|
BID = 108493
QuickeR Stammposter
   
Beiträge: 345
|
|
BID = 108494
QuickeR Stammposter
   
Beiträge: 345
|
|
BID = 108495
QuickeR Stammposter
   
Beiträge: 345
|
|
BID = 108496
QuickeR Stammposter
   
Beiträge: 345
|
Fading-Geschwindigkeit regelbar über's Poti beim Timer-IC.
QuickeR
|