Rgelbares NT 0...300V und 0...40V

Im Unterforum Projekte im Selbstbau - Beschreibung: Selbstbau von Elektronik und Elektro

Elektronik Forum Nicht eingeloggt       Einloggen       Registrieren




[Registrieren]      --     [FAQ]      --     [ Einen Link auf Ihrer Homepage zum Forum]      --     [ Themen kostenlos per RSS in ihre Homepage einbauen]      --     [Einloggen]

Suchen


Serverzeit: 27 12 2025  17:21:12      TV   VCR Aufnahme   TFT   CRT-Monitor   Netzteile   LED-FAQ   Oszilloskop-Schirmbilder            


Elektronik- und Elektroforum Forum Index   >>   Projekte im Selbstbau        Projekte im Selbstbau : Selbstbau von Elektronik und Elektro


Autor
Rgelbares NT 0...300V und 0...40V

    







BID = 99799

Happysteff

Gesprächig

Beiträge: 185
Wohnort: Verden
 

  


Moin!. Um meine röhren (eec81 eec83 el34 el84 6L6)prüfen bzw testen zu können will ich mir ein rgelbares NT bauen.
Div. trafos, einbau messinstrumente usw. habe ich...6,3v für heizung habe ich auch...ich könnte jezt noch einen schaltplan 0..300v und 0... ca 40v gebrauchen....
Hab sowas mal mit diesen 2n3055...dingern gelernt,war aber alles für kleinere spannungen...
Geht das nicht einfache heute mit diesen LM....IRF reglern.. oder wie die alle heissen?
Muss nichts aufwendiges sein,viel strom kommt auch nicht zu fliessen max 200mA wenn überhaupt!
steff.

BID = 99806

perl

Ehrenmitglied



Beiträge: 11110,1
Wohnort: Rheinbach

 

  


Zitat :
Geht das nicht einfache heute mit diesen LM....IRF reglern.. oder wie die alle heissen?

Die meisten ICs sind bei 40V zu Ende. Man kommt also um externe Bauteile nicht herum.
Als Längsregler für mehrere hundert Volt kämen vielleicht MOSFETs oder IGBTs in Frage, die ebeso wie Röhren keinen Steuerstrom benötigen.
Anders als Röhren haben diese Teile aber immens große Kapazitäten und Steilheiten von A/V. Deshalb kann man Röhrenschaltungen nicht einfach übernehmen.

Für einen Röhrenprüfer bieten sich vielleicht doch noch Röhren als Regelorgane an. Ab und zu kommem ja für wenig Geld kraftige russische Röhren wie die GU50 (entspricht der Wehrmachts LS50) auf den Markt.

_________________
Haftungsausschluß:



Bei obigem Beitrag handelt es sich um meine private Meinung.



Rechtsansprüche dürfen aus deren Anwendung nicht abgeleitet werden.



Besonders VDE0100; VDE0550/0551; VDE0700; VDE0711; VDE0860 beachten !

BID = 99813

Happysteff

Gesprächig

Beiträge: 185
Wohnort: Verden

Hi Pearl
Hab mir schon sowas ähnliches gedacht....na ja,ich könnte nartürlich auch eine "feste" anodenspannung nehmen,bei statischen messungen ist bei den röhren die ich verwende eh immer 250V anodenspannung im datenblatt angeggeben,dann müsste ich dann nur noch für die veränderbare 0..40V -Ug sorgen...
Ich war nur der meinung ich hätte mal irgendwo eine schaltung mit einem,ich glaube, LM337 oder IRF7xx. gesehn..der die 0...300V rgeln kann...Weiss nur nicht mehr wo! wenn ich das wiederfinde poste ich das mal hier!

BID = 99822

Happysteff

Gesprächig

Beiträge: 185
Wohnort: Verden

boff..ich habs gefunden..sogar 2
Was hälst du davon...geht das...oder braucht das ic ein eigenes kühlhaus?



BID = 99826

Happysteff

Gesprächig

Beiträge: 185
Wohnort: Verden

Elkos 200uF?? ist wohl ein tippfehler... aber dir z-dioden 150v und 160v..ob das richtig ist? (erste schaltung)



BID = 99827

Benedikt

Inventar

Beiträge: 6241

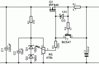
Ich verwende für sowas immer ein einfaches geregtes Netzteil mit IRF840.

Mit diesen Bauteilwerten ist es für 0-300V bei 100mA ausgelegt. Kurzschlussfest mit Begrenzung auf max. 150mA



BID = 99833

Happysteff

Gesprächig

Beiträge: 185
Wohnort: Verden

Wow ... ja..das ist auch anscheinend neuer als das was ich gefunden habe....
Werde das mal probieren..
Danke erstmal
Stef

BID = 102395

Happysteff

Gesprächig

Beiträge: 185
Wohnort: Verden

Hallo!
Hab die obige schaltung mit dem IRF840 nachgebaut,funktioniert ganz gut,ist von 0 bis ca 290V regelbar, allerdings nur solange keine "last" mit drann kommt dh. der irf ist nicht belastbar... schon bei einigen mA bricht die spannung zusammen und der IRF wird sauheiss! (inkl. kühlkörper und wärmeleitpaste)
folgende andere beuteile habe ich genommen weil ich die angegebenen nicht hatte:
C1 150uf/450v R2 22K / statt D1 D2 habe ich 4z-dioden in reihe geschaltet 100-100-100-10 v
Wo liegt der fehler bzw was hab ich falsch gemacht?
"Muss" an D3 immer 12V abfallen? messe da nur ca 3V
Laut datenblatt kan der IRF mehere ampere(!) liefern

BID = 102527

Benedikt

Inventar

Beiträge: 6241

Wenn der IRF heiß wird, wird viel Leistung verbraten, weil ein hoher Strom fließt. Nur wohin fließt der Strom ?
Mess mal die Spannung über R1.

BID = 102818

Happysteff

Gesprächig

Beiträge: 185
Wohnort: Verden

Nee,extern liegt kein fehler vor..die spannung die an R1 abfällt entspricht der angeschlossenen last! Ich hab einen fehler gefunden, habe versehendlich für D3 eine "BAX12" genommen und das ist eine normale diode..glaube ich.!
(wundere mich nur das die 0-300v trotzdem zu regeln war)
Wie dem auch sei,die schaltung geht jezt besser obwohl der IRF immer noch ziemlich heiss wird.. hängt aber jezt mehr mit dem "messobjekt" bzw "last" zusammen... undzwar eine Röhre 6L6gc... sobald die röhre "durchschaltet" also Anodenstrom zu fliessen kommt fängt die gesamte schaltung an zu "schwingen" wie wild...... hat irgenwas mit den gittern,bzw abschirmung zutun...weiss ich auch noch nicht..
Trotzdem,erstmal danke bis hier hin..
steff

BID = 113771

cerker

Stammposter

Beiträge: 379
Wohnort: Hochheim a.M.
Zur Homepage von cerker

Wenn du Endröhren über lange Kabel anschließt schwingen diese gerne auf UKW .. ein PL504 hat das bei mir schon mit 20 V Anodenspannung gemacht .. und zwar so stark das ein UKW Radio 5 m weg NICHTS mehr empfangen hat.

Abhilfe schafft bei statischer Messung einige 100 pF zwischen G1 und Masse und Anode und Masse, zusätzlich noch 1 k Ohm vor G1 und 220 Ohm vor G2, notfalls noch eine Drossel in der Anodenleitung.

BID = 116359

Happysteff

Gesprächig

Beiträge: 185
Wohnort: Verden

Hallo cerker
Hab das problem schon gefunden. Ich habe 2 wiederstände von je 47ohm vergessen,die direkt an den sockeln der röhren gelötet werden sollen. Jewiels am gitter und anode.
Mein "tester" funktioniert einwandfrei jezt.....Na ja...zumindest kann ich grob den zustand der röhren damit messen...:-)



BID = 116522

Her Masters Voice

Inventar


Avatar auf
fremdem Server !
Hochladen oder
per Mail an Admin

Beiträge: 5312
Wohnort: irgendwo südlich von Berlin

Moin Moin.

@ Benedikt: Deine Schaltung sieht gut aus, aber was kommt an den Eingang? Wie in der vorigen Schaltung einfach ein Gleichrichter für die Netzspannung?


_________________
Tschüüüüüüüs

Her Masters Voice
aka
Frank

***********************************
Der optimale Arbeitspunkt stellt sich bei minimaler Rauchentwicklung ein...
***********************************

BID = 116576

Benedikt

Inventar

Beiträge: 6241


Zitat :
Her Masters Voice hat am 20 Okt 2004 12:27 geschrieben :

Moin Moin.

@ Benedikt: Deine Schaltung sieht gut aus, aber was kommt an den Eingang? Wie in der vorigen Schaltung einfach ein Gleichrichter für die Netzspannung?




Ja, und möglichst auch ein Trafo zur Netztrennung !


Zurück zur Seite 1 im Unterforum          Vorheriges Thema Nächstes Thema 


Zum Ersatzteileshop


Bezeichnungen von Produkten, Abbildungen und Logos , die in diesem Forum oder im Shop verwendet werden, sind Eigentum des entsprechenden Herstellers oder Besitzers. Diese dienen lediglich zur Identifikation!
Impressum       Datenschutz       Copyright © Baldur Brock Fernsehtechnik und Versand Ersatzteile in Heilbronn Deutschland       

gerechnet auf die letzten 30 Tage haben wir 17 Beiträge im Durchschnitt pro Tag       heute wurden bisher 9 Beiträge verfasst
© x sparkkelsputz        Besucher : 187977040   Heute : 7352    Gestern : 28182    Online : 195        27.12.2025    17:21
5 Besucher in den letzten 60 Sekunden        alle 12.00 Sekunden ein neuer Besucher ---- logout ----viewtopic ---- logout ----
xcvb ycvb
0.0472159385681