| Autor |
China PWM-Modul das XY-LPWM soll -12V zu +12V PWM machen Suche nach: pwm (3633) modul (5003) pwm (3633) |
|
|
|
|
BID = 1079045
Grimm Stammposter
   
Beiträge: 499 Wohnort: Bayern
|
|
Hallo Jungs,
habe folgendes Problem.
Ich habe ein China PWM-Modul das XY-LPWM und das soll bei 1000Hz ein 10% PWM ausgeben, erst mal keine Problem.
Nun möchte ich das PWM aber von +12V nach -12V haben.
Das habe ich jetzt mal mit einem LM358 gemacht nur ist der Übergang von -12V nach +12V und wieder zurück nach -12V etwas langsam und das bei ca.15mA Ausgagsstrom.
Hat jemand ein Vorschlage welcher OV da besser geeignet ist und die 15 bis 20mA am Ausgang bereitstellt.
Kann ja auch sein das die Idee mit dem OV bereits die falsche Herangehensweise ist.
MfG
|
|
BID = 1079052
Offroad GTI Urgestein
     
Beiträge: 12841 Wohnort: Cottbus
|
|
Zitat :
| | Kann ja auch sein das die Idee mit dem OV bereits die falsche Herangehensweise ist. | Kann man sagen.
Es geht zudem wesentlich einfacher
_________________
Theoretisch gibt es zwischen Theorie und Praxis keinen Unterschied. Praktisch gibt es ihn aber.
[ Diese Nachricht wurde geändert von: Offroad GTI am 27 Feb 2021 13:31 ] |
|
BID = 1079062
Grimm Stammposter
   
Beiträge: 499 Wohnort: Bayern
|
Hallo Offroad GTI,
ich möchte 3 Betriebszustände erreichen.
A = -12 zu +12V 1000Hz PWM (alle Schalter sind offen)
B = -12 zu +9V 1000Hz PWM (Schalter 2,7k Ohm ist geschlossen)
C = -12 zu +6V 1000Hz PWM (alle Schalter sind geschlossen)
Die Schalter schließen zu GND.
Da geht das mit dem Transistor doch nicht oder ?
|
BID = 1079066
Offroad GTI Urgestein
     
Beiträge: 12841 Wohnort: Cottbus
|
Natürlich nicht. Es ist jetzt ja auch eine ganz andere Aufgabenstellung
_________________
Theoretisch gibt es zwischen Theorie und Praxis keinen Unterschied. Praktisch gibt es ihn aber.
|
BID = 1079068
Grimm Stammposter
   
Beiträge: 499 Wohnort: Bayern
|
„Natürlich nicht. Es ist jetzt ja auch eine ganz andere Aufgabenstellung“
Das ist die Aufgabenstellung.
„das soll bei 1000Hz ein 10% PWM ausgeben“
„Nun möchte ich das PWM aber von +12V nach -12V haben.“
...........
|
BID = 1079069
Offroad GTI Urgestein
     
Beiträge: 12841 Wohnort: Cottbus
|
Zitat :
| | Nun möchte ich das PWM aber von +12V nach -12V haben. |
Das macht sie.
Zitat :
| B = -12 zu +9V 1000Hz PWM (Schalter 2,7k Ohm ist geschlossen)
C = -12 zu +6V 1000Hz PWM (alle Schalter sind geschlossen) |
Aber was hat es damit auf sich?
Die Schaltung "Zustand 1-3" ist von dir?
_________________
Theoretisch gibt es zwischen Theorie und Praxis keinen Unterschied. Praktisch gibt es ihn aber.
|
BID = 1079071
Jornbyte Moderator
      
Beiträge: 7395
|
@ Grimm
was willst du?
Mal sind es -12v nach +12V dann sind es 10% und dann -12 zu +9V sowie -12 zu +6V.
Entscheide dich mal.
_________________
mfg Jornbyte
Es handelt sich bei dem Tipp nicht um eine Rechtsverbindliche Auskunft und
wer Tippfehler findet, kann sie behalten.
|
BID = 1079072
Kleinspannung Urgestein
     
Beiträge: 13389 Wohnort: Tal der Ahnungslosen
|
Vor allem wäre es zur Lösungsfindung ganz nett,wenn er mal verraten würde,was das zum Schluß eigentlich werden soll...
_________________
Manche Männer bemühen sich lebenslang, das Wesen einer Frau zu verstehen. Andere befassen sich mit weniger schwierigen Dingen z.B. der Relativitätstheorie.
(Albert Einstein)
|
BID = 1079074
Grimm Stammposter
   
Beiträge: 499 Wohnort: Bayern
|
Jornbyte schreibt:
"Mal sind es -12v nach +12V dann sind es 10% und dann -12 zu +9V sowie -12 zu +6V.
Entscheide dich mal."
-12V nach +12V
-12V nach +9V
-12V nach +6V
V = Volt ist die Spannung.
10% = Breite vom PWM Signal
10% ist das PWM auf (positiv)
und 90% der Zeit ist das PWM Signal (negativ) aber immer -12V.
################
Ich brauche ja nur einen Operationsverstärker der schnell arbeitet und so um die 20mA schalten kann, Betriebsspannung so ca. +15V und -15V und man einfach besorgen kann.
Beim LM358 den ich getestet habe dauert die Änderung von -12V auf +12 zu lange.
[ Diese Nachricht wurde geändert von: Grimm am 28 Feb 2021 8:05 ]
|
BID = 1079076
Offroad GTI Urgestein
     
Beiträge: 12841 Wohnort: Cottbus
|
Laut Datenblatt hat der LM358 als Spannungsfolger ohne Last eine Anstiegsgeschwindigkeit von 0,5V/µs.
Für 24V benötigt er demnach etwa 50µs.
Entspricht das auch deiner Messung?
Wie schnell sollte er sein?
_________________
Theoretisch gibt es zwischen Theorie und Praxis keinen Unterschied. Praktisch gibt es ihn aber.
|
BID = 1079077
der mit den kurzen Armen Urgestein
     
Beiträge: 17437
|
Zeig doch mal Deine Schaltung des OPV ! Und wenn du nur den positiven Anteil der Rechteckspannung beeinflussen willst musst du das schon über den OPV machen ! Oder eben die positive Spannung zb mittels z -Dioden begrenzen !
_________________
Tippfehler sind vom Umtausch ausgeschlossen.
Arbeiten an Verteilern gehören in fachkundige Hände!
Sei Dir immer bewusst, dass von Deiner Arbeit das Leben und die Gesundheit anderer abhängen!
|
BID = 1079079
Grimm Stammposter
   
Beiträge: 499 Wohnort: Bayern
|
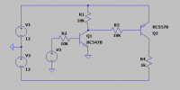
Plan
[ Diese Nachricht wurde geändert von: Grimm am 28 Feb 2021 10:31 ]
|
BID = 1079083
BlackLight Inventar
      Beiträge: 5461
|
Zitat :
Grimm hat am 28 Feb 2021 07:53 geschrieben :
|
Ich brauche ja nur einen Operationsverstärker [...] |
Ja? Ein Komparator reicht nicht? Ab mir jetzt nicht die Anforderung angeschaut.
Wenn dem so ist, wie wäre es mit einem OPA547 oder LM675?
Alternativ zwei Transistoren an den OVP-Ausgang dranhängen?
How to Buffer an Op-Amp Output for Higher Current, Part 2 Siehe Teil B: "Below Ground"
|
BID = 1079084
Grimm Stammposter
   
Beiträge: 499 Wohnort: Bayern
|
|
BID = 1079087
Offroad GTI Urgestein
     
Beiträge: 12841 Wohnort: Cottbus
|
Der OPV braucht eine Rückkopplung.
Die Diode brauchst du nicht.
Dein gewünschter Spannungsbereich sollte mit entsprechenden Spannungsteilern und einen weiteren Spannungsfolger möglich sein.
_________________
Theoretisch gibt es zwischen Theorie und Praxis keinen Unterschied. Praktisch gibt es ihn aber.
|