| Autor |
|
Eingangsschaltung für BeagleBoneBlack |
|
|
|
|
BID = 958997
stefan_89 Neu hier

Beiträge: 24 Wohnort: Pleinfeld
|
|
HALLO ZUSAMMEN,
Ich habe folgendes Problem bzw. folgende Frage bzw. Anliegen.
Wir sind eine kleine Gruppe von Hobbyelektroniker und möchten uns gerne
mit Hilfe eines BeagleBoneBlacks ein Spannungsmesssystem bauen.
Der ADC des BeagleBoneBlack hat einen Eingangsspannungsbreich von 0-1,8
Volt. Dieser muss auf unseren gewünschten Spannungsbereich von +-10 Volt
angepasst werden. Dazu brauchen wir eine "Eingangsschaltung" die das
Signal dämpft und mit einem Offset auf den entsprechenden Bereich
anpasst.
Unsere Überlegung bzgl. der Eingangsschaltung befindet sich im Anhang.
Es wäre sehr nett, wenn uns eventuell einer Tipps oder Lösungsvorschläge
dazu geben könnte. Bzw. wie ein Layout für eine Platine aussieht, die
wir dann selber löten könnten.
Vielen DANK im vorraus!!
|
|
BID = 959000
Offroad GTI Urgestein
     
Beiträge: 12836 Wohnort: Cottbus
|
|
Zitat :
| | Unsere Überlegung bzgl. der Eingangsschaltung befindet sich im Anhang. | Und? Was sagt die Simualtion?
Bestimmt nicht, was ihr wollt, wobei der Ansatz schon ganz gut ist
Nur wo nehmt ihr die 1,65V Offsetspannung her?
So wird es eher was, wenn man eure Schaltung als Grundlage verwendet:
Der Impedanzwandler Eingangsseitig ist gut. Nur bietet er keine Spannungsbegrenzung. Wenn die Eingangsspannung die Versorgungsspannung des OPVs übersteigt, wäre das nicht so schön.
Die Referenzspannung sollte mit einer Kombination aus Festwiderstand und Potentiometer plus Impedanzwandler generiert werden.
Für die 20k Widerstände nimmt man der Einfachheit halber zwei mal 10k.
Zitat :
| | Bzw. wie ein Layout für eine Platine aussieht, | So wie der Schaltplan
Mal im Ernst, wollt ihr eine (oder mehrere) Platinen ätzen lassen, oder mit Lochraster arbeiten?
Da es hier weder um Hochfrequenz, noch um besonders sensitive Signale geht, ist das Layout nicht kritisch.
Baut die Schaltung doch erst mal auf einem Breadboard auf.
_________________
Theoretisch gibt es zwischen Theorie und Praxis keinen Unterschied. Praktisch gibt es ihn aber.
[ Diese Nachricht wurde geändert von: Offroad GTI am 15 Apr 2015 17:11 ] |
|
BID = 959159
stefan_89 Neu hier

Beiträge: 24 Wohnort: Pleinfeld
|
Hallo Offroad GTI,
Erstmal vielen herzlichen DANK für deinen sehr hilfreichen Kommentar!!
Und deine Angehängte Schaltung.
Nun möchte ich gerne auch noch etwas zu deinem Beitrag sagen:
Die Überlegung bzgl. der Referenzspannung hatte ich auch schon, sie wie du vorgeschlagen hast mit einem Festwiderstand und Potentiometer plus Impedanzwandler zu realisieren. Macht auch echt Sinn!
-> Nur wusste ich leider nicht, wie ich das in der Schaltung realisieren sollte!
Ich orientiere mich jetzt mal an deinem Schaltungsentwurf, nochmals DANKE dafür!! Ich hätte da ein paar Fragen dazu, ich hoffe du kannst mir da noch weiterhelfen um sie zu verstehen.
->Wo würde ich an deinem Entwurf die Messspitzen anschließen?
->Die 0 Volt bis 1,8Volt die ich ans Beagle Bone anschließe wo genau greife ich die ab, denn bei deinem Entwurf stehen da -1,8V?
Dann zu deiner Frage wo ich die 1.65V Offsetspannung hernehme, darüber hatte ich mir ehrlich gesagt, noch keine genaueren Gedanken gemacht, aber der Einwand ist echt gut, (nächstes Problem:D)
Wäre gut, wenn mir jemand dabei noch weiterhelfen könnte!
Ich wäre euch sehr DANKBAR
|
BID = 959164
Offroad GTI Urgestein
     
Beiträge: 12836 Wohnort: Cottbus
|
Zitat :
| | -> Nur wusste ich leider nicht, wie ich das in der Schaltung realisieren sollte! |
Mit einer Referenzspannungsquelle, die hatte ich vergessen zu erwähnen.
Wenn du die Hilfsspannung nur aus der Versorgungsspannung generieren würdest, wäre das nicht gerade optimal.
Zitat :
| | wo genau greife ich die ab |
Bei "in" und "out", jeweils natürlich gegen GND.
Zitat :
| | denn bei deinem Entwurf stehen da -1,8V? |
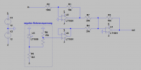
Das war meine Hilfsspannung für die Simulation. Diese habe ich jetzt durch einen kleinen Schaltungsteil ersetzt.
Hier die überarbeitete Version.
R6 ist ein (Mehrgang)Potentiometer ( Beispiel). Ich habe einfach mal 25k rangeschrieben. Aber alles im Bereich 5k...250k wird auch funktionieren.
_________________
Theoretisch gibt es zwischen Theorie und Praxis keinen Unterschied. Praktisch gibt es ihn aber.
[ Diese Nachricht wurde geändert von: Offroad GTI am 18 Apr 2015 13:32 ]
|
BID = 959167
stefan_89 Neu hier

Beiträge: 24 Wohnort: Pleinfeld
|
@ Offroad GTI:
Vielen Dank für deine Hilfe hat mir sehr viel weitergeholfen!
Auch Super gemacht mit dem Link zu dem Poti!!
Zur Refernzspannung hätte ich noch eine Frage: Hast dir ja da echt was einfallen lassen!! Prima!!
Du meintest ja ich sollte die seperat irgendwo abgreifen und nicht aus der Versorgungsspannung abgreifen, wenn ich das richtig verstanden habe oder?
Wesshalb wäre dass nicht optimal?
Ich hoffe ich kann bei weiteren Problemen gerne auf dich zukommen?
Ich werde mir jetzt im Laufe der Woche die Benötigten Bauteile bestellen, und dann mal die Erste Schaltung zusammenbauen. Dir dann gerne Ein Feedback dazu geben, wird aber ca. bis mitte KW 18 dauern.
Wirklich sehr vielen DANK!!
Ich melde mich
|
BID = 959174
Offroad GTI Urgestein
     
Beiträge: 12836 Wohnort: Cottbus
|
Zitat :
| Du meintest ja ich sollte die seperat irgendwo abgreifen und nicht aus der Versorgungsspannung abgreifen, wenn ich das richtig verstanden habe oder?
Wesshalb wäre dass nicht optimal? |
Weil du mit einem Spannungsregler nie die nötige Genauigkeit und Stabilität gekommst, wie mit der Referenzspannungsquelle. Jede Änderung der Versorgungsspannung würde sich bei einem reinen Widerstandsteiler somit direkt auf die Hilfsspannung auswirken.
Zitat :
| | die Benötigten Bauteile bestellen |
Gerade was OPVs und Widerstände betrifft, solltest du ein paar mehr einplanen.
Um den Messbereich des Spürhundknochens besser auszunutzen, könnte man zunächst den Betrag des Eingangssignals bilden (Messgleichrichter mit OPV) und dann auf 0...1,8V skalieren. Zusätzlich wird dann über einen zweiten digitalen Ausgang signalisiert, ob das Eingangssignal positiv oder negativ ist.
_________________
Theoretisch gibt es zwischen Theorie und Praxis keinen Unterschied. Praktisch gibt es ihn aber.
|
BID = 959586
stefan_89 Neu hier

Beiträge: 24 Wohnort: Pleinfeld
|
Hallo,
Ich habe einmal eine Datei angefügt, in der ich noch Fragen bzgl. des Schaltplanes habe, ich wäre sehr dankbar, wenn mir da noch jemand helfen könnte.
Danke
|
BID = 959587
der mit den kurzen Armen Urgestein
     
Beiträge: 17437
|
Wenn du bis +- 10 V messen möchtest, solltest du die OPV s mit +-15 V versorgen, oder die Eingangsspanung mittels Spannungsteiler herunter teilen!
_________________
Tippfehler sind vom Umtausch ausgeschlossen.
Arbeiten an Verteilern gehören in fachkundige Hände!
Sei Dir immer bewusst, dass von Deiner Arbeit das Leben und die Gesundheit anderer abhängen!
|
BID = 959595
stefan_89 Neu hier

Beiträge: 24 Wohnort: Pleinfeld
|
Wesshalb mit +-15 V versorgen?
bzw. nen Spg. Teiler verwenden?
Hast du evtl. eine Erklärung/Hilfe für mein hochgeladenes PDF?
Danke schon mal
|
BID = 959597
Offroad GTI Urgestein
     
Beiträge: 12836 Wohnort: Cottbus
|
U1, U2, U3 und U4 sind nur Bezeichnungen von LTSpice, und keine Spannungen.
Die Spannungsquellen sind mit V2 und V3 bezeichnet.
Die kleinen v+ und v- sind Verbindungenstellen der selben Potentiale (analog zum Dreieck-Symbol für GND) und dienen der besseren Übersicht.
Es gibt DCDC-Wandler, welche aus 5V +-15V zaubern http://www.reichelt.de/index.html?A.....515SC
Zitat :
| | Wesshalb mit +-15 V versorgen? |
Damit die OPVs genügend Spielraum zum Arbeiten haben.
Zitat :
| | bzw. nen Spg. Teiler verwenden? |
Damit verringert sich die Eingangsspannung und die OPVs müssten nicht mit so "hoher" Spannung versorgt werden.
_________________
Theoretisch gibt es zwischen Theorie und Praxis keinen Unterschied. Praktisch gibt es ihn aber.
|
BID = 959598
der mit den kurzen Armen Urgestein
     
Beiträge: 17437
|
Oder mit anderen Worten du versorgst den OPV mit +-5 V und legst da eine Eingangsspannung von +-10 V an. Wie weit kann dann der Opv seinen Ausgang treiben? Dazu kommt noch das an den Versorgungsgrenzen der Spannung der Opv da an der Grenze hängen bleibt. Bei 5 V dürfte Deine Eingangsspannung max 4 V betragen! Deshalb der Spannungsteiler. Spannungsteiler haben aber den Nachteil das sie Deinen Eingangswiderstand negativ beeinflussen. Deshalb ist es einfacher mit einem geeignetem DC-DC Wandler eben gleich eine Versorgungsspannung von +-15 V zu erzeugen statt +-5 V!
_________________
Tippfehler sind vom Umtausch ausgeschlossen.
Arbeiten an Verteilern gehören in fachkundige Hände!
Sei Dir immer bewusst, dass von Deiner Arbeit das Leben und die Gesundheit anderer abhängen!
|
BID = 959602
stefan_89 Neu hier

Beiträge: 24 Wohnort: Pleinfeld
|
Ich muss dir Recht geben, bei der Ansteuerung der OPV's bzw auch bei der +-15V Versorgung!! (Hab das ganze im ersten Moment falsch durchdacht. Sorry)
|
BID = 959660
stefan_89 Neu hier

Beiträge: 24 Wohnort: Pleinfeld
|
@Offfroad GTI:
Hey sorry ich habe deine Nachricht gestern nicht gelesen, sonst hätte ich gleich drauf geantwortet.
Erstmal vielen Dank für deine Antwort. Bezogen auf U1, U2, U3 sowie U4.
Bezüglich der zwei Spannungsquellen V2 und V3, meine erste frage dazu ist, wieso verwendet man da zwei. Ich dachte jetzt da ich die OPV's ja mit +-15 V versorgen muss und ich vom BBB her +5V geliefert bekommen, greife ich die +5V am BBB ab, gehe über z.B. den von dir vorgeschlagenen DCDC-Wandler, welcher mir dann +-15V erzeugt auf die OPV's.
|
BID = 959661
Offroad GTI Urgestein
     
Beiträge: 12836 Wohnort: Cottbus
|
Zitat :
| | Bezüglich der zwei Spannungsquellen V2 und V3, meine erste frage dazu ist, wieso verwendet man da zwei |
Na...  ...weil es zwei verschiedene Spannungen sind
_________________
Theoretisch gibt es zwischen Theorie und Praxis keinen Unterschied. Praktisch gibt es ihn aber.
|
BID = 959662
stefan_89 Neu hier

Beiträge: 24 Wohnort: Pleinfeld
|
eine von beiden ist die welche die OPV's versorgt? Richtig?
|