| Autor |
1Hz LED-Anzeige an 50Hz Suche nach: led (32778) |
|
|
|
|
BID = 956800
Grimm Stammposter
   
Beiträge: 499 Wohnort: Bayern
|
|
Hallo Jungs ,
möchte eine kleine Schaltung aufbauen die nach 49 Impulsen ein LED kurz aufblinken lässt.
Das ist an einen 5V Trafo der die ja 50 Hz ausgibt.
Da soll dann jede 50. positiven Halbwelle ein LED kurz aufleuchten.
Ich dachte da an zwei IC 4017 so vom Grundprinzip.
Gibt’s da bereits fertige Schaltpläne oder ist ein anderes IC besser für die Sache geeignet.
Gruß
Grimm
|
|
BID = 956805
Offroad GTI Urgestein
     
Beiträge: 12836 Wohnort: Cottbus
|
|
Zitat :
| | Ich dachte da an zwei IC 4017 so vom Grundprinzip. | Ich würde eher einen Binär-Zähler mit mindestens 6 Stellen (26=64) vorschlagen.
Der 4024 hat bspw. 7 Stellen.
Mit einem Schmitt-Trigger NAND (4093 o.ä.) kannst du aus der Sinusspannung ein schönes Recheck zaubern. Es geht auch jeder andere Komparator, aber da es ein IC mit vier Gattern ist, hat man noch drei für andere Aufgaben frei, sofern sie benötigt werden.
Und bevor es jemand anderes sagt, ein µC löst diese Aufgabe natürlich wesentlich eleganter
_________________
Theoretisch gibt es zwischen Theorie und Praxis keinen Unterschied. Praktisch gibt es ihn aber.
[ Diese Nachricht wurde geändert von: Offroad GTI am 19 Mär 2015 18:58 ] |
|
BID = 956823
der mit den kurzen Armen Urgestein
     
Beiträge: 17437
|
Mit dem 4024 und dem 4093 sowie ein paar Dioden dürfte das machbar sein. Bedenke aber das Nand liefert nur ein L wenn beide Eingänge 1 sind und der 4024 benötigt zum Rücksetzen ein H !
_________________
Tippfehler sind vom Umtausch ausgeschlossen.
Arbeiten an Verteilern gehören in fachkundige Hände!
Sei Dir immer bewusst, dass von Deiner Arbeit das Leben und die Gesundheit anderer abhängen!
|
BID = 956833
der mit den kurzen Armen Urgestein
     
Beiträge: 17437
|
Kleiner Tipp noch dezimal 50 ist 2 +16 +32 du brauchst also ein Und mit 3 Eingängen oder 1 Nand mit 3 Eingängen und ein Nand als Inverter . Im 4093 sind 4 Nand mit 2 Eingängen und du benötigst zur Impulsformung nur ein Nand davon, die restlichen 3 stehen dir zur Rücksetzung zur Verfügung.
_________________
Tippfehler sind vom Umtausch ausgeschlossen.
Arbeiten an Verteilern gehören in fachkundige Hände!
Sei Dir immer bewusst, dass von Deiner Arbeit das Leben und die Gesundheit anderer abhängen!
|
BID = 956837
perl Ehrenmitglied
       
Beiträge: 11110,1 Wohnort: Rheinbach
|
Früher hätte man dafür einfach zwei 7490 genommen.
Wenn das eine Uhr werden soll, ist eine sorgfältige Filterung des analogen 50Hz Signals wichtig, sonst werden gelegentlich Störimpulse aus dem Netz mitgezählt.
|
BID = 956924
Otiffany Urgestein
     
Beiträge: 13779 Wohnort: 37081 Göttingen
|
|
BID = 956976
Grimm Stammposter
   
Beiträge: 499 Wohnort: Bayern
|
Hallo Jungs,
Danke für eure Tipps.
Das ist in meinen Kopf herumgesprungen für den 1:50 Teiler.
Gruß
Grimm
[ Diese Nachricht wurde geändert von: Grimm am 22 Mär 2015 9:10 ]
|
BID = 956987
perl Ehrenmitglied
       
Beiträge: 11110,1 Wohnort: Rheinbach
|
Zitat : Otiffany hat am 21 Mär 2015 17:55 geschrieben :
|
Um den Vorschlag von Perl zu ergänzen:
....
|
Von einem Nachbau dieser Schaltung würde ich allerdings abraten: Zu viele Fehler.
@Grimm:
Nimm einfach, was du hast.
Die ENA- und RES-Anschlüsse, sowie den Emitter des Transistors solltest du allerdings auf Vss legen, sonst wirst du nicht viel Freude an der Schaltung haben.
Im Übrigen ist es schlechte Praxis aus einem Zählerstand einen Reset des gleichen Zählers abzuleiten, auch wenn das im Einzelfall mal funktionieren mag.
|
BID = 956993
der mit den kurzen Armen Urgestein
     
Beiträge: 17437
|
Hier mal ein anderer Vorschlag mit dem 4093 und dem 4024. Die Rücksetzung erfolgt dann über die Nand-Gatter und die Dioden beim 50 Impuls auf Null der nächste Impuls startet dann mit der 1. Beachte die Lösung mit Dioden und dem R4 .
_________________
Tippfehler sind vom Umtausch ausgeschlossen.
Arbeiten an Verteilern gehören in fachkundige Hände!
Sei Dir immer bewusst, dass von Deiner Arbeit das Leben und die Gesundheit anderer abhängen!
|
BID = 957008
perl Ehrenmitglied
       
Beiträge: 11110,1 Wohnort: Rheinbach
|
Es gibt offensichtlich nichts, was man nicht noch schlechter bauen könnte.
|
BID = 957043
Grimm Stammposter
   
Beiträge: 499 Wohnort: Bayern
|
Hallo Perl,
„Im Übrigen ist es schlechte Praxis aus einem Zählerstand einen Reset des gleichen Zählers abzuleiten, auch wenn das im Einzelfall mal funktionieren mag.“
Wie soll ich das, dann erledigen mit dem Reset nach „50“.
----------------------------------------------------------------------------------------
„Es gibt offensichtlich nichts, was man nicht noch schlechter bauen könnte.“
Bin nur ein „Freizeitlötkolben“ und nicht ein E-Spezialist.
Gruß
Werner
[ Diese Nachricht wurde geändert von: Grimm am 22 Mär 2015 21:17 ]
|
BID = 957055
perl Ehrenmitglied
       
Beiträge: 11110,1 Wohnort: Rheinbach
|
Zitat :
| „Es gibt offensichtlich nichts, was man nicht noch schlechter bauen könnte.“
Bin nur ein „Freizeitlötkolben“ und nicht ein E-Spezialist.
|
Das galt auch nicht dir.
Zitat :
| | Wie soll ich das, dann erledigen mit dem Reset nach „50“. |
Schau mal ins Datenblatt des 4017 und zwar in das von TI.
Das ist nach einigen Umfirmierungen die exakte Kopie des DB von RCA, die die 4000er Serie erfunden haben. Dort ist eine Schaltung angegeben und erklärt, wie man das richtig macht.
Wie gesagt hätte man früher einfach zwei 74xx90 dafür genommen, aber mittlerweile ruft Conrad ja Bordellpreise dafür auf.
Wenn man den Vorteil der 4000er Serie, daß sie zwischen 3V und 15V funktioniert, nicht benötigt, würde ich glatt einen kleinen Microcontroller, z.B. einen PC10F200, entsprechend programmieren.
In den danach noch zur Verfügung stehenen Programmspeicher könnte man sogar noch die Impulsaufbereitung hineinprogrammieren.
|
BID = 957058
Otiffany Urgestein
     
Beiträge: 13779 Wohnort: 37081 Göttingen
|
|
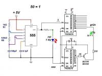
BID = 957507
Grimm Stammposter
   
Beiträge: 499 Wohnort: Bayern
|
Hallo perl,
das mit den Datenblatt des 4017 von TI habe ich nicht verstanden.
Hab das jetzt so gemacht, zum Testen.
1 bis 49 = Das rote LED leuchtet 49 X und LED grün ist aus.
50 = Das rote LED leuchtet und das grüne LED auch (1 X).
1 bis 49 = Das rote LED leuchtet 49 X und LED grün ist aus.
50 = Das rote LED leuchtet und das grüne LED auch (1 X).
usw.
Gruß
Grimm
[ Diese Nachricht wurde geändert von: Grimm am 27 Mär 2015 20:10 ]
|
BID = 957550
Grimm Stammposter
   
Beiträge: 499 Wohnort: Bayern
|
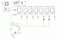
Hallo Jungs,
Die Schaltung ist ja vom System OK.
Kleine Aufgabe ist noch nicht gelöst.
Das LED-grün schalte sich ja bein 50. „CLOCK“ EIN und beim 51 = 1 CLOCK wieder aus, so wie auf Diagram oben.
Vorgesehen ist eigentlich das nur in der Zeit, wo CLOK (50) auf H ist (LED-rot), auch LED-grün auf H ist, so wie auf Diagram unten.
Wie erledige ich das ?
Gruß
Grimm
|