| Autor |
|
|
|
BID = 928595
magicdj Gerade angekommen
Beiträge: 11 Wohnort: Delmenhorst
|
|
Hallo,
Ich habe hier ein servotester liegen der 2 modi hat.
Der 1. Modi ist standart also wenn ich den tester unter strom setze wird dieser genutzt.
Der 2. Modi wird über 1 taster geschaltet.
Taster halten und dan den Servotester einschalten. Dann läuft der Tester im 2. Modi.
Ich möchte jetzt nicht den knopf ständig drücken damit ich in den 2. Modi komme und suche jetzt ein relay was mir dies abnimmt.
Es soll also beim stromfluß etwa 1 oder 2 sekunden den strom halten (womit er dann den tasterdruck simuliert) und danach abschalten (was das loslassen des tasters simuliert).
Ich war bei conrad und die meinten solch ein relay gibt es nicht ich solle mir eine schaltung bauen.
Kann mir da jemand ein tip geben.
Mfg
|
|
BID = 928596
Mr.Ed Moderator
      
Beiträge: 36326 Wohnort: Recklinghausen
|
|
NE555
_________________
-=MR.ED=-
Anfragen bitte ins Forum, nicht per PM, Mail ICQ o.ä. So haben alle was davon und alle können helfen. Entsprechende Anfragen werden ignoriert.
Für Schäden und Folgeschäden an Geräten und/oder Personen übernehme ich keine Haftung.
Die Sicherheits- sowie die VDE Vorschriften sind zu beachten, im Zweifelsfalle grundsätzlich einen Fachmann fragen bzw. die Arbeiten von einer Fachfirma ausführen lassen. |
|
BID = 928611
der mit den kurzen Armen Urgestein
     
Beiträge: 17437
|
Für solche Zwecke wurden abfallverzögerte Relais erfunden und Conrad hat da sogar Bausätze im Angebot die als Multifunktionszeitrelais genutzt werden können.
_________________
Tippfehler sind vom Umtausch ausgeschlossen.
Arbeiten an Verteilern gehören in fachkundige Hände!
Sei Dir immer bewusst, dass von Deiner Arbeit das Leben und die Gesundheit anderer abhängen!
|
BID = 928613
Offroad GTI Urgestein
     
Beiträge: 12836 Wohnort: Cottbus
|
Offtopic :
|
Zitat :
| | Ich war bei conrad und die meinten solch ein relay gibt es nicht ich solle mir eine schaltung bauen. | Stimmt ja auch, so ein relay gibt es nicht, genau so wenig, wie es Relai. Wohl gibt es aber Relais...
Conrad... die wollen ein Elektronik-Fachhandel sein
|
Die Funktion, die du suchst, nennt sich Einschaltwischer bzw. Monoflop (wenn es eine Schaltung werden soll).
_________________
Theoretisch gibt es zwischen Theorie und Praxis keinen Unterschied. Praktisch gibt es ihn aber.
|
BID = 928616
Harald73 Schreibmaschine
    
Falsches Format *.gif oder *.jpg verwenden!
Beiträge: 1016
|
Zitat :
| | danach abschalten (was das loslassen des tasters simuliert). |
Muss das sein? Was passiert, wenn der Taster gedrückt bleibt? Wenn das auch OK sein sollte, dann reicht es doch den Taster (mit einem Schalter, damit du noch Mode 1 nutzen kannst) zu brücken.
Oder den Taster mit einem Kondensator "drücken"? Also Kondensator parallel, so dass beim Einschalten die Spannung auf 0 = "drücken" gehalten wird und sich dann langsam auflädt = "loslassen". Dazu noch eine Entladediode zum Schutz der restlichen Schaltung.
Typ / Fotos / Schaltplan vom Servotester?
_________________
*..da waren sie wieder, meine 3 Probleme: 1)keiner 2)versteht 3)mich
* Immer die gültigen Vorschriften beachten und sich keinesfalls auf meine Aussagen verlassen!
|
BID = 928683
magicdj Gerade angekommen
Beiträge: 11 Wohnort: Delmenhorst
|
@ Harald73
Leider muss das sein, weil die schaltung sonst den 2. Modi nicht erkennt
wird also erst beim loslassen erkannt.
[ Diese Nachricht wurde geändert von: magicdj am 13 Jun 2014 10:19 ]
|
BID = 928725
der mit den kurzen Armen Urgestein
     
Beiträge: 17437
|
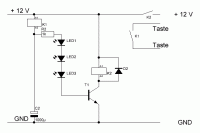
Hier mal eine Schaltung mit 2 Relais. Beim Einschalten zieht K1 sofort an und deine Taste ist betätigt. Der Elko lädt sich auf und wenn die Spannung an der Basis ausreicht schaltet T1 durch und schaltet die Betriebsspannung zu. Die LED sind zur Verringerung der Basis- Emitterspannung für den T1 erforderlich. Damit eben die Betriebsspannung nicht zu früh zugeschaltet wird. Wenn sich der Elko aufgeladen hat wird der Haltestrom des Relais K1 unterschritten und es fällt ab. Mit der Größe von C2 (Elko und R2) kannst du etwas probieren. Wichtig c2 Größer verlängert die Zeit in der die Taste geschlossen ist. R2 nicht verkleinern eher bis auf ca 10 kohm vergrößern. Die Led kannst du auch in der Anzahl verändern. Je nach Farbe max 4! Weniger Led und k2 schaltet früher!
Edit: Schaltung vergessen
_________________
Tippfehler sind vom Umtausch ausgeschlossen.
Arbeiten an Verteilern gehören in fachkundige Hände!
Sei Dir immer bewusst, dass von Deiner Arbeit das Leben und die Gesundheit anderer abhängen!
[ Diese Nachricht wurde geändert von: der mit den kurzen Armen am 13 Jun 2014 18:37 ]
|