| Autor |
|
|
|
BID = 63001
Pulityp Gelegenheitsposter
 
Beiträge: 50
|
|
Hallo
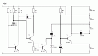
Ich habe einen Sender für ein
Garagentor ! Der arbeitet mit ca 10kHz
Ich brauche aber einen 2. Sender
(gibts nicht mehr zu kaufen)
Habe den alten mal auseinander genommen und
ein Schaltplan davon gemacht.
Die Spulen sind alle zusammen auf einen
Ferrittkern gewickelt. (rundstab)
Die Windungen habe ich noch nicht gezählt
dafür aber die Widerstände der Spulen gemessen
(ist alles der gleiche Draht)
Die Frage ist jetzt ob ich die Schaltung genauso aufbauen
muss oder ich ich das nicht einfacher bauen kann
(Ne555 oder sowas)
Beim Schaltplan bin ich mir nur bei T3 nicht sicher da
ich über den nix finden konnte. Die anschlüsse vom T3
sind also auf Verdacht eingezeichnet.
Wenn ich mit meinem alten Osziloscope an den Ferritkern gehen bekomme ich ein Sinussingnal. Aber da ist irgendwie noch was überlagert (Habe 2 Sinuskennlinien ca 10kHz um
ein paar Grad verschoben obwohl ich nur ein Einstrahl
Osziloscope habe)
Vielen Dank für eure Hilfe.
MFG
|
|
BID = 63017
Benedikt Inventar
      Beiträge: 6241
|
|
T1 und T2 bilden einen Rechteckoszillator, der über T3 den Schwingkreis L2,L3, L4 verändert und so abwechselnd 2 Frequenzen erzugt.
Du kannst mal beide Frequenzen messen:
Frequenz 1: Basis von T3 nach Masse kurzschließen, (also den 750Ohm Widerstand überbrücken)
Frequenz 2: Die Basis von T3 mit einem 1k Widerstand an +9V legen. |
|
BID = 63024
Pulityp Gelegenheitsposter
 
Beiträge: 50
|
Hallo
Danke für die schnelle Antwort !
Also kann man auch sagen das der Schaltplan
höchstwahrscheinlich richtig ist oder ?
Werde die Messungen mal durchführen.
MFG
|
BID = 63026
Benedikt Inventar
      Beiträge: 6241
|
Ja, der Schaltplan sieht richtig aus.
Ein Problem beim Nachbau werden die Spulen sein.
Wenn die Frequenzen bekannt sind, kann man leichter eigene Spulen wickeln.
|
BID = 63040
Pulityp Gelegenheitsposter
 
Beiträge: 50
|
Hallo
Die Spulen sind nicht so das Problem !
es ist halt nur Kupferlackdraht
auf einen Ferritstab gewickelt.
Wie genau müssen denn die Windugen stimmen ?
MFG
|
BID = 63075
Benedikt Inventar
      Beiträge: 6241
|
Kommt darauf an wie genau es der Empfänger nimmt.
Um eine grobe Abschätzung zu bekommen, wäre der Unterschied zwischen den beiden Frequenzen hilfreich.
|
BID = 63136
Pulityp Gelegenheitsposter
 
Beiträge: 50
|
Hallo
So jetzt habe ich mal was an der Schaltung gemessen
An der Basis von T1 ist eine Sägezahnspannung von
-4 bis 0,7V mit 42Hz.
Die ansteigende Linie ist aber ein Rechteck mit 10kHz
und ca 1V Vss.
Die Basis Spannung von T2 steigt von -3V linear auf
0,7V an bleib dann etwas auf 0,7V und fällt dann wieder
auf -3V und das auch mit 42Hz (gemessen gegen Emitter)
Wenn ich die Basis von T3 auf Masse oder mit Widerstand
auf +9V lege habe ich am Ferrit nur die 10Khz Sinusspannung.
Ich könnte mir vorstellen das dieser Sender nur eine
Frequenz (so um 10Khz) ganz genau abgeben muss um
den Empfänger zu schalten.
Da man die Frequenz aber nicht so genau einstellen kann
hat man einfach die Schaltung so aufgebaut das sich die
Sende Frequenz von z.B 9 bis 11 khz immer ändert.
Irgendwann trifft der Sender ja dann genau den Empfänger.
Sowas kann man aber doch auch viel einfacher aufbauen oder ?
MFG
|
BID = 63159
Benedikt Inventar
      Beiträge: 6241
|
10kV mit 1Vss an dern Basis von T1 ???
Woher sollen die denn kommen ?
Häng mal einen Elko an die Betriebsspannung.
Irgendwie streut die Sendefrequenz in die Messung, denn an der Basis von T1 dürfen keine 10kHz anliegen.
Mess mal die Sendefrequenz wenn die Basis von T3 über einen 1k Widerstand mit den +9V verbunden ist.
Dann leitet D1 die negative und T3 die positive Spannung nach Masse, schließt also den 22nF an den Schwingkreis an. Dadurch müsste sich die Frequenz deutlich verändern.
Ich tippe so auf +1-10kHz.
Das ganze nennt sich FSK, Frequenz Shift Keying, so ne Art Frequenzmodulation, nur mit Binärsignalen. Hier werden also keine Daten übertragen (wie es moderne Fernsteuerungen machen), sondern einfach die 42Hz.
Eine Möglichkeit wäre zwei Sender zu bauen:
Einer mit 10kHz, der andere mit ??kHz (musst du noch messen).
Beide mit 42Hz abwechselnd eingeschaltet, und fertig ist der Sender.
|
BID = 64331
Pulityp Gelegenheitsposter
 
Beiträge: 50
|
Hallo
So ich habe jetzt mal die Windungen gezählt
es sind 2 ; 22 ; 140 ; 185 Windungen
passt ganz genau zu den Widerständen die im Schaltplan stehen.
Ich werde jetzt den sender mal nachbauen.
Kann ich den Transistor BF120 durch einen ganz
"normalen" Typ ersetzen ?
Leider habe ich aber auch keine genauen Daten zum BF120
MFG
|
BID = 64335
Benedikt Inventar
      Beiträge: 6241
|
Nimm einfach für jeden Transistor ein BC547. Bei den niedrigen Frequenzen ist das nicht so schlimm.
|
BID = 64346
Pulityp Gelegenheitsposter
 
Beiträge: 50
|
Hallo
Danke für die schnelle Antwort.
Wo drauf muss ich noch achten ?
Wäre es schlimm wenn ich mich um
ein paar Windungen verzählt habe ?
Und was mach ich mit den 22n 1% Kondensatoren ?
Kann ich da normale 5% Folie nehmen
und die selektieren ?
MFG
|
BID = 64351
Benedikt Inventar
      Beiträge: 6241
|
Ausprobieren...
Ich habe keine Ahnung wie der Empfänger aufgebaut ist. Am besten so Bauen, dass man die Frequenzbestimmenden Bauteile leicht tauschen kann.
Ich würde alles aufbauen, und dann die Frequenzen mit dem Orginal vergleichen. Dann solange mit verschiedenen Kondensatoren basteln bis die Frequenzen passen.
|