Hilfe bei Schaltung

Im Unterforum Alle anderen elektronischen Probleme - Beschreibung: Was sonst nirgendwo hinpasst

Elektronik Forum Nicht eingeloggt       Einloggen       Registrieren




[Registrieren]      --     [FAQ]      --     [ Einen Link auf Ihrer Homepage zum Forum]      --     [ Themen kostenlos per RSS in ihre Homepage einbauen]      --     [Einloggen]

Suchen


Serverzeit: 29 12 2025  07:01:51      TV   VCR Aufnahme   TFT   CRT-Monitor   Netzteile   LED-FAQ   Oszilloskop-Schirmbilder            


Elektronik- und Elektroforum Forum Index   >>   Alle anderen elektronischen Probleme        Alle anderen elektronischen Probleme : Was sonst nirgendwo hinpasst

Gehe zu Seite ( Vorherige Seite 1 | 2 | 3 Nächste Seite )      


Autor
Hilfe bei Schaltung
Suche nach: schaltung (31745)

    







BID = 51063

tixiv

Schreibmaschine



Beiträge: 1492
Wohnort: Gelsenkirchen
 

  


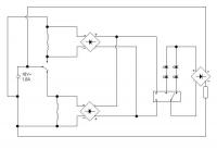
Bei den ersten beiden SCahltungen haste die Gleichrichter falschrum gepolt. Deine zweite SChaltung versteh ich nicht. Beschrifte mal die SChalter!

Die Schaltung für die Weichen ist auf jeden Fall falsch. Du musst Die relais samt vordiode paralle zu den Spulen von den Weichen schalten!
Das ist dann ein Relais mit zwei Spulen und einem Umschaltkontakt. Funktioniert so wie die Weiche: Wenn man der einen Spule Saft gibt, schaltet es immer in die eine richtung, bei der anderen Spule in die andere. An die Relais kontakte kommen die Leuchtdioden mit Diode und Vorwiderstand von 1k Ohm.

Die Weichen brauchen auf jeden Fall Wechselspannung! Sonst können sie durchbrennen.

BID = 51086

enforcer157

Gerade angekommen


Beiträge: 19

ok das mit der falschen polung lässt sich ja recht einfach beheben.

unter zweiter schaltung versteh ich mal die fürs abstellgleis.
hast recht ist auch etwas unverständlich (da ein schalter fehlt).
ich werd mal versuchen es zu erklären was ich will.
ich stromkreis mit dem wechselstromsind parallel eine rote und ein grüne LED geschaltet (für gleis an/aus)
Die zwei schalter sind im pinzip ein zwei-wege-schalter.
wenn der rechte geschlossen ist fließt der strom nur durch die rote LED.
wenn der linke gelschlossen ist fließt der strom durch die LED und ein relais das den wechselstromkreis schließt (und so strom auf die schienen legt). öffnet sich der schalter springt das relais wieder zurück und es fließt kein strom mehr.

das mit der schaltung für die Weiche versteh ich nicht ganz.
ok man könnte es parallel schalten, aber warum funktioniert das nicht in reihe?
und warum brauch die weiche unbedingt wechselstrom? wie du sagst ist sie so aufgebaut wie das relais und das brauch doch gleichstrom, oder nicht?
warum brennt sie durch? es sit doch auch nur eine spule?

Hochgeladenes Bild : abstellgleis.JPG

BID = 51188

tixiv

Schreibmaschine



Beiträge: 1492
Wohnort: Gelsenkirchen

Das mit dem Wechselstrom bei einer Spule ist folgendes: Die Spule hat eine Induktivität. Das ist sozusagen ein zusätzlicher Innenwiderstand, der mit dem Gleichstromwiderstand(also dem Widerstand des Spulendrahtes) scheinbar in Reihe liegt. Nun ist es so, dass wenn Du statt Wechselstrom Gleichstrom nimmst, dieser zusätzliche Widerstandsanteil wegfällt(der meist sogar grösser ist als der gleichstrom Widerstand), und dann zuviel Strom fliesst. Dadurch kann sich die SPule dann überhitzen und durchbrennen.

Du solltest die Verbraucher immer parallel schalten, weil sich sonst die Spannung auf die beiden Verbraucher aufteilt, und dass nicht gleichmäßig. Wenn Du z.B. eine Leuchtdiode mit Vorwiderstand in Reihe mit einem Elektromagneten schaltest, dann hat der Vorwiderstand den höchsten Widerstandswert, dass heisst da fällt dann die ganze Spannung drüber ab. Bei 16V währen dann z.B. ca 2V an der Leuchtdiode, 13V am Vorwiderstand und nur 1V an Deiner Spule. Das reicht ihr natürlich nicht.
Desswegen unterschiedliche Verbraucher immer parallelschalten!
Außer Du möchtest diesen Effekt ausnutzen, wie zum Beispiel bei einem Vorwiderstand für eine LED.

BID = 51275

enforcer157

Gerade angekommen


Beiträge: 19

ok das versteh ich. klingt ja alles ganz logisch.
also hab ich den ganzen schaltplan noch mal umgebaut.
ich hoffe es ist nun endlich richtig.

jetzt geht es schon mal ans teilebeschaffen. ich bräuchte mal einen kleinen einkaufsführer.
ich hab mich mal im onlineshop www.pollin.de umgesehen.
kann mir einer helfen und sagen ob ich die teile so benutzen kann? da stehen sonst nicht viele infos bei.

Brückengleichrichter: 2 KBP 01 M - 100 V/2 A

LEDs: rot/grün - Duo-LED - 5x2,5 mm
rot/grün - Duo-LED - ø 5 mm
rot/grün - Duo-LED - 5x1 mm
(WAS IST DER UNTERSCHIED)

Relais: ich hab keine ahnung was für ein relais ich nehmen muss. das einizge was ich weiss ist das es bistabil sein muss. Gleichstrom hab ich ja auch



BID = 51288

QuickeR

Stammposter



Beiträge: 345


Zitat :
LEDs: rot/grün - Duo-LED - 5x2,5 mm
rot/grün - Duo-LED - ø 5 mm
rot/grün - Duo-LED - 5x1 mm
(WAS IST DER UNTERSCHIED)


Meiner Meinung nach liegt der Unterschied zwischen ner 5 mm und ner 5x1 mm LED darin, dass die 5mm eben 5x5mm ist, also rund und die 5x1mm 5 mm lang und 1 mm breit ist!

Relais: Zum Betreiben eines Relais brauchst du auf jeden Fall Wechselstrom, sonst zieht es nicht an!

QuickeR

BID = 51325

tixiv

Schreibmaschine



Beiträge: 1492
Wohnort: Gelsenkirchen

Die SChaltung sieht jetzt halbwegs brauchbar aus. Ein Bistabiles Relais hat aber 2 Spulen(die eine wird dann von der einen RIchtung der Weiche angesteuert, die andere von der anderen). Außerdem ist der Gleichrichter an den LED's wieder falschrum gepolt.
Ich würde auch garkeine Brückengleichrichter nehmen(wegen der Kosten)sondern lieber einfache Dioden 1N4003. Für LED's und Relais müsste nämlich auch einweg Gleichrichtung genügen. Die LED's werden dann etwas flakkern Du Kannst auch Einen Brückengleichrichter für alle LED's zusammen nehmen(von allen Weichen), die Vorwidersatände müssen dann aber in den Gemeinsamen Zweig an jedem Relais, und nicht vor den Gleichrichter.

Zu den Relais: Ich habe eben festgestellt, dass Bistabile Relais anscheinend doch nicht so gängig sind. Das günstigste was ich finden konnte war das mit der Nummer 256-0699 Bei RS-Components (www.rs-components.de) für 3,75€ .Nicht gerade billig.....
Ansonsten kannste ja selber auch nochmal suchen: Das Ding muss bistabil sein, 2 Spulen haben, ca. 12V Steuerspannung und mindestens einen Umschaltkontakt. Ansonsten kann man auch 2 Normale Relais so zusammenkabeln, das sie wie ein bistabiles wirken, aber die SChaltung wird dann was komplizierter. Ich schau heute Abend mal.

BID = 51418

enforcer157

Gerade angekommen


Beiträge: 19

@ quicker
jetzt wo du's sagst. das mit den abmessungen macht richtig sinn.

@ tixiv
du hast wie üblich recht. falsch gepolt. irgendwann lern ich das noch mal.

relais: was ist denn nu mit dem relais? gleich-, oder wechselspannung?

würde der brückengeichrichter den funktionieren? der kostet auch nur 0,10¤ das wäre billiger als die vielen dioden die ich bräuchte.ich find leider keine weiteren infos, als da schon stehen geschweige denn ein datenblatt.

die zweite spule sollte in der schaltung nicht so viel ausmachen die noch mit einzubauen. ich probier es gleich mal.

danke für's raussuchen. ich hab leider auch noch keine gefunden ausser bei conrad für über 5¤.
ich hab eigentlich gehofft das man so was billiger kriegt

BID = 51436

enforcer157

Gerade angekommen


Beiträge: 19

ok jetzt die schaltskizze hoffentlich ganz richtig.

mir ist noch was eingefallen. für die schaltung brauch ich einen kipptaster der immer wieder in mittelstellung zurückspringt und 1 UM hat.
weiß einer wo man sowas herkriegt oder ob www.pollin.de so was hat. ich bin mir bei den angaben nicht sicher.



BID = 51595

tixiv

Schreibmaschine



Beiträge: 1492
Wohnort: Gelsenkirchen

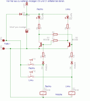
Ich habe wegen dem hohen Preis von Bistabile Relais mal eine SChaltung mit Transistoren gemacht. Da solltest Du allemal billiger mit wegkommen. Problem ist nur, dass wenn man die Schaltung anschließt, erstmal eine zufällige LED leuchtet, bis einmal eine der Weichentasten betätigt wird.

Brückengleichrichter hier bitte nicht einsetzen, da sonst der Bezugspunkt von den Transistoren nichtmehr stimmt.
Für die Dioden kannst Du fast alles nehmen, für die Transistoren auch so ziemlich jeden NPN Typen. Der Elko sollte mindestens 25V aushalten.



BID = 51638

tixiv

Schreibmaschine



Beiträge: 1492
Wohnort: Gelsenkirchen

Mir ist grade aufgefallen, dass noch ein Fehler in der SChaltung ist, die ich gepostet hab. Ich werde heute Abend die nochmal neu posten. Die Leuchtdioden würden so wie es jetzt ist immer mit halber Helligkeit leuchten, ach wenn sie nicht leuchten sollen.

BID = 51726

tixiv

Schreibmaschine



Beiträge: 1492
Wohnort: Gelsenkirchen

So, hier die neue Schaltung.



BID = 51742

enforcer157

Gerade angekommen


Beiträge: 19

also ich dank dir erst mal recht herzlich für deine mühen.
ich hab mir alles mal angesehen, aber ich versteh es noch nicht ganz genau.
also, der strom fließt solange durch die LEDs bis der kollektor eines transistors strom bekommt, aber sperrt der nicht eigendlich wieder ab wenn der taster wieder öffnet?
wie wie funzzt das wenn man den anderen taster betätigt?
mein wissen über das alles hält sich leider in grenzen.

was bedeutet 100uF pro Anzeige

BID = 51778

tixiv

Schreibmaschine



Beiträge: 1492
Wohnort: Gelsenkirchen

Der Transistor wird über dei Basis gesteuert, das ist der mitlere Anschluss. Unten ist der Emitter, oben der Collector. Wenn Du den BC548 von oben siehst ist die Pinbelegung so wie im SChaltplan.

Wenn eine von den LED's leuchtet, sagen wir mal die D2, dann liegen über ihr 2V. Dann kann über R2 ein Strom in die Basis von Q2 fliessen. dieser Schaltet dann C-E durch, wodurch dann keine Spannung an D1 anliegen kann. Da dort keine Spannung ist kann auch durch R1 kein Strom in die Basis von Q1 fliessen. Q1 öffnet also, und der Strom aus R3 kann weiter durch die Leuchtdiode und zum Teil durch R2 fliessen. Der Zustand bleibt also stabil. Wenn jetzt einer der Weichenschalter betätigt wird, wird jeweils eine der Basen mit Strom versorgt, wodurch dann der Transistor leitet. Durch den eben beschriebenen Mechnismus bleibt das solange stabil, solang nicht die andere Taste gedrückt wird, oder die Betriebsspannung ausgeschaltet wird.

Mir fällt grade auf: R2 und R1 sind vieleicht mit 470 Ohm doch ein bisschen klein. Nimm mal 820 Ohm oder 1k Wenns so nicht klappt.

100uF pro Anzeige bedeutet einfach das Die Gleichrichterdiode und der Elko für mehrere dieser SChaltungen genügen, wenn der Elko mit ca. 100uF pro SChaltung (also pro Weichen-ANZEIGE) bemessen wird.

Kauf Dir am besten mal diese Bauteile, die kosten fast nix (für die 3,75 die DU für ein Bistabiles Relais berappen müsstest bekommste schätzungsweise 3 Stück von diesen Schaltungen)

Für den AUfbau würde ich eine Lochrasterplatine Empfehlen, oder auf die Köpfe von Nägeln in einem Holzbrett auflöten, wenn Dir das lieber ist.

BID = 51901

enforcer157

Gerade angekommen


Beiträge: 19

danke jetzt ist alles klar.
ich wollte ja bis zu 12 von diesen schaltungen an einen trafo hängen. müssen dann die widerstände geändert werden?

und was muss der transistor aushalten können?wie viel strom fließt durch ihn?

BID = 51912

tixiv

Schreibmaschine



Beiträge: 1492
Wohnort: Gelsenkirchen

Die Widerstände brauchst Du nicht zu ändern bei mehreren Schaltungen. Einfach alle an eine gemeinsame Versorgung an dem Punkt hängen, wo in der SChaltung +18V steht. Als Elko würde ich dann 2200uF/35V nehmen (ein bisschen überdimensionieren schadet bei einem Elko fast nie).

Bevor Du 12 Stück baust, würde ich aber empfehlen, erstmal eine zu bauen, und zu testen. Dafür kannste auch ruhig schon den 2200uF Elko nehmen.
An Strom wird pro Schaltung ca. 30mA fliessen. Wenn also die insgesammt 360mA zu viel für Deinen Trafo sind, kannst Du auch Low-Current LED's nehmen, und die Widerstandswerte alle mit 10 Multiplizieren. Der Elko kann dann auch um den Faktor 10 verkleinert werden. Dann fliessen nur noch 3mA pro Schaltung.

Der Transistor: Nimm irgendeinen NPN Transistor. Welchen Du nimmst ist ziemlich schnuppe. Nur aufpassen: Die Anschlussbelegung ist bei vielen anders als bei dem BC548.

Der BC548 kostet aber auch nix(so 5 Euro für 100 stück), also kannste ruhig ein paar davon bestellen, wenn Du noch keine Transistoren rumzufliegen hast.


Vorherige Seite       Nächste Seite
Gehe zu Seite ( Vorherige Seite 1 | 2 | 3 Nächste Seite )
Zurück zur Seite 1 im Unterforum          Vorheriges Thema Nächstes Thema 


Zum Ersatzteileshop


Bezeichnungen von Produkten, Abbildungen und Logos , die in diesem Forum oder im Shop verwendet werden, sind Eigentum des entsprechenden Herstellers oder Besitzers. Diese dienen lediglich zur Identifikation!
Impressum       Datenschutz       Copyright © Baldur Brock Fernsehtechnik und Versand Ersatzteile in Heilbronn Deutschland       

gerechnet auf die letzten 30 Tage haben wir 17 Beiträge im Durchschnitt pro Tag       heute wurden bisher 1 Beiträge verfasst
© x sparkkelsputz        Besucher : 187997881   Heute : 1896    Gestern : 15227    Online : 242        29.12.2025    7:01
1 Besucher in den letzten 60 Sekunden        alle 60.00 Sekunden ein neuer Besucher ---- logout ----viewtopic ---- logout ----
xcvb ycvb
0.121777057648