| Autor |
|
|
|
BID = 139292
Pomfrit Gerade angekommen
Beiträge: 10 Wohnort: Düsseldorf
|
|
Hallo erstmal,
ich habe vor meine Standheizung über ein Handy ein oder auszuschalten.
Mein Plan:Ein altes Handy aufmachen und die Beleuchtung "anzapfen".Wenn ich nun dieses Handy anwähle geht die Beleuchtung an.Diese soll nun ein Relais steuern und den Stromkreis der Standheizung schließen.Dann soll beim nächsten Anruf dieses Relais wieder trennen (für den Fall, daß die Heizung doch nicht benötigt wird).
Soweit die Theorie.Praktisch=null Plan!
Frage:Wieviel Spannung liegt an so einer Beleuchtung an und gibt es Relais die man damit schalten kann?
Alternativ könnte man (wenn vorhanden) auch den Vibrationsmotor nehmen.Dieser liefert wahrscheinlich mehr Strom.
Also,kann mir jemand nen Tip geben welche Bauteile ich hier verwenden kann?Oder muss ich das ganze über nen Transistor schalten?Habe auch für jeden anderen Tip ein offenes Ohr.
Ich sach schon mal vielen Dank im voraus
Gruß
Thomas
|
|
BID = 139313
perl Ehrenmitglied
       
Beiträge: 11110,1 Wohnort: Rheinbach
|
|
Die Thematik ist nicht neu.
Benutze zuerst mal die Suchfunktion "standheizung" und lies was da alles schon geschriebn wurde.
_________________
Haftungsausschluß:
Bei obigem Beitrag handelt es sich um meine private Meinung.
Rechtsansprüche dürfen aus deren Anwendung nicht abgeleitet werden.
Besonders VDE0100; VDE0550/0551; VDE0700; VDE0711; VDE0860 beachten ! |
|
BID = 139318
Otiffany Urgestein
     
Beiträge: 13792 Wohnort: 37081 Göttingen
|
Hi,
Du brauchst das Handy nicht aufzumachen.
Benutze einfach eine kleine Elektronische Schaltung mit einem Fotowiderstand oder einem Fototransistor mit Schaltverstärker.
Gruß
Peter
|
BID = 139320
Otiffany Urgestein
     
Beiträge: 13792 Wohnort: 37081 Göttingen
|
Hi,
hier noch eine kleine Schaltung dazu.
Mußt nur am Ausgang "3" des NE 555 noch einen PNP Transistor anschalten, um das Signal zu invertieren.
Gruß
Peter
|
BID = 139321
Otiffany Urgestein
     
Beiträge: 13792 Wohnort: 37081 Göttingen
|
ja, ja, die Schaltung, bin wohl schon zu müde.
Hier ist sie.
|
BID = 139323
Her Masters Voice Inventar
     
Avatar auf fremdem Server ! Hochladen oder per Mail an Admin
Beiträge: 5312 Wohnort: irgendwo südlich von Berlin
|
Moin Moin.
Ich bevorzuge da eher die Variante über die Datenschnittstelle des Handys. Ein kleiner PIC dahinter und schon kann man auch die Rufnummer auswerten, sodass keine Werbeanrufe die Heizung einschalten können. Schaltungen dafür sind auch im Netz zu finden.
_________________
Tschüüüüüüüs
Her Masters Voice
aka
Frank
***********************************
Der optimale Arbeitspunkt stellt sich bei minimaler Rauchentwicklung ein...
***********************************
|
BID = 139331
Pomfrit Gerade angekommen
Beiträge: 10 Wohnort: Düsseldorf
|
Hallo,
erstmal vielen Dank für eure Antworten!
@Perl:Habe ich gemacht aber leider nicht das passende gefunden
@Her Masters Voice:Klingt interessant,ist aber wahrscheinlich zu hoch für mich
@Otiffany:Da kommen wir der Sache schon näher.Vorweg sollte ich erwähnen,daß ich in Elektronik nicht mehr so bewandert bin.Ist schon zu lange her.Die Schaltung kann ich ja so einigermaßen nachvollziehen.Aber:Wenn der LDR nicht mehr belichtet wird,fällt das Relais doch wieder ab oder?Wie kriege ich des hin das zum einen das Relais hält und zum anderen es bei erneuten Anruf wieder abfällt?Gibt es da entsprechende Relais?
Das mit dem NPN-Transistor verstehe ich nicht.Warum das Signal invertieren?
Was bewirkt der Kondensator an Pin 5?
Die Diode parallel zum Relais ist als Schutz wegen induktiver Spitzen oder?
Reicht das doch eher schwache Licht der Displaybeleuchtung des Handys aus um den LDR 07 zu"aktivieren"?
Wie schnell wird diese Schaltung sein?Wird schon beim ersten "Klingeln" das Relais anziehen?
Mann oh Mann,ganz schön viele Fragen.Hatte schon meinen Grund warum ich das Ganze ursprünglich in Grundlagen geschrieben habe!
Viele Grüße
Thomas
|
BID = 139332
Pomfrit Gerade angekommen
Beiträge: 10 Wohnort: Düsseldorf
|
Hmmm,
habe die Schaltungsbeschreibung nochmal gelesen.Jetzt habe ich das mit dem Invertieren glaube ich doch verstanden.Das Relais zieht ja an wenn der LDR abgedunkelt also hochohmig ist.Ich brauche es ja umgekehrt,deshalb invertieren,oder?
Was ist denn wenn ich (R v,R F) und R E gegeneinander tausche?Müsste dann nicht das Verhalten genau umgekehrt sein?
Bitte,Bitte nochmal für ganz Dumme erklären
Gruß
Thomas
|
BID = 139715
Nukeman Schriftsteller
    
Beiträge: 754 Wohnort: bei Kleve
|
Hallo !
Mein (relativ einfacher) Vorschlag dazu:
Beleuchtung wie besprochen per LDR vom Handy abgreifen.
Den Ausgang dieser Stufe in den Clock-Eingang eines Toggel-Flipflops rein.
Am nichtinvertierenden Ausgang es Flipflops das Relais
über einen Transistor anschliessen.
Mit jedem Licht-Aus Licht ein wird dann das Relais
umgeschaltet.
Nachteil: Wenn Du nicht weisst wie das Relais gerade
steht, kannst Du nicht sinnvoll schalten
Das ginge natürlich viel eleganter mit einem
Microcontroller (natürlich ohne zus. FF):
z.B.
Rufdauer <=5s für einschalten
Rufdauer > 5s für ausschalten
Gruss,
Stefan
Schaltplan ist angehängt. Hab kein LDR-Symbol gefunden,
deshalb das komische R1-Bauteil. Weil das Flipflop in
CMOS-Technik ist, kann man die Betriebsspannung
der Schaltung relativ gut variieren. ( ca. 5..12V )
LDR und Handy in eine abgedunkelte Box legen, damit
bei Tageslicht ein/aus nicht umgeschaltet wird
Den C kann man vielleicht weglassen, er soll schnelle
Lichtimpulse wegfiltern.
Gruss,
Stefan
|
BID = 139739
Ltof Inventar
     
Beiträge: 9386 Wohnort: Hommingberg
|
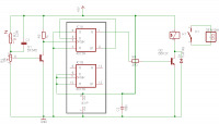
Es fehlt in dem Schaltbild IC1B - ein zweites Flipflop welches sich in dem 4013 befindet.
Dieses darf nicht unbeschaltet sein, selbst wenn es nicht benutzt wird.
@Nukeman:
Vielleicht magst Du es noch hinzusetzen und deutlicher machen, dass IC1A, IC1B und IC1C alles interne Dinge des "Käfers" sind.
Gruß,
Ltof
_________________
„Schreibe nichts der Böswilligkeit zu, was durch Dummheit hinreichend erklärbar ist.“
(Hanlon’s Razor)
|
BID = 139815
Pomfrit Gerade angekommen
Beiträge: 10 Wohnort: Düsseldorf
|
Hallo,
@Nukeman:Vielen Dank für deine Mühe.Das hört sich gut an.Ich denke mal,so werde ich es bauen.Wenn du noch die von Itof erwähnten Sachen eintragen könntest wäre ich dir dankbar.Sonst check das nämlich nicht.
Viele Grüße
Thomas
|
BID = 139969
Nukeman Schriftsteller
    
Beiträge: 754 Wohnort: bei Kleve
|
Hi zusammen !
Danke für die Verbesserungsvorschläge. Hab sie mal
mit reingenommen.
Alles was innerhalb des grauen Rechtecks ist,
stellt also genau ein komplettes IC 4013 dar.
Das 2. unbenutzte Flipflop IC1B wird per "High" an Leitung
"R" im Reset gehalten und dessen Clock und Dateneingang
ebenso eingefroren.
Unten im Rechteck sind die Pins für die Stromversorgung des
ICs.
Vielleicht sollte man am oberen FF noch eine Reset-
Beschaltung an Eingang R machen, damit das Ding nach
Spannungsausfall/Einschalten in einen definierten
Zustand fällt ( Am besten Standheizung aus  )
Gruß,
Stefan
|
BID = 139977
perl Ehrenmitglied
       
Beiträge: 11110,1 Wohnort: Rheinbach
|
Nukeman, das hast du aber nicht ausprobiert ?
Die Flankensteilheit ist bestimmt zu schlecht um das FF sicher zu schalten.
_________________
Haftungsausschluß:
Bei obigem Beitrag handelt es sich um meine private Meinung.
Rechtsansprüche dürfen aus deren Anwendung nicht abgeleitet werden.
Besonders VDE0100; VDE0550/0551; VDE0700; VDE0711; VDE0860 beachten !
|
BID = 139980
Nukeman Schriftsteller
    
Beiträge: 754 Wohnort: bei Kleve
|
Hallo Perl,
nein, habe ich nicht. Ich war davon ausgegangen,
dass ein stetiger Signalverlauf für die Clock
ausreichen sollte.
Also noch z.B. einen Buffer/Inverter mit Schmitt-Trigger-
Eingang vor den 4013-Clock-Eingang setzen ?
Gruß
Stefan.
|
BID = 140136
Nukeman Schriftsteller
    
Beiträge: 754 Wohnort: bei Kleve
|
Hi nochmal !
Perl hat wie immer Recht  Die Zeitkonstanten von LDRs liegen im
Bereich von einigen 10ms.
Nach dem Datenblatt von 4013 darf die max. rise/fall-Zeit der
Clockpulse aber max. 4..15µs betragen( spannungsabhängig).
Die Spezifikation also nur knapp um ca. Faktor 1000 verfehlt
oder sagen mal besser um 60dB verfehlt, das hört sich nicht so
hart an
Damit möchte ich die folgenden Alternativen zur Diskussion
stellen.
* Fototransistor mit geeignetem Spektrum
( auch hier sind die Anstiegs/Abfall-Zeiten zumindest noch knapp)
* LDR mit nachgeschaltetem Schwellwertschalter
(oben abgebildete NE555-Schaltung, OPV-Schaltung oder Buffer/Inverter)
Gruss,
Stefan
|