| Autor |
|
|
|
BID = 509884
perl Ehrenmitglied
       
Beiträge: 11110,1 Wohnort: Rheinbach
|
|
Zitat :
| | Meine Idee ist nun ein einfacher Brückenverstärker mit einfach Trs. | Warum nur?
Nimm einen LM386, der kostet auch nicht mehr als ein oder zwei Transistoren.
Brückenverstärker kann, aber muss nicht. Falls unbedingt DC angezeigt werden soll, genügt es ein Ende der Ablenkspule auf Ub/2 festzupinnen.
Da aber aus einem Audioverstärker sowieso nur Wechselspannnung rauskommt, kann man auch Elkos verwenden.
Das gilt auch für den Sägezahn.
Grenzfrequenz etwa 1/3 bis 1/5*fmin wählen, dann treten auch keine sichtbaren Verzerrungem auf.
Für 10Hz und 38 Ohm ergäbe das etwa 2000µF.
Wenn man, wie es sich gehört, Stromgegenkopplung verwendet, kann man wesentlich kleinere Kondensatoren verwenden, da dann der kapazitive Spannungsabfall keine Rolle spielt.
_________________
Haftungsausschluß:
Bei obigem Beitrag handelt es sich um meine private Meinung.
Rechtsansprüche dürfen aus deren Anwendung nicht abgeleitet werden.
Besonders VDE0100; VDE0550/0551; VDE0700; VDE0711; VDE0860 beachten ! |
|
BID = 510004
Pferdefreund Neu hier

Beiträge: 48 Wohnort: Lennestadt
|
|
Hallo Morgoth !
Danke für dein Tip, das ist genau das was ich als Schaltplan suche.
Die Ströme für die Ablenkung sind +- 40 bzw. +- 100 mA, alles aus der Mitte des Brennpunktes gemessen.
Du meinst doch sicher auch das ein OP der mit positiv unf negativer Spannung betrieben wird die bessere Wahl ist oder?
Fehlt ja nur noch die Bezeichnung des OP´s.......
Ein TDA 2030 wäre ja schon Ideal, allerdings ist die unterste Frequenz 10Hz. Das ist für die Horizontalablenkung schon etwas zu hoch. Na, denke ich bau es mal mit nem 2030.
Michael
|
|
BID = 510005
Pferdefreund Neu hier

Beiträge: 48 Wohnort: Lennestadt
|
Ich danke dir auch Perl.
Elektronische Bauteile habe ich genügend. Ich möchte halt nicht immer etwas aufbauen um es dann später wider abzureissen weil es nich so funktioniert wie es soll.
Deshalb stelle ich hier im Vorfeld die Frage nach der besten Lösung.
Von der Lösung, es ganz zu lassen sehe ich mal ab......
Ich baue nur Schaltungen auf die ich auch geätzt habe, sieht viel besser aus, als die schaltungen aus Lochrasterplatinen mit "Zinnraupen"....
Mein Seismographen mit Trommelschreiber + Elektronik ist so gebaut worden. Da war ich mit allem etwa ein halbes Jahr dran. Da hatte ich nicht solche Probleme........
M.
|
BID = 510020
Morgoth Schreibmaschine
    
Beiträge: 2930 Wohnort: Rockenhausen (Pfalz)
|
So hab ich da für den gleichen Zweck in groß (VGA-Monitor) mal aufgebaut. Die Tipps dafür kamen hier aus dem Forum. Bauteilwerte musst du natürlich anpassen.
So, und jetzt bin ich ne Woche weg, erwarte als keine Antwort von mir.
_________________
Es irrt der Mensch solang er strebt
|
BID = 510025
Morgoth Schreibmaschine
    
Beiträge: 2930 Wohnort: Rockenhausen (Pfalz)
|
achso:
So, wie die Schaltung ist setzt sie 1V am Eingang in 10A am Ausgang um, also musst du in erster Linie mal den Shunt etwas höherohmig auslegen.
Der Thread in dem diese Schaltung besprochen wurde ist leider dem Forencrash zum Opfer gefallen, es existieren nur noch die ersten 4 Seiten, und da geht es um die Ansteuerung des Monitors, und das Choppen des Signals
https://forum.electronicwerkstatt.d......html
_________________
Es irrt der Mensch solang er strebt
|
BID = 512102
Pferdefreund Neu hier

Beiträge: 48 Wohnort: Lennestadt
|
Hallo,
So, ich habe im Netz eine interessante Seite zum Thema gefunden:
http://www.plumex.de/pub/oszi.html
Werde die Schaltungs grösstenteils so übernehmen.
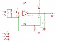
Seht euch mal den Ablenkverstärker (Bild 3) an. Kann ich wohl damit den TDA 2030 ansteuern, so wie Morgoth es vorgeschlagen hat? Es sollen ja Ablenkspulen angesteuert werden und keine Platten.
Eure Meinung?
M.
|
BID = 512117
perl Ehrenmitglied
       
Beiträge: 11110,1 Wohnort: Rheinbach
|
Solange du darauf beharrst die Ablenkspulen mit einer dem Eingangangsignal proportiomanen Spannung ansteuern zu wollen, wird das nichts gescheites werden.
_________________
Haftungsausschluß:
Bei obigem Beitrag handelt es sich um meine private Meinung.
Rechtsansprüche dürfen aus deren Anwendung nicht abgeleitet werden.
Besonders VDE0100; VDE0550/0551; VDE0700; VDE0711; VDE0860 beachten !
|
BID = 512123
Morgoth Schreibmaschine
    
Beiträge: 2930 Wohnort: Rockenhausen (Pfalz)
|
öhm, perl, die von mir gepostete Schaltung liefert einen zur Signalspannung proportionalen Strom...
_________________
Es irrt der Mensch solang er strebt
|
BID = 512129
perl Ehrenmitglied
       
Beiträge: 11110,1 Wohnort: Rheinbach
|
Ja stimmt, ich hatte den R2 übersehen.
|
BID = 512144
Pferdefreund Neu hier

Beiträge: 48 Wohnort: Lennestadt
|
Meine Frage ist damit nicht beantwortet.
Morgoth:
Wenn ich deine Schaltung nehme (nur für Vertikalablenkung) und C1 (100nF) weglasse dann müsste ich doch auch am Ausgang eine Gleichspannung haben oder?
Die AC- Entkopplung erfolgt ja schon beim Eingangsabschwächer.
Bin schon dabei die Platine zu routen, Eingangsabschwächer ist soweit fertig, es soll alles auf eine Platine mit maximal 100mm X 100mm.
Falls ich hier keine brauchbare Antwort bekomme, muss ich doch wohl das ein oder andere "fliegend" aufbauen. Hilfreiche Tips kamen bisher von Morgoth, alles andere ist zu allgemein. Fliegende Schaltungen oder ähnliches sind ein Graus....... will es ordentlich haben.
Wenn es nur andere Bauteilwerte sind, kann ich ja soweit weiter routen.
Michael
|
BID = 512154
perl Ehrenmitglied
       
Beiträge: 11110,1 Wohnort: Rheinbach
|
Zitat :
| | Fliegende Schaltungen oder ähnliches sind ein Graus....... will es ordentlich haben. |
Dann mach mal "ordentlich" und trete anschliessend die ganze "ordentliche" Arbeit in die Tonne, weil der Kram schwingt.
_________________
Haftungsausschluß:
Bei obigem Beitrag handelt es sich um meine private Meinung.
Rechtsansprüche dürfen aus deren Anwendung nicht abgeleitet werden.
Besonders VDE0100; VDE0550/0551; VDE0700; VDE0711; VDE0860 beachten !
|
BID = 512250
Pferdefreund Neu hier

Beiträge: 48 Wohnort: Lennestadt
|
Perl:
Was spricht bitte dagegen es sauber zu machen? Wenn du auf Lötzinnraupen stehst bitte........ Wenn du so alles perfekt beherrschst warum rückst du dann nicht mit den konkreten Daten raus  ???? Stattdessen kommst du mit solchen Sprüchen wie "Trete die Arbeit in die Tonne" das werde ich ganz sicher nicht tun.
Erzähl jetzt bitte nicht das sei unmöglich. Ich habe hier ein Wobbelsichtgerät Diagonale etwa 28cm. Verbaut ist eine SW-Röhre mit mag. Ablenkung. Um es als Oszi zu nutzen habe ich ein ext. Z-Generator gebaut und dran gehängt. Und das Ganze befindet sich nicht in einer Keksdose oder Zigarrenkiste... etc.
Hier die Bilder dazu:
|