555 PWM Dimmer, Bipol. oder FET? Im Unterforum Projekte im Selbstbau - Beschreibung: Selbstbau von Elektronik und Elektro
| Autor |
555 PWM Dimmer, Bipol. oder FET? Suche nach: pwm (3629) dimmer (2671) |
|
|
|
|
BID = 523684
teotihuacan Gesprächig
  
Beiträge: 170 Wohnort: Winterlingen
|
|
Müssen die 100% denn wirklich sein? 98% sind schließlich auch fast 100%.
Der einzige Vorteil bei 100% ist, dass der Transistor fast gar keine Leistung mehr verbraten muss, weil die leistungsfordernden Anstiegs- und Abfallzeiten weg sind.
Sonst sind aber 98% auch wie 100%.
Wenn du den gesamten Monoflop-Schaltungsteil durch das nachtriggerbare Monoflop von Lötfix ersetzt, kommst du auf 100%. Wichtig ist aber, dass der Kondensator C2, die Diode D1 und der Widerstand R4 in der Schaltung drin bleiben wie sie sind, da sonst das Monoflop komische Sachen beim Triggern machen könnte. |
|
BID = 525056
nEmai Gelegenheitsposter
 
Beiträge: 84 Wohnort: Reutlingen
|
|
Abend,
hab die Schaltung mit nem 555 mal mit den aktuellen Teilen nachgebaut, funktioniert aber nicht.
2 Fragen,
1. ist der Transistor PNP oder NPN?
2. gibt es irgendwo ne Anleitung zur berechnung der entsprechenden Werte für die Bauteile?
MfG. |
|
BID = 525543
Lupin III. Schriftsteller
     Beiträge: 616 Wohnort: Salzburg
|
Muss es wirklich PWM mit einem 555er sein? Der kommt zwar überall vor, macht ihn jetzt aber nicht wirklich geeigneter dafür. Nachdem ich bei der ersten PWM-Schaltung, die ich damit aufgebaut habe, ähnliche Probleme hatte, bin ich auf Opamps umgestiegen (zumindest kurzzeitig, danach nur noch mit µC). Dort hast du volle Einstellbarkeit von 0% bis 100%, musst dich nicht darum kümmern, dass zwei Zeitintervalle aufeinander abgestimmt sind, und brauchst auch nicht mehr Teile (ein LM324 und ein paar R und C).
|
BID = 525550
nEmai Gelegenheitsposter
 
Beiträge: 84 Wohnort: Reutlingen
|
Grundsätzlich bin ich offen für alles, was billig und einfach ist.
Problem: Ich habe keinen Schaltplan für nen OP-Amp Dimmer.
Über den mit dem 555 bin ich mal gestolpert.
Also wenn du nen Schaltplan mit 324 in der Hinterhand hast, bin ich durchaus willens, es nachzubauen. ^^
|
BID = 525569
teotihuacan Gesprächig
  
Beiträge: 170 Wohnort: Winterlingen
|
Kennst du dich mit OPs aus?
Das Prinzip einer PWM mit einem Operationsverstärker ist relativ simpel. Man vergleicht eine Sägezahnspannung oder eine Dreieckspannung mit einer eingestellten Spannung. Daraus resultiert ein Taktsignal mit fester Frequenz und variablem Tastverhältnis abhängig von der eingestellten Spannung.
Ich habe vor kurzem in der Schule eine PWM-Lüftersteuerung entwickelt. Diese arbeitet mit einem Sägezahngenerator mit einem UJT (Unijunction-Transistor). Diesen hat zwar nicht jeder in der Bastelkiste, ist aber bei Reichelt usw. erhältlich.
Ich habe dir kurz mein Script eingescannt, es ist auch noch eine Grafik zur Funktionsbeschreibung drauf.
Wichtig ist vor allem, dass ein OP mit FET-Eingang verwendet wird, da sonst die Sägezahnspannung zusammenbrechen kann.
Es fehlt auf dem Schaltplan noch ein Treibertransistor, der OP geht ab wenigen mA in die Strombegrenzung.
|
BID = 525592
Lupin III. Schriftsteller
     Beiträge: 616 Wohnort: Salzburg
|
Zitat :
|
Also wenn du nen Schaltplan mit 324 in der Hinterhand hast, bin ich durchaus willens, es nachzubauen. ^^
|
Ja, hab ich.
Zur Erklärung:
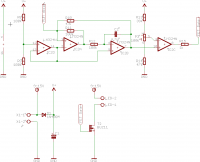
IC2D erzeugt eine belastbare Spannung V+/2 (hier eigentlich gar nicht nötig, da sowieso nur zwei Opamp-Eingänge dranhängen, aber die Platine wurde dadurch einfacher)
IC2A und B (IC1 war in einem anderen Teil in der Schaltung, den ich rausgeschnitten habe und nichts mit der PWM zu tun hatte) erzeugen ein Rechteck (A) und Dreieck (B) am Ausgang. Die Frequenz mit der das ganze schwingt, weiß ich allerdings nicht mehr (für mehr Infos dazu einfach mal nach "opamp dreick rechteck" oder "opamp pwm" suchen, da gibt's fast so viel wie für den 555er). Das Dreieck geht dabei nicht ganz bis Masse runter und V+ hinauf.
Deswegen gibt es auch die Widerstände R13 und R14, sodass das Poti P3 von Anschlag zu Anschlag ausgenutzt werden kann. Die beiden Rs kann man auch weglassen, wenn's einen nicht stört, dass der wirkliche Einstellbereich nur in der Mitte des Potis ist. Die Widerstände müssen möglicherweise angepasst werden, sodass man wirklich von 0% (Spannung am Poti immer unter der Dreiecksspannung) bis 100% (Spannung immer drüber) kommt. Ohne Oszi ist das möglicherweise etwas schwierig, aber man hat ja noch die Augen, mit denen man beurteilen kann, ob die Helligkeit gleich bleibt, obwohl man das Poti Richtung Ende dreht (das sollte passieren, nur die zu drehende Strecke möglichst kurz sein).
IC2C vergleicht das Dreieck am Ausgang von IC2B mit der mit dem Poti eingestellten Spannung und arbeitet eigentlich nur als Komparator. Wenn die Spannung drüber ist gibt's Spannung am Ausgang (nicht ganz V+, das kann der Opamp nicht), ist sie drunter keine Spannung.
Ich habe damit mal ca. 250W an Halogenlampen gedimmt (als Belastungstest). Der BUZ11 ist kühler geblieben als die Zuleitungen. Auch wenn die Schaltung wahrscheinlich schon mit 6-7V funktioniert, würde ich 12V verwenden damit die Gate-Spannung für den FET hoch genug ist und der wirklich ganz auf macht.
|
|
Zum Ersatzteileshop
Bezeichnungen von Produkten, Abbildungen und Logos , die in diesem Forum oder im Shop verwendet werden, sind Eigentum des entsprechenden Herstellers oder Besitzers. Diese dienen lediglich zur Identifikation!
Impressum
Datenschutz
Copyright © Baldur Brock Fernsehtechnik und Versand Ersatzteile in Heilbronn Deutschland
gerechnet auf die letzten 30 Tage haben wir 18 Beiträge im Durchschnitt pro Tag heute wurden bisher 6 Beiträge verfasst © x sparkkelsputz Besucher : 187933113 Heute : 10214 Gestern : 17227 Online : 278 25.12.2025 13:45 17 Besucher in den letzten 60 Sekunden alle 3.53 Sekunden ein neuer Besucher ---- logout ----viewtopic ---- logout ----
|
xcvb
ycvb
0.0476090908051
|