OPV 741 Schaltplan Im Unterforum Bauteile - Beschreibung: Vergleichstypen, Leistungsdaten, Anschlußbelegungen .....
| Autor |
|
|
|
BID = 895896
Diego87 Gerade angekommen
Beiträge: 5
|
Hi Leute,
auf dem Bild seht ihr eine einfache Lichtmikroskopaufnahme des Chips. Ein Teil meiner Bachelorarbeit wird sein mit EFM (electric force microscopy) verschiedene Elemente des CHips zu bemessen, während er angeschlossen ist. IM Prinzip also ein paar hübsche Fotos machen, auf denen man dan zB erkennen kann, wie es aussieht, wenn Transistor x durchschaltet usw.
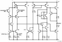
Ich habe das Problem, dass ich von der schematischen Zeichnung ( hier zB) in keinster Weise auf den Aufbau meines CHips schließen kann und hoffe, dass mir jemand dabei helfen kann, mehr über den wirklichen Aufbau des Chips zu erfahren.
Gebondet ist er folgendermaßen: Oben links ist der Offset. Dann gegen den Uhrzeigersinn: Inverting Input, Non-inverting Input, v-, offset, Out, V+ ...
Vll empfindet ihr meine Frage jetzt als bescheuert, aber ich hab wirklich keine praktische Erfahrung mit dem Zeug.
Danke
|
BID = 895981
perl Ehrenmitglied
       
Beiträge: 11110,1 Wohnort: Rheinbach
|
|
Zitat :
| | wie es aussieht, wenn Transistor x durchschaltet usw. | Nur, dass da normalerweise nichts schaltet.
So lange dein Schaltplan keine Positionsbezeichnungen enthält, ist es müßig darüber zu diskutieren.
Also besorg dir erstmal einen originalen Schaltplan mit Positionsnummerieung und den eingetragenen widerstandswerten oder nummeriere die Teile selbst.
Bei diesem etwa 45 Jahre alten chip sollte das ja nicht allzu schwierig sein.
Die Funktionsweise dieses IC ist auch in hunderten von Schulaufgaben diskutiert worden, unter anderem auch schon in diesem Forum.
Oder du nimmst anstelle dieses Opamp ein digitales IC aus der noch älteren 7400N Serie.
Die haben iirc eine 6µm Geometrie und man kann sogar unter dem Lichtmikroskop anhand der purpurnen und grünen Interferenzfarben die Dicke der Oxidschichten sehen.
Und bei den 74ern schaltet es wirklich, während beim 741 in den ersten Stufen praktisch keine Spannungsänderungen auftreten.
Im Übrigen springen ja zwei Strukturen förmlich ins Auge:
Die große Metallfläche rechts unten ist der 30pF Kondensator und darüber befinden sich die großen Ausgangstransistoren. |
|
BID = 896483
Diego87 Gerade angekommen
Beiträge: 5
|
Danke für die Antwort. Der Kondensator ist natürlich leicht zu erkennen. Aber glaub mir, ich hab schon Stunden damit verbracht, nach entsprechenden Quellen zu suchen, die mir sagen: "Das Ist der Widerstand x, das ist der Transistor y." Alles was ich finde sind diese schematischen Darstellungen. Wir haben uns extra für dieses Chip entschieden, wei er so "simpel" aufgebaut ist und wir dachten, dass da unendlich viele Erläuterungen geben müsste. Nix gefunden.
Ich habe jetzt also einfach mal ein paar Felder in das Bild eingezeichnet und nummeriert. 8 -> Kondensator. 6 -> Ausgangstransistoren (Schemazeichnung türkisenes Kästchen). Richtig?
|
BID = 896489
perl Ehrenmitglied
       
Beiträge: 11110,1 Wohnort: Rheinbach
|
Hast du kein besseres Bild?
Und dann poste endlich einen Schaltplan, bei dem die Bauteile eine Positionsbezeichnung haben!
Mit 1,2,3 usw. darfst du die Anschlußpads bezeichnen, aber das ist trivial.
Alle übrigen Teile heißen R.., C.., Q.., D.. und da du offenbar nicht weisst, woran man sie erkennt, solltest du davon absehen diese Bezeichnungen in das Foto einzutragen.
|
BID = 896495
Murray Inventar
     
Beiträge: 5228
|
Zitat :
perl hat am 14 Aug 2013 20:06 geschrieben :
|
Hast du kein besseres Bild?
|
Das ist wirklich ein Witz....
|
BID = 896504
perl Ehrenmitglied
       
Beiträge: 11110,1 Wohnort: Rheinbach
|
Du solltest auch nicht einfach den Innenschaltplan bei Wikipedia klauen und darauf hoffen, daß das Photo dazu passt.
Der 741 wurde von von außerordentlich vielen Herstellern fabriziert und bei weitem nicht alle waren identisch. Weder im Chiplayout noch bei den Werten der Einzelteile.
Also sieh zu, daß du den Innenschaltplan und das Photo von genau der Version bekommst, die du auch messen willst.
|
BID = 896512
Diego87 Gerade angekommen
Beiträge: 5
|
|
BID = 896514
Diego87 Gerade angekommen
Beiträge: 5
|
und wo soll ich den innenschaltplan von genau dem chip herbekommen? es ist ja nicht so, dass ich das nicht probiert hätte. Meint ihr ich soll mal den Hersteller anschreiben oder muss es das auch im Internet geben? Wenn ja, wo? IM Moment habe ich, wie jetzt schon öfters erwähnt, noch nix gefunden, was mir weiterhilft.
|
BID = 896515
perl Ehrenmitglied
       
Beiträge: 11110,1 Wohnort: Rheinbach
|
Zitat :
| | Meint ihr ich soll mal den Hersteller anschreiben oder muss es das auch im Internet geben? |
Wenn du den Schaltplan nicht im Datenblatt findest, wirst du wohl tatsächlich den Hersteller deines Chips anschreiben müssen.
Du wirst ja wohl wissen, was auf dem Gehäuse gestanden hat und außerdem noch ein paar davon in Reserve haben.
Oder du besorgst dir alte ICs, die zu den alten Datenblättern passen.
Darüber hinaus gab es das IC auch unter anderen Bezeichnungen. Bei den deutschen Herstellern hieß es iirc TBA221.
|
|
Zum Ersatzteileshop
Bezeichnungen von Produkten, Abbildungen und Logos , die in diesem Forum oder im Shop verwendet werden, sind Eigentum des entsprechenden Herstellers oder Besitzers. Diese dienen lediglich zur Identifikation!
Impressum
Datenschutz
Copyright © Baldur Brock Fernsehtechnik und Versand Ersatzteile in Heilbronn Deutschland
gerechnet auf die letzten 30 Tage haben wir 17 Beiträge im Durchschnitt pro Tag heute wurden bisher 10 Beiträge verfasst © x sparkkelsputz Besucher : 187995877 Heute : 15113 Gestern : 11123 Online : 421 28.12.2025 23:44 8 Besucher in den letzten 60 Sekunden alle 7.50 Sekunden ein neuer Besucher ---- logout ----viewtopic ---- logout ----
|
xcvb
ycvb
0.0378110408783
|