Pumpensteuerung Ausschaltverzögerung NE555 Im Unterforum Projekte im Selbstbau - Beschreibung: Selbstbau von Elektronik und Elektro
| Autor |
|
Pumpensteuerung Ausschaltverzögerung NE555 |
|
|
|
|
BID = 633138
MiBo Neu hier

Beiträge: 30 Wohnort: Wuppertal
|
|
Hallo,
Baue z.Z. eine bodengleiche Dusche, leider liege ich unterm Gefälle
des Abwasserrohrs, habe deswegen geplant den Höhenunterschied mittels
einer 12Volt 8A Membranpumpe zu überwinden
Die Pumpe soll im Normalbetrieb über einen, im Abwasserrohr unmittelbar
hinter dem Bodenenablauf angebrachten Wassersensor (2 VA Inbusschrauben)
angeworfen werden.Da der LM1830 nicht mehr verfügbar ist (?) habe ich mich
für das Kemo Modul "Wassermelder" nebst nachgeschalteten SolidState Relais
entschieden.Das SolidState Relais soll sekundärseitig das 12V 10A Schaltnetzteil anschalten an welchem die Pumpe hängt.
Das Kemomodul beinhaltet ein Relais das bei Wasserberührung an den Sensoren schließt, wenn keine Wasserberührung öffnet es.
Um ein häufiges takten der Pumpe zu vermeiden , möchte ich eine Ausschaltverzögerung (ca. 1 Minute)
zwischen Kemomodul und SolidState Relais schalten .
Dachte zuerst an einen Treppenlichtautomat oder eine Schaltung mit NE555.
Jetzt zum Problem:
Problem bei den modernen Treppenlichtautomaten und Zeitrelais ist,das bei geschlossen gehaltenen Tastern
(Streichholz im Taster eingeklemmt)nach Ablauf der Schaltzeit keine neue Schaltperiode getriggert wird ,ähnliches befürchte ich auch bei den NE555 Schaltungen.
Da es bei meiner Wassersensor Steuerung durchaus vorkommen könnte,
das nach estmaliger Wasserberührung und folgender triggerung der
Ausschaltverzögerung , die Sensoren ständig bis zum Ablauf der Schaltzeit mit Wasser bedeckt sind ,würde dann nach Ablauf der Schaltzeit die Pumpe ausschalten und erst bei "wasserlosem" Zustand
an den Sensoren erneut gestartet werden können. Die Überschwemmung wäre somit vorprogrammiert.
Ich suche also eine Ausschaltverzögerungsschaltung die bei Ansteuerung
eine einstellbare Schaltperiode startet,wenn nach Ablauf der Schaltzeit der Ansteuerreingang immer noch anliegt, soll eine neue Schaltperiode gestartet werden.
Habe mal eine Grafik von URL
eingefügt,
kann diese Schaltung die Anforderung erfüllen
oder wie sonst kann ich das Problem lösen ?
|
|
BID = 633160
Bartholomew Inventar
     
Beiträge: 4676
|
|
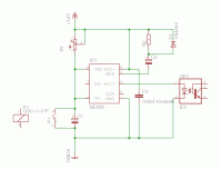
Meldet der linke IC "Wasser", schaltet der 555 die Punpe für einige Sekunden bis 5 Minuten ein (je nach Stellung von R5). So lange Pin2 vom 555 auf low liegt, kann er nicht abschalten (auch, wenn Pin6 mittlerweile auf high liegt). Geht Pin2 wieder auf high, beendet der 555 noch seinen Zyklus. Dann beendet er die Stromzufuhr zu K1/C8 und ist sofort wieder triggerbar. Meldet der linke IC also wieder "Wasser", wird K1 sofort wieder mit Strom versorgt. Wenn C8 groß genug ist, fällt das Relais in der Zwischenzeit noch nicht einmal ab; es puffert den kurzen Spannungsausfall.
Sollte also so klappen.
Gruß, Bartho
Edit: Ich sehe gerade, C8 dient bloß als Überspannungsschutz zusätzlich zur Freilaufdiode. Je nach Relais würde ich also noch ein RC-Glied parallel zu C8 schalten.
[ Diese Nachricht wurde geändert von: Bartholomew am 10 Sep 2009 16:39 ] |
|
BID = 633194
MiBo Neu hier

Beiträge: 30 Wohnort: Wuppertal
|
Hallo Bartholomew,
ja danke für die schnelle Antwort.. hört sich ja gut an.
muss dann sehen, das ich die Schaltung ab Q1 auf meine Verhältnisse
umbaue da mir ja der linke Teil (U1) fehlt bzw dieser durch das modul ersetzt wird. Habe jetzt an einen Pol des Ausgangsrelais vom modul
+12V angelegt der andere Pol vom relais ist dann der Ausgang vom modul.
Das kann ich so aber nicht an Q1 anlegen, oder? Bräuchte ich da einen Inverter oder wie macht man das?
Muss leider bekennen, das ich von Transistorschaltungen nicht so den plan habe..
Konkrekt gefragt, der Ausgang 12 vom U1 geht bei Wassererkennung auf low?
MfG
Michael
[ Diese Nachricht wurde geändert von: MiBo am 10 Sep 2009 20:24 ]
|
BID = 633705
MiBo Neu hier

Beiträge: 30 Wohnort: Wuppertal
|
Werde mir am Montag mal die Bauteile holen und die Schaltung aufbauen.
Mit dem Triggern des 555 durch das Relais vom Wassermeldermodul,das werde
ich mal so:
testen.Wenn S (Relais vom Modul) schließt,sollte Pin 2 auf low gehen,oder?
Bei dem Ansteuereingang vom SolidState Relay scheint es sich um einen optokoppler zu handeln(Input 3-32 Volt, zieht bei 12V ca 16mA),
da kann ich D3 wohl weglassen , muss ich für C8 nicht einen Elko nehmen um den kurzen Spannungsausfall abzupuffern?
Gruß Michael
[ Diese Nachricht wurde geändert von: MiBo am 13 Sep 2009 11:14 ]
|
BID = 634068
Bartholomew Inventar
     
Beiträge: 4676
|
Hoi,
Im Anhang die gewünschte Nachlaufsteuerung.
Im Nachhinein fällt mir auf:
R2, D1, C2 kann man weglassen und mit einer Brücke von Reset nach +12V ersetzen. Die drei Bauteile verhindern eigentlich ein Einschalten des 555-Ausganges, sobald dieser erstmalig Spannung bekommt. Kann man hier aber weglassen, weil der 555 sowieso getriggert wird (anfangs ist C1 noch ungeladen). Man müsste C2, R2 sonst so wählen, dass der 555 mindestens so lange gesperrt wird, wie die Nachlaufzeit beträgt, und das wäre wohl ungünstig, wenn die Pumpe sofort nach dem Wiederherstellen der Spannung nach einem Stromausfall zu laufen beginnen muss.
Mit mehr Aufwand könnte man dieses kleine Manko auch beseitigen, aber vermutlich reicht die Schaltung ja so. Die Pumpe muss kurzen Trockenlauf ja eh abkönnen.
Gruß, Bartho
P.S.: Schaltpläne am besten als .gif hochladen, dann bleiben sie scharf und brauchen trotzdem wenig Speicherplatz.
[ Diese Nachricht wurde geändert von: Bartholomew am 15 Sep 2009 0:12 ]
|
BID = 634940
MiBo Neu hier

Beiträge: 30 Wohnort: Wuppertal
|
Hallo Bartho
Habe die Schaltung nach Deinem Vorschlag mal aufgebaut,
funktioniert soweit sehr zufriedenstellend.
Das Einschalten nach Stromausfall stellt kein großes Problem
dar, da Stromausfälle nicht die Regel und Pumpe Trockenlauf abkann.
Ideal ist, das Schaltung nach einer Zeit mit gehaltenem Trigger
nach lösen des Triggers auch Nachlaufzeit liefert,was bei dem anderen
Aufbau nicht der Fall war.
Etwas Sorge bereitet mir die Frage,ob der C1 durch den Kurzschlussbetrieb Schaden nehmen könnte?
Gruß
MiBo
|
BID = 635058
Bartholomew Inventar
     
Beiträge: 4676
|
Hoi,
Schön, dass es läuft
Um C1 etwas zu entlasten, kannst Du in Reihe zu K1 einfach einen kleinen Widerstand schalten, 100 Ohm oder so. Dann ist die Entladung etwas weniger "ruckartig".
[ Diese Nachricht wurde geändert von: Bartholomew am 19 Sep 2009 17:49 ]
|
|
Zum Ersatzteileshop
Bezeichnungen von Produkten, Abbildungen und Logos , die in diesem Forum oder im Shop verwendet werden, sind Eigentum des entsprechenden Herstellers oder Besitzers. Diese dienen lediglich zur Identifikation!
Impressum
Datenschutz
Copyright © Baldur Brock Fernsehtechnik und Versand Ersatzteile in Heilbronn Deutschland
gerechnet auf die letzten 30 Tage haben wir 18 Beiträge im Durchschnitt pro Tag heute wurden bisher 7 Beiträge verfasst © x sparkkelsputz Besucher : 187934990 Heute : 12095 Gestern : 17227 Online : 371 25.12.2025 16:01 24 Besucher in den letzten 60 Sekunden alle 2.50 Sekunden ein neuer Besucher ---- logout ----viewtopic ---- logout ----
|
xcvb
ycvb
0.0317449569702
|