Mit Microtaster Beim 1. Tippen einschalten beim 2. Tippen ausschalten

Im Unterforum Projekte im Selbstbau - Beschreibung: Selbstbau von Elektronik und Elektro

Elektronik Forum Nicht eingeloggt       Einloggen       Registrieren




[Registrieren]      --     [FAQ]      --     [ Einen Link auf Ihrer Homepage zum Forum]      --     [ Themen kostenlos per RSS in ihre Homepage einbauen]      --     [Einloggen]

Suchen


Serverzeit: 27 12 2025  12:50:55      TV   VCR Aufnahme   TFT   CRT-Monitor   Netzteile   LED-FAQ   Oszilloskop-Schirmbilder            


Elektronik- und Elektroforum Forum Index   >>   Projekte im Selbstbau        Projekte im Selbstbau : Selbstbau von Elektronik und Elektro


Autor
Mit Microtaster Beim 1. Tippen einschalten beim 2. Tippen ausschalten
Suche nach: microtaster (75)

    







BID = 589116

~ ACDC --

Gesprächig



Beiträge: 120
Wohnort: Eining
ICQ Status  
 

  


Hallo!!!

Ich benötige eine schaltung die ein Lauflicht ein und aus schaltet. Da ich aus Platzgründen keine Kippschalter verbaun kann bräuchte ich folgende schaltung. Wenn mann auf den Microtaster drückt soll ein Strom (ca 20mA) dauerhaft durchgeschaltet werden, wenn man den Microtaster erneut drückt soll der Strom wieder unterbrochen werden. Ich hab mir schon über Lauflicht Ic's gedanken gemacht die über einen Impuls in den nächsten kanal wächseln. Aber ein 2kanal Lauflicht IC hab ich nochnicht gefunden. Ein 10 Kanal Lauflicht IC würde auch gehn. Aber ich habe zu wenig platz für so ein riesiges IC. Wenn Ihr eine Lösung parat habt wäre ich dankbar. Gruß ACDC

BID = 589118

Kleinspannung

Urgestein



Beiträge: 13386
Wohnort: Tal der Ahnungslosen

 

  

Dein Zauberwort für den Gockel heißt bistabiler Multivibrator,oder neudeutsch Flip-Flop...

_________________
Manche Männer bemühen sich lebenslang, das Wesen einer Frau zu verstehen. Andere befassen sich mit weniger schwierigen Dingen z.B. der Relativitätstheorie.
(Albert Einstein)

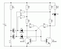
BID = 589122

Otiffany

Urgestein



Beiträge: 13779
Wohnort: 37081 Göttingen

Wie wäre es damit?
Gruß
Peter






[ Diese Nachricht wurde geändert von: Otiffany am 17 Feb 2009 22:24 ]

BID = 589123

Kleinspannung

Urgestein



Beiträge: 13386
Wohnort: Tal der Ahnungslosen

oder so...




_________________
Manche Männer bemühen sich lebenslang, das Wesen einer Frau zu verstehen. Andere befassen sich mit weniger schwierigen Dingen z.B. der Relativitätstheorie.
(Albert Einstein)

BID = 589127

Kleinspannung

Urgestein



Beiträge: 13386
Wohnort: Tal der Ahnungslosen

einen hab ich noch...




_________________
Manche Männer bemühen sich lebenslang, das Wesen einer Frau zu verstehen. Andere befassen sich mit weniger schwierigen Dingen z.B. der Relativitätstheorie.
(Albert Einstein)


Zurück zur Seite 1 im Unterforum          Vorheriges Thema Nächstes Thema 


Zum Ersatzteileshop


Bezeichnungen von Produkten, Abbildungen und Logos , die in diesem Forum oder im Shop verwendet werden, sind Eigentum des entsprechenden Herstellers oder Besitzers. Diese dienen lediglich zur Identifikation!
Impressum       Datenschutz       Copyright © Baldur Brock Fernsehtechnik und Versand Ersatzteile in Heilbronn Deutschland       

gerechnet auf die letzten 30 Tage haben wir 17 Beiträge im Durchschnitt pro Tag       heute wurden bisher 4 Beiträge verfasst
© x sparkkelsputz        Besucher : 187974638   Heute : 4949    Gestern : 28182    Online : 249        27.12.2025    12:50
13 Besucher in den letzten 60 Sekunden        alle 4.62 Sekunden ein neuer Besucher ---- logout ----viewtopic ---- logout ----
xcvb ycvb
0.0275061130524