Frage zum LM358 bezüglich minimaler Ausgangsspannung Im Unterforum Alle anderen elektronischen Probleme - Beschreibung: Was sonst nirgendwo hinpasst
| Autor |
Frage zum LM358 bezüglich minimaler Ausgangsspannung Suche nach: ausgangsspannung (3899) |
|
|
|
|
BID = 583826
Racingsascha Schreibmaschine
    
Beiträge: 2247 Wohnort: Gundelsheim
|
|
Hallo Leute,
Ich baue grade an ner relativ potenten Stromsenke (Pmax etwa 120W). Dazu habe ich vier eigenständige Stromsenken mit einem LM358, BUZ21, Shunt und Hühnerfutter auf einer Platine untergebracht und sie auf einen AMD-Athlon Boxed-Kühler geschraubt. Versorgt wird die Stromsenke mit 12V. Ich konnte aber von Anfang an einen minimalen Strom von etwa 600mA (entspricht 600mV an Ausgang des OPs, der die Spannung am Shunt verstärkt) pro Einzelstromsenke nicht unterschreiten, wenn ich die Steuerspannung weiter runterdrehte ging der Strom abrupt auf 0A runter, am Ausgang des Verstärker-OPs lagen aber immernoch etwa 600mV an, als ob der Ausgang nicht weiter runter könnte.
Vorhin habe ich die Stromsenke mal ne Weile mit 90W laufen lassen, um zu sehen wie gut die Kühlung funktioniert. Als ich danach den Probeaufbau demontieren wollte geschah mir ein kleines Missgeschick: Eine Klemme meines Labornetzteils (war noch auf die vollen 30V 3A gestellt) ist gegen den mit dem Pluspol des Lasteingangs verbundenen Kühlkörper gerutscht Ich hab es daraufhin nochmal angeschlossen um zu testen ob die Stromsenke noch funktioniert, was sie auch tat. Aber oh Wunder: ich konnte nun auch Ströme von unter 2,4A (4 x 600mA pro Einzelstromsenke) einstellen! Daraufhin habe ich auch alle Senken einzeln geprüft, alle in Ordnung. Genauere Untersuchungen ergaben, dass die Spannung an Ausgang des Verstärker-OPs nun bei komplett runtergedrehter Steuerspannung bei etwa 15-20mV liegt.
Lange Rede, kurzer Sinn: Laut Datenblatt können die LM358 bis runter zu GND "ausgeben". Vorher kamen sie scheinbar nicht unter etwa 600mV, jetzt bis auf etwa 20mV, was ja gut hinkommt. Was stimmt jetzt?
Auf Wunsch liefere ich auch den Schaltplan nach.
_________________
Fnord ist die Quelle aller Nullbits in deinem Computer.
Fnord ist die Angst, die Erleichterung, und ist die Angst.
Fnord schläft nie. |
|
BID = 583832
perl Ehrenmitglied
       
Beiträge: 11110,1 Wohnort: Rheinbach
|
|
Zitat :
| | am Ausgang des Verstärker-OPs lagen aber immernoch etwa 600mV an, als ob der Ausgang nicht weiter runter könnte. | Das ist auch nicht nötig, da der BUZ da schon lange nicht mehr angesteuert wird.
Wo ist der Schaltplan ?
P.S.:
Zitat :
| | Vorher kamen sie scheinbar nicht unter etwa 600mV, jetzt bis auf etwa 20mV, was ja gut hinkommt. Was stimmt jetzt? | Das passt schon.
Schau dir mal die Ausgangsstufe des 358 an.
Der untere pnp-Transistor kann erst nennenswerten Strom senken, wenn sein Emitter = Ausgangspin gut 600mV überschreitet.
Bei geringen Ausgangsströmen kommt die ihm parallelliegende 50µA Konstantstromsenke, wahrscheinlich ein J-FET, zum Tragen und zieht den Ausgang auf 0V herunter.
Wenn solche Schaltungen sich anders verhalten als erwartet, solltest du auch immer mit der Möglichkeit rechnen, dass sie schwingen.
Ein Oszilloskop gibt darüber schnell Auskunft. Oft merkt man es aber auch schon daran, dass sich das Verhalten der Schaltung ändert, wenn man sie nur mit einer Prüfspitze berührt.
[ Diese Nachricht wurde geändert von: perl am 28 Jan 2009 3:13 ] |
|
BID = 583920
Racingsascha Schreibmaschine
    
Beiträge: 2247 Wohnort: Gundelsheim
|
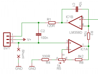
Schaltplan siehe unten. OP A verstärkt die Spannung über dem Shunt, um die leicht unterschiedlichen Spannungsabfälle auszugleichen und um auf ein einheitliches Verhältnis von 1V/A zu kommen. OP B macht die eigentliche Regelung, an Pin 5 liegt die Steuerspannung an. SV1 stellt die Anschlüsse des BUZ21 dar. Belegung ist von oben nach unten G-D-S. V+ ist die zu belastende Spannung.
die 600mV lagen an Pin 1 an, an Pin 7 hab ich nicht gemessen. Sobald eben die Steuerspannung auf unter 600mV fiel, konnte der Regel-OP Ist und Soll nicht mehr angleichen -> 0A.
Schwingen tut die Schaltung nicht, da ich sie ja mit R1/C2 und R2/C1 recht langsam gemacht habe. Die Verkleinerung von C1 auf 1nF bewirkte fröhliches Schwingen, was sogar hörbar war. Sollte ich vielleicht zwischen Pin 6 und Masse einen Kondensator anschliessen? Oder müssen die beiden RC-Glieder aufeinander abgestimmt sein, damit der OP den Sollstrom schnell und ohne großartige Überschwinger ausregeln kann?
_________________
Fnord ist die Quelle aller Nullbits in deinem Computer.
Fnord ist die Angst, die Erleichterung, und ist die Angst.
Fnord schläft nie.
|
|
Zum Ersatzteileshop
Bezeichnungen von Produkten, Abbildungen und Logos , die in diesem Forum oder im Shop verwendet werden, sind Eigentum des entsprechenden Herstellers oder Besitzers. Diese dienen lediglich zur Identifikation!
Impressum
Datenschutz
Copyright © Baldur Brock Fernsehtechnik und Versand Ersatzteile in Heilbronn Deutschland
gerechnet auf die letzten 30 Tage haben wir 17 Beiträge im Durchschnitt pro Tag heute wurden bisher 5 Beiträge verfasst © x sparkkelsputz Besucher : 188000577 Heute : 4593 Gestern : 15227 Online : 295 29.12.2025 14:44 4 Besucher in den letzten 60 Sekunden alle 15.00 Sekunden ein neuer Besucher ---- logout ----viewtopic ---- logout ----
|
xcvb
ycvb
0.0468330383301
|