NE555 Einschaltverzögerung klappt nicht

Im Unterforum Bauteile - Beschreibung: Vergleichstypen, Leistungsdaten, Anschlußbelegungen .....

Elektronik Forum Nicht eingeloggt       Einloggen       Registrieren




[Registrieren]      --     [FAQ]      --     [ Einen Link auf Ihrer Homepage zum Forum]      --     [ Themen kostenlos per RSS in ihre Homepage einbauen]      --     [Einloggen]

Suchen


Serverzeit: 29 12 2025  16:20:01      TV   VCR Aufnahme   TFT   CRT-Monitor   Netzteile   LED-FAQ   Oszilloskop-Schirmbilder            


Elektronik- und Elektroforum Forum Index   >>   Bauteile        Bauteile : Vergleichstypen, Leistungsdaten, Anschlußbelegungen .....


Autor
NE555 Einschaltverzögerung klappt nicht
Suche nach: einschaltverzögerung (320)

    







BID = 581131

185

Neu hier

Beiträge: 22
Wohnort: Bayern bei Augsburg/Günzburg
ICQ Status  
 

  


Hi,

also entweder ich bin echt Strohdumm oder irgendwie sind die Bauteile kaputt oder ich weiß auch nicht.

Ich versuche seit 2 Stunden eine Einschaltverzögerung mit dem NE555 hinzubekommen.
Habe schon alle möglichen Varianten wo ich im Internet und im Forum gefunden habe durch. Aber es klappt nicht. Entweder es geht gar nix oder die Schaltung funktioniert wie eine Rückfallverzögerung.

Ich weiß nicht was ich falsch mache.

Hat jemand ne Idee? Oder vielleicht nen simplen Schaltplan mit werte angaben. Evtl. hab ich die falchen Elkos oder C's?!

Danke!

BID = 581137

Kleinspannung

Urgestein



Beiträge: 13386
Wohnort: Tal der Ahnungslosen

 

  

DAnn poste mal deinen Plan mit den Werten.
Die Glaskugeln des Forums sind grad alle zur Inspektion...

_________________
Manche Männer bemühen sich lebenslang, das Wesen einer Frau zu verstehen. Andere befassen sich mit weniger schwierigen Dingen z.B. der Relativitätstheorie.
(Albert Einstein)

BID = 581138

Mr.Ed

Moderator



Beiträge: 36327
Wohnort: Recklinghausen

Ein Foto des Aufbaus könnte auch nicht schaden.

_________________
-=MR.ED=-

Anfragen bitte ins Forum, nicht per PM, Mail ICQ o.ä. So haben alle was davon und alle können helfen. Entsprechende Anfragen werden ignoriert.
Für Schäden und Folgeschäden an Geräten und/oder Personen übernehme ich keine Haftung.
Die Sicherheits- sowie die VDE Vorschriften sind zu beachten, im Zweifelsfalle grundsätzlich einen Fachmann fragen bzw. die Arbeiten von einer Fachfirma ausführen lassen.

BID = 581143

185

Neu hier

Beiträge: 22
Wohnort: Bayern bei Augsburg/Günzburg
ICQ Status  

Z.b. die Schaltung:
https://forum.electronicwerkstatt.d.....5.jpg

Ist aus nem Thread vom Forum hier. Werte habe ich wie bei der Rückfallverz. genommen.

Aber auch diverse schaltungen wo ich via Google gefunden habe wollen nicht.

BID = 581145

Otiffany

Urgestein



Beiträge: 13779
Wohnort: 37081 Göttingen

http://www.elektronik-kompendium.de.....=time


Gruß
Peter


Ergänze deine Schaltung mal wiefolgt:




[ Diese Nachricht wurde geändert von: Otiffany am 17 Jan 2009 22:18 ]

BID = 581147

185

Neu hier

Beiträge: 22
Wohnort: Bayern bei Augsburg/Günzburg
ICQ Status  

Diese Schaltung habe ich auch schon versucht.

Wiederum ist es dann auch sao das es eine Rückfallverzögerung ist.
Also sofort wenn ich Spannung anlege zieht das Relais an und fällt je nach dem wie das Poti eingestellt ist wieder ab.

BID = 581158

Otiffany

Urgestein



Beiträge: 13779
Wohnort: 37081 Göttingen

Welche Zeit wird denn gefordert?
Gruß
Peter

BID = 581160

185

Neu hier

Beiträge: 22
Wohnort: Bayern bei Augsburg/Günzburg
ICQ Status  

Zeit bräuchte ich ca. 2-3 Sekunden. Dann soll ein Relais anziehen. Zeit muss nicht genau sein. Wollte das zum ersten mal mit dem NE555 probieren aber ich hab keine Ahnung was ich falsch mache.

BID = 581171

Otiffany

Urgestein



Beiträge: 13779
Wohnort: 37081 Göttingen

Das kannst Du einfacher haben!
Gruß
Peter

Das Dateiformat *.BMP ist nicht erlaubt ! Denken Sie bitte an den Traffic ! Deswegen nicht hochgeladen

BID = 581174

185

Neu hier

Beiträge: 22
Wohnort: Bayern bei Augsburg/Günzburg
ICQ Status  

Und wie?

Edit:
Ich habe nun den fehler gefunden. Das ist mir scjon peinlich. Ich habe mich bei der Teileliste verlesen. Statt einem PNP Transitor habe ich einen NPN verwendet. Wie dumm muss man eig. sein...

Dennoch würde mich deine Lösung noch interessieren.

[ Diese Nachricht wurde geändert von: 185 am 17 Jan 2009 23:04 ]

BID = 581193

Otiffany

Urgestein



Beiträge: 13779
Wohnort: 37081 Göttingen

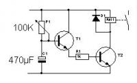
So hier noch mal die SChaltung:
Gruß
Peter



BID = 581195

Kleinspannung

Urgestein



Beiträge: 13386
Wohnort: Tal der Ahnungslosen

Peter,nach meiner bescheidenen Meinung haste ne Kleinigkeit vergessen.
Zwischen Plus und dem Poti gehört noch ein Festwiderstand.(1k oder so)Für den Fall,das mal jemand das Poti auf "null" dreht...

_________________
Manche Männer bemühen sich lebenslang, das Wesen einer Frau zu verstehen. Andere befassen sich mit weniger schwierigen Dingen z.B. der Relativitätstheorie.
(Albert Einstein)

BID = 581197

185

Neu hier

Beiträge: 22
Wohnort: Bayern bei Augsburg/Günzburg
ICQ Status  

Danke!

Dann mach ich das so. Ist eh viel enfacher wie die NE555 Geschichte. Und für die Anwendung reichts vollkommen aus.

BID = 581205

Otiffany

Urgestein



Beiträge: 13779
Wohnort: 37081 Göttingen

Hast recht, ist sicherer. Also noch ein Widerstand zum Schutz in Reihe zum Poti.
Gruß
Peter


Zurück zur Seite 1 im Unterforum          Vorheriges Thema Nächstes Thema 


Zum Ersatzteileshop


Bezeichnungen von Produkten, Abbildungen und Logos , die in diesem Forum oder im Shop verwendet werden, sind Eigentum des entsprechenden Herstellers oder Besitzers. Diese dienen lediglich zur Identifikation!
Impressum       Datenschutz       Copyright © Baldur Brock Fernsehtechnik und Versand Ersatzteile in Heilbronn Deutschland       

gerechnet auf die letzten 30 Tage haben wir 17 Beiträge im Durchschnitt pro Tag       heute wurden bisher 6 Beiträge verfasst
© x sparkkelsputz        Besucher : 188001371   Heute : 5387    Gestern : 15227    Online : 280        29.12.2025    16:20
16 Besucher in den letzten 60 Sekunden        alle 3.75 Sekunden ein neuer Besucher ---- logout ----viewtopic ---- logout ----
xcvb ycvb
0.0554020404816