| Autor |
|
|
|
BID = 580734
vanGogh Gerade angekommen
Avatar auf fremdem Server ! Hochladen oder per Mail an Admin
Beiträge: 11 Wohnort: Liebstadt
|
|
Hallo Elektronikforummitglieder,
ich habe folgendes Problem:
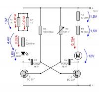
Ich ein minimaler Hobbyelektroniker soll für einen Freund eine kleine Elektronikschaltung bauen. Jene soll mit 12 Volt betrieben werden und einen kleinen Lüfter steuern. Es ist angedacht das ein kleiner PC-Lüfter aller 30 Minuten circa. 5 Minuten läuft und immer so weiter. Ich habe dafür schon 2 Schaltungen erdacht und aufgebaut aber irgendwie funktioniert es nicht. Ich hab schon 5 IC 7555 und mehrere Transistoren zerraucht.
Hier mal die Leistungsdaten:
Lüftermotor: 12 V Gleichstrom; 0,15 A; 1,8 W
Spannungsversorgung : Netzteil 12 V 400 mA (Wenn ich ein Messgerät dranhalte kommen 20 V raus ist das normal?)
Schaltbetrieb : Aller 30 Min soll Lüfter 5 Min laufen über einstellbaren Widerstand nach Bedarf öfters.
Anbei hänge ich mal die Schaltpläne dran. Nicht wundern wegen der Bauteile hab halt das genommen was da war...
Habt ihr ne Idee was falsch ist oder wie ich es anders machen kann?
Danke für die Hilfe und Gruß René |
|
BID = 580880
Kleinspannung Urgestein
     
Beiträge: 13386 Wohnort: Tal der Ahnungslosen
|
|
Zitat :
vanGogh hat am 16 Jan 2009 12:02 geschrieben :
|
Spannungsversorgung : Netzteil 12 V 400 mA (Wenn ich ein Messgerät dranhalte kommen 20 V raus ist das normal?)
|
Nicht so ganz.
Das dürften höchstens so 16V sein.
Aber Gleichspannung ist es schon,oder?
DAnn brauchst dich über das vorzeitige ableben des 555 nicht zu wundern.
Der verträgt allerhöchstens 18!!
Bau erst mal ne ordentliche,geregelte und stabilisierte Versorgung,z.B mit einem 7812.Sonst wird das vermutlich gar nichts...
Offtopic :
|
P.S.
Das Liebstadt bei Pirna? |
_________________
Manche Männer bemühen sich lebenslang, das Wesen einer Frau zu verstehen. Andere befassen sich mit weniger schwierigen Dingen z.B. der Relativitätstheorie.
(Albert Einstein) |
|
BID = 580918
Otiffany Urgestein
     
Beiträge: 13779 Wohnort: 37081 Göttingen
|
Die Schaltung ist vom Prinzip her richtig; aber 30 Minuten dürften für den 555er zu lang sein. Falls Du ein Auto dein eigen nennen solltest, schließ doch die Schaltung mal am Zigarettenanzünder an (ich denke auch, daß die Spannung deines Netzteiles zu hoch ist).
Was funktioniert denn nicht richtig?
So wie Du die Dimensionierung vorgenommen hast, schaltet Pin 3 für ca 32,5 Min auf "1" und dann ca. 5,5 Min. auf "0".
Falls die Zeiten, die der Lüfter läuft, umgekehrt den gewollten Zeiten entsprechen, dann verwende statt des PNP-Transistors einen NPN-Transistor
Gruß
Peter
[ Diese Nachricht wurde geändert von: Otiffany am 16 Jan 2009 22:34 ]
|
BID = 580951
powersupply Schreibmaschine
    
Beiträge: 2920 Wohnort: Schwobaländle
|
Hi
Die 20V aus Deinem Steckernetzteil können im unbelasteten Zustand schon sein.
Denn die Dinger haben oftmals einen so hohen innenwiderstand dass die Nennspannung sich nur bei Nennstrom einstellt.
Daher nimm lieber ein Steckernetzteil mit Stabilisierung.
Z.B. eines mit Schaltnetzteil. Die sind schon durch ihre Funktionsweise stabilisiert.
Also zu Beispiel dieses.
powersupply
|
BID = 580994
vanGogh Gerade angekommen
Avatar auf fremdem Server ! Hochladen oder per Mail an Admin
Beiträge: 11 Wohnort: Liebstadt
|
Hallo,
danke für die Hinweise. Gern würde ich das so machen:
1. Netzteil mit 12-20 Volt (jenes welches ich schon da habe wegen der Kosten)
2. Spannung auf exakt 12 Volt regeln (wie auch immer, gern mit nem LM312 oder so)
3. Schaltung verwenden (eine die Funktioniert gern mit 7555 aber statt dem transistor ein Relais)
4. Es wäre genial wenn man die Lüfterlaufzeit auch auf längeren Lauf einstellen könnte...
@Kleinspannung: Ja und selbst nicht weit von mir oder?
@Otiffany: also Anfangs hat die Schaltung mit dem 7555 geklappt aber der IC wurde immer heisser. Ich denke es wäre auch besser wenn ich den Transistor gegen ein Relais austausche. Der Multivibrator kippt nicht richtig. Die LED wird kurz dunkler und der Lüfter läuft ständig. Ich hab mal die Spannungen gemessen befor der 1. Transistor in Rauch aufging an der LED waren 1,4 Volt vorhanden und der Lüfter lief zwischen 9 und 13 Volt.
Danke für weitere Hilfe Gruß René
|
BID = 581012
Otiffany Urgestein
     
Beiträge: 13779 Wohnort: 37081 Göttingen
|
Ich würde den Transistor nicht gegen ein Relais austauschen, eher den Lüfter gegen ein Relais tauschen und damit den Lüfter schalten.
Der Ausgang des NE555 kann nicht sonderlich hoch belastet werden!
Gruß
Peter
|
BID = 581058
Kleinspannung Urgestein
     
Beiträge: 13386 Wohnort: Tal der Ahnungslosen
|
Zitat :
vanGogh hat am 17 Jan 2009 12:44 geschrieben :
|
2. Spannung auf exakt 12 Volt regeln (wie auch immer, gern mit nem LM312 oder so)
|
Nix "oder so"...
Nimm einen 7812 mit samt den zugehörigen Kondensatoren.
Alles zusammen für nen Euro zu haben.Der liefert dir eine stabile Spannung von 12V.Damit würd ich erstmal anfangen,sonst ist es der reine Zufall,auf welchen Spannungswert aus deinem "Qualitätsnetzteil" sich der Zeitbestimmende Kondensator auflädt
Zitat :
|
@Kleinspannung: Ja und selbst nicht weit von mir oder?
|
Offtopic :
|
Jo,maximal 20min.
Einmal übern Berg ins Seidewitztal
|
_________________
Manche Männer bemühen sich lebenslang, das Wesen einer Frau zu verstehen. Andere befassen sich mit weniger schwierigen Dingen z.B. der Relativitätstheorie.
(Albert Einstein)
|
BID = 581240
vanGogh Gerade angekommen
Avatar auf fremdem Server ! Hochladen oder per Mail an Admin
Beiträge: 11 Wohnort: Liebstadt
|
Ok fangen wir an:
1. Ich nehme also so einen 7812. Wie verhält es sich da mit der Eingangsspannung ist egal ob 16V 18V oder 20V richtig? Und was für Kondensatoren brauch ich?
2. Ich kann meine Schaltung mit dem 7555 nochmal nutzen? Also nochmal zu dem Elektronikversand und ein paar IC´s und Transistoren gekauft.(Lieber ein paar mehr falls wieder was schief geht)
3. Ob ich auch einen anderen 12V Pc-Lüfter dran hängen kann? Den ich jetzt mit den oben angegebenen Werten habe ist sehr laut...
Gruß René
|
BID = 581248
Otiffany Urgestein
     
Beiträge: 13779 Wohnort: 37081 Göttingen
|
|
BID = 581257
Kleinspannung Urgestein
     
Beiträge: 13386 Wohnort: Tal der Ahnungslosen
|
Schau doch mal ins Datenblatt vom 7812.Da steht alles drin was du wissen mußt,incl. Beispiele.
Und natürlich kannst du jeden beliebigen Lüfter ranhängen,solange die Ausgangsstufe nicht mit dem Strom überfordert ist.Oder eben ein Relais nehmen.
_________________
Manche Männer bemühen sich lebenslang, das Wesen einer Frau zu verstehen. Andere befassen sich mit weniger schwierigen Dingen z.B. der Relativitätstheorie.
(Albert Einstein)
|
BID = 581440
vanGogh Gerade angekommen
Avatar auf fremdem Server ! Hochladen oder per Mail an Admin
Beiträge: 11 Wohnort: Liebstadt
|
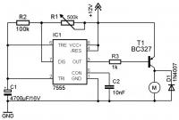
So hab mich jetzt mit dem Festspannungsregler beschäftigt. Irgendwo stand es ist egal welche Kapazität die Kondensatoren haben sollen. Und woanders das C1 bei 1A Eingangsstrom ca. 1000yf sein soll. C2 soll wiederum ein zehntel von C1 sein und C3 100nF. Was nun richtig ist weis ich nicht???
Hab jetzt mal überlegt wenn mein Lüfter 0,15A zieht und ich noch bissl draufrechne dann sollte C1 mal 200yF und C2 20yF sein.
was nehm ich da eigentlich für Kondensatoren? C1 und C2 LOW-ESR? und C3?
Kuckt Euch bitte mal die Schaltung an ob ich das so bauen kann?
Gruß René
|
BID = 581450
Kleinspannung Urgestein
     
Beiträge: 13386 Wohnort: Tal der Ahnungslosen
|
Also...
Die Faustformel pro 1A 1000 µ ist schon mal nicht schlecht.
Aber daran muß man sich ja nicht bis auf die letzte Kommastelle halten.
Wenn in deinem Netzteil schon ein halbwegs passender Elko drin ist,kannste auf C1 auch verzichten.
Ansonsten eben wenigsten 470µ oder mehr.
Wichtig sind die beiden 100nF,die sollten so nah als möglich an die Pins für In und Out am Regler.Dahinter noch mal so 220µ oder so.
_________________
Manche Männer bemühen sich lebenslang, das Wesen einer Frau zu verstehen. Andere befassen sich mit weniger schwierigen Dingen z.B. der Relativitätstheorie.
(Albert Einstein)
|
BID = 581458
bluebyte Schriftsteller
    
Beiträge: 710 Wohnort: Unterfranken
|
Hi,
wie Otiffany schon sagte, ob der 555 solche langen Zeiten mitmacht, ist fraglich.
Schau Dir mal das CMOS-IC 4536 an, das könnte was für dich sein.
Das IC enthält einen Oszillator, Binärzähler und Monoflop.
Wichtiger als C2 wäre ein Kondensator (100..470nF) am Reglereingang gegen Masse.
_________________
Gruß
bluebyte
|
BID = 581516
vanGogh Gerade angekommen
Avatar auf fremdem Server ! Hochladen oder per Mail an Admin
Beiträge: 11 Wohnort: Liebstadt
|
Sorry Leute,
nun komme ich gar nicht mehr mit...
Ich weis als Elektronikanfänger sucht man(n) sich lieber erstmal ne einfache Blinkschaltung oder so, aber nun hab ich mir mal den Schaltplan eines 4536 angesehen und verstehe immer weniger. Selbst wenn ich mir den Schaltplan umzeichne glaub ich wird das wieder nix. Und wenn ich dann noch mal paar Bauteile aus Unwissenheit hochjage bin ich bald pleite.
@bluebyte Ich hab doch schon nen Kondensator am Reglereingang oder verstehe ich da was falsch?
@Kleinspannung Wo solln der 2. 100nF Kondensator hin? paralell zu C1??? Habe mir Aufgrund des Motorstromes (0,15A) gedacht, in der Schaltung inklusive Elektronik werden so ca. 200mA fließen. Darum hab ich C1 220yF und C3 22yF vorgesehen.
Sorry komm irgendwie nicht weiter...
|
BID = 581522
Otiffany Urgestein
     
Beiträge: 13779 Wohnort: 37081 Göttingen
|
Die erwähnten Kondensatoren dienen zur Unterdrückung der Schwingneigung. Schau dir mal dieses Datenblatt an; da ist ein Kondensator von 0,33µF am Eingang und einer von 0,1µF am Ausgang vorgesehen. Diese Kondensatoren sollten immer mit eingebaut werden, unabhängig von den Kondensatoren zur Siebung!
Gruß
Peter
|