| Autor |
|
Verständnissprobleme bei Audioschaltung |
|
|
|
|
BID = 539311
psiefke Schreibmaschine
     Beiträge: 2636
|
|
MOin MOin ihr lieben Elektroniker.
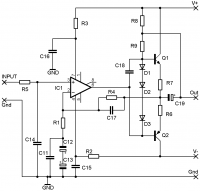
Wer hat denn grad mal Zeit und lust imr zu erläutern wozu diese drei Dioden 1N4448 nebst dem 100nF C an der Basis des BD236 dienen?
_________________
phil
PS:
Ein Millimeter ist so klein, daß tausend übereinandergestapelt nur einen Meter hoch wären.
edit:
Peinlich Peinlich. Es war schon Spät und natürlich sind die Dioden nicht - wie zuerst geschrieben am Collector, sondern an der Basis.... Mann Mann Mann
[ Diese Nachricht wurde geändert von: psiefke am 4 Aug 2008 12:16 ] |
|
BID = 539314
:andi: Inventar
     
Beiträge: 3221 Wohnort: Bayern
|
|
ich denke die Dioden sind für die Vorspannung der Basis des 236 zuständig. Vielleicht braucht er einen anderen Arbeitspunkt als der 235. Die 100n kann ich nicht eindeutig zuordnen, denke an Entstörung oder Kopplung.
Die Teile sind übrigens an der Basis
_________________
"Gestern gings noch, da kann net viel sein"
[ Diese Nachricht wurde geändert von: :andi: am 4 Aug 2008 5:47 ] |
|
BID = 539336
Onra Schreibmaschine
    
Beiträge: 2515
|
Das ist die ungewöhnlichste Schaltbildzeichnung eines NF-Verstärkers, die mir bis jetzt untergekommen ist.
Die Dioden erzeugen die Basisvorspannung der Leistungstransistoren und sorgen bei thermischer Kopplung mit den Endtransistoren auch für die Temperaturstabilisierung der Endstufe.
Der Kondensator habe ich in dieser Einsatzform auch noch nicht gesehen. Um die Dioden NF-mäßig zu überbrücken, ist er imho zu klein.
Onra
|
BID = 539368
psiefke Schreibmaschine
     Beiträge: 2636
|
Ist nur die Zeichnung ungewöhnlich, oder das ganze prinzip?
Wieso gibt es die Dioden nur im Zweig des BD236 und nicht umgekehrt auch auf der Seite des BD235?
_________________
phil
PS:
Ein Millimeter ist so klein, daß tausend übereinandergestapelt nur einen Meter hoch wären.
|
BID = 539392
selfman Schreibmaschine
    
Beiträge: 1681 Wohnort: Seekirchen a. W.
|
Das Prinzip!
Diese Dioden sind normalerweise durch ein Widerstandsnetzwerk mit einem kleinem Querstrom vorgespannt und dadurch für das Signal leitend gemacht. Auch sind es in der Regel 2 oder 4 Stk. je nach dem ob man einen B oder AB Betrieb haben möchte. Mit diesen drei Dioden erreicht man fast das selbe wie mit normalerweise 4 Dioden, einen kleinen Querstrom durch R16 und R17 in Deinem Plan.
Das Signal wird auch normalerweise in der Mitte zwischen den Dioden eingespeist und nicht wie hier ganz unsymmetrisch auf eine Basis. Der Kondi mit 100nF muß dann tatsächlich das Signal auf den anderen Transi bringen auch wenn noch so klein erscheint. Aber es wird ja noch durch C19 über den Widerstand R9 kräftig mitgekoppelt. Die Ausgangsleistung wird auch nicht sehr groß sein und Schaltung erscheint als ob sie etwas auf Leistungsverbrauch optimiert wäre.
Schöne Grüße Selfman
_________________
Traue keinem Ding, das du nicht selber vermurkst hast.
|
BID = 539434
psiefke Schreibmaschine
     Beiträge: 2636
|
Welchen Vorteil könte diese Schaltungsweise haben?
_________________
phil
PS:
Ein Millimeter ist so klein, daß tausend übereinandergestapelt nur einen Meter hoch wären.
|
BID = 539506
Onra Schreibmaschine
    
Beiträge: 2515
|
Hallo,
ich vermute, dass es sich hier um einen Kopfhörerverstärker handelt.
+-15Volt und 1A aus den Festspannungsreglern geben schon mal eine Obergrenze vor. 100µF als Ausgangselko lässt auch auf eine kleinere Ausgangsleistung schliessen, ebenso die eingezeichnete Steckverbindung.
Was mir fehlt ist eine Gleichspannungstrennung am Eingang, das kann aber schon in der vorherigen Stufe erfolgt sein.
Ansonsten ist das eigentlich keine besondere Schaltung.
Die Zeichnung deutet für mich auch darauf hin, dass der Ersteller noch nicht oft Verstärker konstruiert hat, vor dem Nachbau würde ich das Ganze mit PSpice/LTSpice heftigst simulieren.
Einen Kanal habe ich mal etwas umgezeichnet.
Onra
|