| Autor |
|
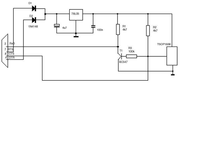
IR-Transceiver Elektor 11/2001 |
|
|
|
|
BID = 38162
Soenke Gerade angekommen
Beiträge: 5
|
|
moinmoin,
ich habe da ein Problem mit der Schaltung "Infrarot Transceiver für den PC"
aus dem Elektorheft 11/2001.
Am Output des Ir-Empfängers TSOP1836 hängt die durch einen 100kWiderstand geschützte
Basis des BC547. Warum einen derat hohen widerstand? Hat das mit heftigen Impulsströmen
die der IR-Empfänger abgeben könnte zu tun?
Würde mich freuen, wenn ihr mir helfen könntet |
|
BID = 38181
Elektronikbastler Stammposter
    Beiträge: 248
|
|
BID = 38185
Soenke Gerade angekommen
Beiträge: 5
|
oh ja klar, liefer ich heute abend nach, da ich keinen Scanner habe :(
|
BID = 38218
Soenke Gerade angekommen
Beiträge: 5
|
so, hier ist die Schaltung. Ich hoffe ihr könnt mir helfen.
mfg
Sönke
Hochgeladenes Bild : Schaltung.jpg
|
BID = 38227
RE Neu hier

Beiträge: 47 Wohnort: Bayern
|
Hallo !
Ich erkenne das Problem nicht. Funktioniert die Schaltung nicht? Der IR - Empfänger hat im Ausgangskreis einen NPN-Transistor in Emitterschaltung mit 100 KOHM Kollektorwiderstand. Ein Blockschaltbild vom IR-Empfänger gibts bei Conrad Electronic
|
BID = 38258
Soenke Gerade angekommen
Beiträge: 5
|
Ich kann mir nur keinen Reim darauf machen, warum als Basiswiderstand des BC547 100 kOhm gewählt wurden. Hätte da ein geringerer Widerstand nicht auch genügt?
Das ist mein Problem.
|
BID = 38262
perl Ehrenmitglied
       
Beiträge: 11110,1 Wohnort: Rheinbach
|
100k reichen zum Durchsteuern des npn vollkommen aus, aber wenn R3 allzu klein ist, wird der High-Pegel des CTS-Signals schlecht.
_________________
Haftungsausschluß:
Bei obigem Beitrag handelt es sich um meine private Meinung.
Rechtsansprüche dürfen aus deren Anwendung nicht abgeleitet werden.
Besonders VDE0100; VDE0550/0551; VDE0700; VDE0711; VDE0860 beachten !
|
BID = 38414
Soenke Gerade angekommen
Beiträge: 5
|
danke 
|