| Autor |
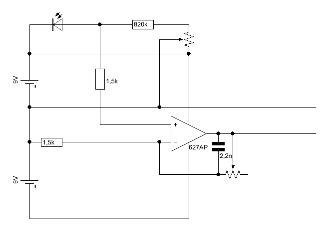
Photodiodensschaltkreis mit invertierendem Verstärker, finde Fehler nicht Suche nach: verstärker (9048) |
|
|
|
|
BID = 532764
realdauerbrenner Gerade angekommen
Beiträge: 12
|
|
Hallo liebe Helfenden
ich habe ein Problem mit dem unten angehängten Schaltkreis, er hat bestens funktioniert (über 2 Jahre) und während einer meiner Messungen war plötzlich der output nur noch 0V.
-Ich hab erst gedacht die Diode ist kaputt gegangen (sehr empfindlich gegen elektrostatische Aufladung ein Freund von mir hat davon 2 kaputt gemacht obwohl er sich geerdet hatte). Ich hab ein paar Diodenkurven aufgenommen und sie zeigt immer noch das typische Verhalten im beleuchteten und unbeleuchtetem Zustand. Daher gehe ich davon aus, dass die Diode nicht defekt ist.
-Ich hab dann den OP-Amp ausgetauscht und siehe da ich habe vollauschlag am output, dass seltsame ist, dass ich den sowohl im beleuchteten Zustand als auch im unbelechteten habe. Da war ich schon mal ganz verwirrt und habe einen LM 7171 und einen nagelneuen OPA 637 ausprobiert und beide zeigen einen Ausschlag von 6.3V am Ausgang, auch wenn die Diode abgeklemmt ist und dadurch eigentlich ein unendlich hoher Widerstand anliegt. (die Batteriespannung liegt noch bei jeweils 8,5V.
Meine Elektronikkenntnisse sagen aber, dass dann eigentlich aber 0V am Op-Amp Eingang anliegen sollten und demnach am output auch 0V anliegen müssten. (korrigiert mich wenn ich falsch liege, bin leider kein Profi)
Ich hab dann weiter getestet und habe die Diode abgelötet und verglichen
was am output anliegt. wenn ich ohne Diode messe liegt 6.3 V an und wenn ich die Diode überbrücke liegen 6.5V an.
Und hier liegt mein großes Fragezeichen, da ich dieses Verhalten leider nicht verstehe.
Zur weiteren Info ich hab alle Widerstände durchgemessen und sie funktionieren noch alle, die Spannungsversorgung am opamp passt mit +-8.5V und die Lötstellen habe ich auch nochmal durchgeprüft und sie sollten passen.
Ich hoffe ich hab alle Infos aufgeschrieben und würde mich freuen, wenn mir jemand helfen kann. Ich probier da schon 3 Tage rum und find den Fehler nicht. Leider weis ich nicht was der Erbauer dieser Schaltung sich bei der Auslegung gedacht hat, da bei uns am Lehrstuhl nicht mehr verfügbar ist.
Ansonsten kann ich mich nur schon mal für eure Mühe bedanken, ich begeb mich dann weiter auf Fehlersuche
[ Diese Nachricht wurde geändert von: realdauerbrenner am 6 Jul 2008 10:57 ]
[ Diese Nachricht wurde geändert von: realdauerbrenner am 6 Jul 2008 10:59 ] |
|
BID = 532767
bastler16 Schreibmaschine
     Beiträge: 2140 Wohnort: Frankreich
|
|
Der Schaltplan ist etwas unübersichtlich.
Zitat :
| | Meine Elektronikkenntnisse sagen aber, dass dann eigentlich aber 0V am Op-Amp Eingang anliegen sollten und demnach am output auch 0V anliegen müssten. |
Hm, der OP hat zwei Eingänge. Die Spannungsdifferenz wird verstärkt und am Ausgang "ausgegeben". Wenn also beide Eingänge auf dem gleichen Potential liegen, sollten am Ausgang 0V anliegen.
s. auch http://de.wikipedia.org/wiki/Operationsverst%C3%A4rker#Funktionen |
|
BID = 532770
bastler16 Schreibmaschine
     Beiträge: 2140 Wohnort: Frankreich
|
Keine Garantie, dass ich richtig abgezeichnet hab.
|
BID = 532771
realdauerbrenner Gerade angekommen
Beiträge: 12
|
Hallo Bastler
danke schon mal für die schnelle Antwort.
Ich werd versuchen den SChaltplan übersichtlicher zu zeichnen, danke für den Hinweis.
Eine Spannungsdifferenz an den Eingängen hab ich sowohl im überbrückten (8,5V) wie auch im abgeklemten (5,5mV Zustand, wobei im abgeklempten Zustand doch 0mV Differenz sein sollten.
Aber OK ich sehe also, dass dort das Problem liegt, da ich einen Offset am Eingang habe der durch die Verstärkung in die Sättigung geschoben wird.
jetzt muss ich mir nur noch überlegen wie ich den Offset wegbekomme und dann dürfte das Problem gelöst sein.
Danke für den Tip.
|
BID = 532772
realdauerbrenner Gerade angekommen
Beiträge: 12
|
ups da hast du schneller gezeichnet danke ist auch so weit alles richtig
[ Diese Nachricht wurde geändert von: realdauerbrenner am 6 Jul 2008 11:19 ]
|
BID = 532782
realdauerbrenner Gerade angekommen
Beiträge: 12
|
Ahh ich glaub der Groschen ist jetzt gefallen.
ich müsste wenn ich alles richtig verstanden habe ein Poti zwischen den beiden Trim Eingängen anbauen und damit im abgekoppelten Zustand die Spannungsdifferenz der Eingänge auf Null ziehen.
Mal schaun ob ich noch ein Poti hier hab.
Danke nochmal
|
BID = 532783
Kleinspannung Urgestein
     
Beiträge: 13390 Wohnort: Tal der Ahnungslosen
|
Zitat :
bastler16 hat am 6 Jul 2008 11:15 geschrieben :
|
Keine Garantie, dass ich richtig abgezeichnet hab.
|
entweder falsch abgezeichnet,oder Plan falsch...
Schau dir da mal das Poti oben rechts an.
Was passiert,wenn der Schleifer auf dem unteren Anschluss steht?
_________________
Manche Männer bemühen sich lebenslang, das Wesen einer Frau zu verstehen. Andere befassen sich mit weniger schwierigen Dingen z.B. der Relativitätstheorie.
(Albert Einstein)
|
BID = 532786
realdauerbrenner Gerade angekommen
Beiträge: 12
|
Zitat :
Kleinspannung hat am 6 Jul 2008 11:39 geschrieben :
|
Zitat :
bastler16 hat am 6 Jul 2008 11:15 geschrieben :
|
Keine Garantie, dass ich richtig abgezeichnet hab.
|
entweder falsch abgezeichnet,oder Plan falsch...
Schau dir da mal das Poti oben rechts an.
Was passiert,wenn der Schleifer auf dem unteren Anschluss steht?
|
Egal wie ich drehe es ändert sich nichts am output
|
BID = 532787
bastler16 Schreibmaschine
     Beiträge: 2140 Wohnort: Frankreich
|
Jetzt wo du es sagst.
Ist im Original auch so. Beim Abzeichnen fand ich die Verschaltung irgendwie merkwürdig, die Kurzschlussgefahr ist mir aber nicht aufgefallen.
EDIT @realdauerbrenner
Das Poti schließt die Batterie kurz!
[ Diese Nachricht wurde geändert von: bastler16 am 6 Jul 2008 11:46 ]
|
BID = 532791
realdauerbrenner Gerade angekommen
Beiträge: 12
|
einen Moment ich schau nochmal auf der SChaltung nach
argh da war schon ein Fehler meinerseits, hab übersehen, dass auf der Platine das Kupfer dort weggekratzt wurde.
Tut mir leid.
wie gesagt, es hat ja auch schonmal über 2 Jahre funktioniert
Ich hab Bastlers Plan editiert.
[ Diese Nachricht wurde geändert von: realdauerbrenner am 6 Jul 2008 11:56 ]
|
BID = 532829
realdauerbrenner Gerade angekommen
Beiträge: 12
|
Hallo
ich bins nochmal, also ich habe jetzt versucht den output durch Trimmen des inputs am op-amp zu beeinflussen, aber es zeigt sich keine Verbesserung
leider steh ich damit weiter auf dem Schlauch
|
BID = 532857
realdauerbrenner Gerade angekommen
Beiträge: 12
|
ich hab den SChaltkreis wieder zum laufen bekommen, leider weis ich immernoch nicht, wo das Problem lag  da ich einfach noch einmal alles neu aufgebaut hab auf einer neuen Platine.
Trotzdem danke nochmal an allen die sich Gedanken gemacht haben
|