| Autor |
DA-Wandlung mit PWM + externe (passive?) Beschaltung Suche nach: pwm (3633) |
Problem gelöst
|
|
|
|
BID = 517740
cholertinu Inventar
     
Beiträge: 3754 Wohnort: CH
|
|
Hallo,
Ich soll mit Hilfe des bestehenden (galvanisch getrennten) PWM Ausgangs eine Analogspannung generieren. Die Ausgangsspannung soll ohne Software-Korrektur möglichst linear zum eingestellten PWM-Wert werden (im Bereich 20..80% PWM). Die Analog-Ausgangsspannung soll 0..10V betragen. Die Linearität sollte etwa im Bereich 5% liegen.
Die externe Beschaltung soll wenn irgendwie möglich passiv aufgebaut sein.
Als Verbraucher wird ein FU angeschlossen, dieser hat einen Eingangswiderstand von > 100kOhm.
Folgendes steht zur Verfügung
- 24V Versorgungsspannung
- Output in NPN und PNP Ausführung
- PWM Ausgangssignal, Frequenz einstellbar
- PNP Ausgang: Einschaltverzögerung 600ns, Ausschaltverzögerung ca. 8us
- NPN Ausgang: Einschaltverzögerung 100ns, Ausschaltverzögerung 1 us
Der NPN Ausgang ist insgesamt also einiges symmetrischer als der PNP Ausgang.
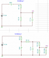
Im Anhang sind zwei Schaltungen inkl. Simulationsresultat -> beide unbefriedigend nichtlinear
Hat jemand eine Idee, wie die DA-Wandlung linearer umgesetzt werden kann?
[ Diese Nachricht wurde geändert von: cholertinu am 23 Apr 2008 11:28 ] |
|
BID = 517761
perl Ehrenmitglied
       
Beiträge: 11110,1 Wohnort: Rheinbach
|
|
Zitat :
| | beide unbefriedigend nichtlinear | Kein Wunder.
Erstens sind das keine vollständigen Schaltungen und zweitens sind sie falsch.
Sollen wir mal wieder Hausaufgaben machen ?
|
|
BID = 517769
cholertinu Inventar
     
Beiträge: 3754 Wohnort: CH
|
Zitat :
perl hat am 23 Apr 2008 13:33 geschrieben :
|
und zweitens sind sie falsch.
|
Eine gewagte Aussage.
Mit den timed switches wird die PWM Ausgabe simuliert, in der oberen Schaltung als PNP Out, in der unteren als NPN Out. Den Rest solltest du ja begreifen
Ja, es ist ein Fehler drin - in der oberen Schaltung fehlt die 100k Eingangsimpedanz des FU...
Zitat :
|
Sollen wir mal wieder Hausaufgaben machen?
|
Nein, in meinem Alter nicht mehr.
Schlecht gelaunt heute?
Als Hausaufgaben per PWM einen FU ansteuern?
Oder soll ich noch erwähnen, dass die PWM im FPGA erzeugt wird, dieses per USB über den 8051 kompatiblen Controller programmiert und gesteuert wird?
|
BID = 517804
perl Ehrenmitglied
       
Beiträge: 11110,1 Wohnort: Rheinbach
|
Zitat :
perl hat am 23 Apr 2008 13:33 geschrieben :
|
und zweitens sind sie falsch.
|
Eine gewagte Aussage. |
Nöö - ist nicht gewagt.
Auf diese Art bringst du nichteinmal mit einem linearen Poti eine lineare Abhängigkeit zustande.
_________________
Haftungsausschluß:
Bei obigem Beitrag handelt es sich um meine private Meinung.
Rechtsansprüche dürfen aus deren Anwendung nicht abgeleitet werden.
Besonders VDE0100; VDE0550/0551; VDE0700; VDE0711; VDE0860 beachten !
|
BID = 517807
cholertinu Inventar
     
Beiträge: 3754 Wohnort: CH
|
Dass die Schaltungen "falsch" im Sinne von linearem Output sind ist mir schon klar. Mit diesen ersten "Gehversuchen" ging es mal darum, zu sehen, wie weit die Sache daneben liegt.
Was meinst du, warum ich hier frage, ob jemand einen geeigneten Ansatz kennt, um das Problem zu lösen?
Wenn du das "falsch" so scharf erkennst - kannst du mir auch einen Ansatz für das "richtig" aufzeigen?
[ Diese Nachricht wurde geändert von: cholertinu am 23 Apr 2008 16:30 ]
|