| Autor |
|
|
|
BID = 473186
schssling Gerade angekommen
Beiträge: 18 Wohnort: Höhr-Grenzhausen
|
|
Hallo
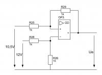
Ich wollt die Differenz von zwei Spannungen mit einem Operationsverstärker ausrechen, ich habe als eingangsspannung 12V und 10,5V die Differenz sollte 1,5V betragen doch da kommen nur 0,3V raus, die Widerstände am OP sind alle gleich deshalb sollte da nichts verstärkt sein und als spannungsversorgung für den OP hab ich +12V und -12V. Woran könnte es liegen das ich keine 1,5V am ausgang habe einen Offsetabgleich habe ich nicht gemacht ich weis nicht ob das daran liegen könnte. Ich verwende einen LM358N. |
|
BID = 473216
BlackLight Inventar
      Beiträge: 5452
|
|
Schau im Datenblatt mal das "Input Voltage Range"-Diagramm an. Bei National (S. 4, Figure 1) steht bei ±12 V Versorgungsspannung ca. +11 V und -12,5 V. |
|
BID = 473332
berufsbastler Schriftsteller
    
Beiträge: 615
|
Tausch mal die Eingänge.
Denn die Spannung am - ist größer. D.H. der Ausgang wird netgativer und zieht den anderen noch weiter runter.
Vielleicht hab ich auch gerade nen Denkfehler, aber ich denke schon, dass es so ist.
|
BID = 473613
hajos118 Schreibmaschine
    
Beiträge: 2453 Wohnort: Untermaiselstein
|
Am bseten Du baust Dir einen Spannungsteiler an beide Eingänge und stellst die Verstärkung entsprechend ein. Dann dürftest Du auch mit der Spannungsversorgung hinkommen.
|
BID = 473639
perl Ehrenmitglied
       
Beiträge: 11110,1 Wohnort: Rheinbach
|
Zitat :
berufsbastler hat am 18 Nov 2007 13:04 geschrieben :
|
Tausch mal die Eingänge.
Denn die Spannung am - ist größer. D.H. der Ausgang wird netgativer und zieht den anderen noch weiter runter.
Vielleicht hab ich auch gerade nen Denkfehler, aber ich denke schon, dass es so ist. |
Kein Denkfehler, das ist keine Gegenkopplung, sondern eine Mitkopplung.
schssling hat keinen Differenzverstärker, sondern einen Schmitttrigger gebaut.
_________________
Haftungsausschluß:
Bei obigem Beitrag handelt es sich um meine private Meinung.
Rechtsansprüche dürfen aus deren Anwendung nicht abgeleitet werden.
Besonders VDE0100; VDE0550/0551; VDE0700; VDE0711; VDE0860 beachten !
|
BID = 473656
schssling Gerade angekommen
Beiträge: 18 Wohnort: Höhr-Grenzhausen
|
Wenn das eine Schmitttrigger Schaltung ist wie sieht dann die Differenzschaltung aus?
|
BID = 473658
selfman Schreibmaschine
    
Beiträge: 1681 Wohnort: Seekirchen a. W.
|
Zitat :
| | ..wie sieht dann die Differenzschaltung aus? |
Tausche einfach die Eingänge des OPV!
Schöne Grüße Selfman
_________________
Traue keinem Ding, das du nicht selber vermurkst hast.
|